• 文献检索
  • 文档翻译
  • 深度研究
  • 学术资讯
  • Suppr Zotero 插件Zotero 插件
  • 邀请有礼
  • 套餐&价格
  • 历史记录
应用&插件
Suppr Zotero 插件Zotero 插件浏览器插件Mac 客户端Windows 客户端微信小程序
定价
高级版会员购买积分包购买API积分包
服务
文献检索文档翻译深度研究API 文档MCP 服务
关于我们
关于 Suppr公司介绍联系我们用户协议隐私条款
关注我们

Suppr 超能文献

核心技术专利:CN118964589B侵权必究
粤ICP备2023148730 号-1Suppr @ 2026

文献检索

告别复杂PubMed语法,用中文像聊天一样搜索,搜遍4000万医学文献。AI智能推荐,让科研检索更轻松。

立即免费搜索

文件翻译

保留排版,准确专业,支持PDF/Word/PPT等文件格式,支持 12+语言互译。

免费翻译文档

深度研究

AI帮你快速写综述,25分钟生成高质量综述,智能提取关键信息,辅助科研写作。

立即免费体验

抑制 GCN2 可减轻肥胖小鼠的肝脂肪变性和氧化应激:涉及 NRF2 调节。

Inhibition of GCN2 alleviates hepatic steatosis and oxidative stress in obese mice: Involvement of NRF2 regulation.

机构信息

College of Life Science, University of Chinese Academy of Sciences, Beijing, 100049, China.

College of Life Science, University of Chinese Academy of Sciences, Beijing, 100049, China.

出版信息

Redox Biol. 2022 Feb;49:102224. doi: 10.1016/j.redox.2021.102224. Epub 2021 Dec 22.

DOI:10.1016/j.redox.2021.102224
PMID:34954499
原文链接:https://pmc.ncbi.nlm.nih.gov/articles/PMC8718669/
Abstract

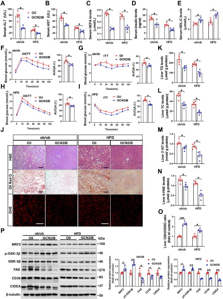
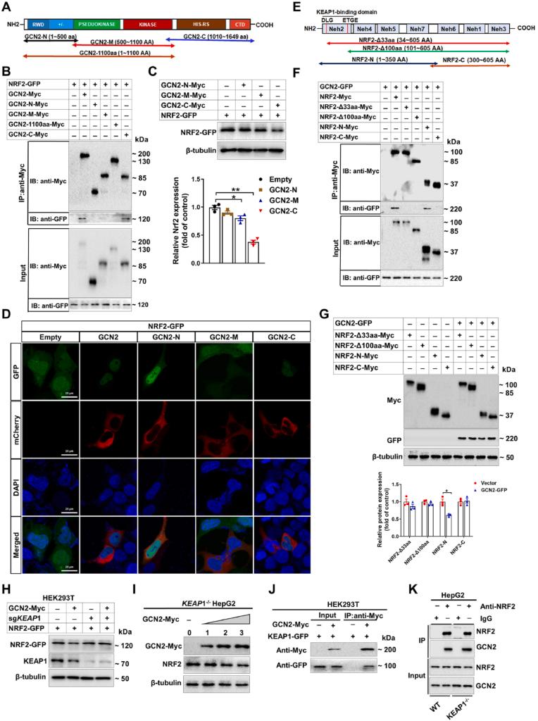
The development of nonalcoholic fatty liver disease (NAFLD) is associated with increased reactive oxygen species (ROS) production. Previous observations on the contradictory roles of general control nonderepressible 2 (GCN2) in regulating the hepatic redox state under different nutritional conditions prompted an investigation of the underlying mechanism by which GCN2 regulates ROS homeostasis. In the present study, GCN2 was found to interact with NRF2 and decrease NRF2 expression in a KEAP1-dependent manner. Activation of GCN2 by halofuginone treatment or leucine deprivation decreased NRF2 expression in hepatocytes by increasing GSK-3β activity. In response to oxidative stress, GCN2 repressed NRF2 transcriptional activity. Knockdown of hepatic GCN2 by tail vein injection of an AAV8-shGcn2 vector attenuated hepatic steatosis and oxidative stress in leptin-deficient (ob/ob) mice in an NRF2-dependent manner. Inhibition of GCN2 by GCN2iB also ameliorated hepatic steatosis and oxidative stress in both ob/ob mice and high fat diet-fed mice, which was associated with significant changes in lipid and amino acid metabolic pathways. Untargeted metabolomics analysis revealed that GCN2iB decreased fatty acid and sphingomyelin levels but increased aliphatic amino acid and phosphatidylcholine levels in fatty livers. Collectively, our results provided the first direct evidence that GCN2 is a novel regulator of NRF2 and that specific GCN2 inhibitors might be potential drugs for NAFLD therapy.

摘要

非酒精性脂肪性肝病 (NAFLD) 的发展与活性氧 (ROS) 生成增加有关。先前的观察结果表明,一般控制非诱导 2 (GCN2) 在不同营养条件下调节肝氧化还原状态的作用具有矛盾性,这促使我们研究 GCN2 调节 ROS 动态平衡的潜在机制。本研究发现,GCN2 以 KEAP1 依赖的方式与 NRF2 相互作用并降低 NRF2 表达。通过 halofuginone 处理或亮氨酸剥夺激活 GCN2 会增加 GSK-3β 的活性,从而降低肝细胞中 NRF2 的表达。在氧化应激下,GCN2 抑制了 NRF2 的转录活性。通过尾静脉注射 AAV8-shGcn2 载体敲低肝 GCN2,以 NRF2 依赖的方式减轻了瘦素缺陷 (ob/ob) 小鼠的肝脂肪变性和氧化应激。GCN2iB 抑制 GCN2 也改善了 ob/ob 小鼠和高脂肪饮食喂养小鼠的肝脂肪变性和氧化应激,这与脂质和氨基酸代谢途径的显著变化有关。非靶向代谢组学分析显示,GCN2iB 降低了脂肪肝中的脂肪酸和神经鞘磷脂水平,但增加了支链氨基酸和磷脂酰胆碱水平。总之,我们的研究结果首次直接证明 GCN2 是 NRF2 的一种新型调节剂,并且特定的 GCN2 抑制剂可能是治疗 NAFLD 的潜在药物。

https://cdn.ncbi.nlm.nih.gov/pmc/blobs/5dc2/8718669/f9c5745175e4/gr8.jpg
https://cdn.ncbi.nlm.nih.gov/pmc/blobs/5dc2/8718669/f0b33db1e950/ga1.jpg
https://cdn.ncbi.nlm.nih.gov/pmc/blobs/5dc2/8718669/cea87008c43e/gr1.jpg
https://cdn.ncbi.nlm.nih.gov/pmc/blobs/5dc2/8718669/273e678c1cd5/gr2.jpg
https://cdn.ncbi.nlm.nih.gov/pmc/blobs/5dc2/8718669/1de3b0c70ef9/gr3.jpg
https://cdn.ncbi.nlm.nih.gov/pmc/blobs/5dc2/8718669/dcf4ea38adef/gr4.jpg
https://cdn.ncbi.nlm.nih.gov/pmc/blobs/5dc2/8718669/1547ecdcca05/gr5.jpg
https://cdn.ncbi.nlm.nih.gov/pmc/blobs/5dc2/8718669/50723c46064c/gr6.jpg
https://cdn.ncbi.nlm.nih.gov/pmc/blobs/5dc2/8718669/d8d78da9c02a/gr7.jpg
https://cdn.ncbi.nlm.nih.gov/pmc/blobs/5dc2/8718669/f9c5745175e4/gr8.jpg
https://cdn.ncbi.nlm.nih.gov/pmc/blobs/5dc2/8718669/f0b33db1e950/ga1.jpg
https://cdn.ncbi.nlm.nih.gov/pmc/blobs/5dc2/8718669/cea87008c43e/gr1.jpg
https://cdn.ncbi.nlm.nih.gov/pmc/blobs/5dc2/8718669/273e678c1cd5/gr2.jpg
https://cdn.ncbi.nlm.nih.gov/pmc/blobs/5dc2/8718669/1de3b0c70ef9/gr3.jpg
https://cdn.ncbi.nlm.nih.gov/pmc/blobs/5dc2/8718669/dcf4ea38adef/gr4.jpg
https://cdn.ncbi.nlm.nih.gov/pmc/blobs/5dc2/8718669/1547ecdcca05/gr5.jpg
https://cdn.ncbi.nlm.nih.gov/pmc/blobs/5dc2/8718669/50723c46064c/gr6.jpg
https://cdn.ncbi.nlm.nih.gov/pmc/blobs/5dc2/8718669/d8d78da9c02a/gr7.jpg
https://cdn.ncbi.nlm.nih.gov/pmc/blobs/5dc2/8718669/f9c5745175e4/gr8.jpg

相似文献

1
Inhibition of GCN2 alleviates hepatic steatosis and oxidative stress in obese mice: Involvement of NRF2 regulation.抑制 GCN2 可减轻肥胖小鼠的肝脂肪变性和氧化应激:涉及 NRF2 调节。
Redox Biol. 2022 Feb;49:102224. doi: 10.1016/j.redox.2021.102224. Epub 2021 Dec 22.
2
GCN2 deficiency protects against high fat diet induced hepatic steatosis and insulin resistance in mice.GCN2 缺乏可防止高脂饮食诱导的小鼠肝脂肪变性和胰岛素抵抗。
Biochim Biophys Acta Mol Basis Dis. 2018 Oct;1864(10):3257-3267. doi: 10.1016/j.bbadis.2018.07.012. Epub 2018 Jul 11.
3
Steatotic Hepatocytes Release Mature VLDL Through Methionine and Tyrosine Metabolism in a Keap1-Nrf2-Dependent Manner.脂肪变性的肝细胞通过蛋氨酸和酪氨酸代谢以Keap1-Nrf2依赖性方式释放成熟的极低密度脂蛋白。
Hepatology. 2021 Sep;74(3):1271-1286. doi: 10.1002/hep.31808.
4
Ezetimibe, an NPC1L1 inhibitor, is a potent Nrf2 activator that protects mice from diet-induced nonalcoholic steatohepatitis.依泽替米贝是一种NPC1L1抑制剂,是一种有效的Nrf2激活剂,可保护小鼠免受饮食诱导的非酒精性脂肪性肝炎。
Free Radic Biol Med. 2016 Oct;99:520-532. doi: 10.1016/j.freeradbiomed.2016.09.009. Epub 2016 Sep 12.
5
Nonalcoholic steatohepatitis and mechanisms by which it is ameliorated by activation of the CNC-bZIP transcription factor Nrf2.非酒精性脂肪性肝炎及 CNC-bZIP 转录因子 Nrf2 的激活对其改善作用的机制。
Free Radic Biol Med. 2022 Aug 1;188:221-261. doi: 10.1016/j.freeradbiomed.2022.06.226. Epub 2022 Jun 18.
6
PSA controls hepatic lipid metabolism by regulating the NRF2 signaling pathway.PSA 通过调节 NRF2 信号通路控制肝脏脂质代谢。
J Mol Cell Biol. 2021 Oct 21;13(7):527-539. doi: 10.1093/jmcb/mjab033.
7
Hepatocyte-specific NRF2 activation controls fibrogenesis and carcinogenesis in steatohepatitis.肝实质细胞特异性 NRF2 激活可控制脂肪性肝炎中的肝纤维化和癌变。
J Hepatol. 2021 Mar;74(3):638-648. doi: 10.1016/j.jhep.2020.09.037. Epub 2020 Oct 24.
8
Genetic and Pharmacological Inhibition of GCN2 Ameliorates Hyperglycemia and Insulin Resistance in Type 2 Diabetic Mice.GCN2的基因和药理学抑制改善2型糖尿病小鼠的高血糖和胰岛素抵抗。
Antioxidants (Basel). 2022 Aug 16;11(8):1584. doi: 10.3390/antiox11081584.
9
Hepatocyte-specific Keap1 deletion reduces liver steatosis but not inflammation during non-alcoholic steatohepatitis development.在非酒精性脂肪性肝炎发展过程中,肝细胞特异性Keap1缺失可减轻肝脏脂肪变性,但不能减轻炎症。
Free Radic Biol Med. 2016 Feb;91:114-26. doi: 10.1016/j.freeradbiomed.2015.12.014. Epub 2015 Dec 15.
10
Enhanced Nrf2 activity worsens insulin resistance, impairs lipid accumulation in adipose tissue, and increases hepatic steatosis in leptin-deficient mice.增强的 Nrf2 活性会加重胰岛素抵抗,损害脂肪组织中的脂质积累,并增加瘦素缺乏小鼠的肝脂肪变性。
Diabetes. 2012 Dec;61(12):3208-18. doi: 10.2337/db11-1716. Epub 2012 Aug 30.

引用本文的文献

1
Interpreting ribosome dynamics during mRNA translation.解析mRNA翻译过程中的核糖体动力学
J Biol Chem. 2025 Jul 10;301(8):110469. doi: 10.1016/j.jbc.2025.110469.
2
The clinical antiprotozoal drug halofuginone promotes weight loss by elevating GDF15 and FGF21.临床抗寄生虫药物卤夫酮通过升高生长分化因子15(GDF15)和成纤维细胞生长因子21(FGF21)来促进体重减轻。
Sci Adv. 2025 Mar 28;11(13):eadt3142. doi: 10.1126/sciadv.adt3142. Epub 2025 Mar 26.
3
Erhong Jiangzhi Decoction Inhibits Lipid Accumulation and Alleviates Nonalcoholic Fatty Liver Disease with Nrf2 Restoration Under Obesity.

本文引用的文献

1
Taurine Reduces Liver Damage in Non-Alcoholic Fatty Liver Disease Model in Rats by Down-Regulating IL-9 and Tumor Growth Factor TGF-β.牛磺酸通过下调白细胞介素-9 和肿瘤生长因子 TGF-β 减轻大鼠非酒精性脂肪性肝病模型中的肝损伤。
Bull Exp Biol Med. 2021 Sep;171(5):638-643. doi: 10.1007/s10517-021-05285-2. Epub 2021 Oct 7.
2
Citrulline supplementation attenuates the development of non-alcoholic steatohepatitis in female mice through mechanisms involving intestinal arginase.瓜氨酸补充通过涉及肠道精氨酸酶的机制减轻雌性小鼠非酒精性脂肪性肝炎的发展。
Redox Biol. 2021 May;41:101879. doi: 10.1016/j.redox.2021.101879. Epub 2021 Jan 26.
3
二红降脂汤通过恢复肥胖状态下的Nrf2抑制脂质蓄积并减轻非酒精性脂肪性肝病
J Inflamm Res. 2024 Dec 11;17:10929-10942. doi: 10.2147/JIR.S491484. eCollection 2024.
4
Tissue adaptation to metabolic stress: insights from SUMOylation.组织对代谢应激的适应:SUMOylation 的见解。
Front Endocrinol (Lausanne). 2024 Nov 11;15:1434338. doi: 10.3389/fendo.2024.1434338. eCollection 2024.
5
Human brain proteome-wide association study provides insights into the genetic components of protein abundance in obesity.人类大脑蛋白质组全基因组关联研究为肥胖症中蛋白质丰度的遗传成分提供了新见解。
Int J Obes (Lond). 2024 Nov;48(11):1603-1612. doi: 10.1038/s41366-024-01592-6. Epub 2024 Jul 18.
6
Research progress on the correlation between cataract occurrence and nutrition.白内障发生与营养之间相关性的研究进展
Front Nutr. 2024 Jul 1;11:1405033. doi: 10.3389/fnut.2024.1405033. eCollection 2024.
7
PSMD11 loss-of-function variants correlate with a neurobehavioral phenotype, obesity, and increased interferon response.PSMD11 功能丧失变异与神经行为表型、肥胖和干扰素反应增强相关。
Am J Hum Genet. 2024 Jul 11;111(7):1352-1369. doi: 10.1016/j.ajhg.2024.05.016. Epub 2024 Jun 11.
8
Homotherapy for heteropathy: therapeutic effect of Butein in NLRP3-driven diseases.同种疗法治疗异病:姜黄素对 NLRP3 驱动的疾病的治疗作用。
Cell Commun Signal. 2024 Jun 7;22(1):315. doi: 10.1186/s12964-024-01695-7.
9
Emerging Role of GCN1 in Disease and Homeostasis.GCN1 在疾病与稳态中的新兴作用。
Int J Mol Sci. 2024 Mar 5;25(5):2998. doi: 10.3390/ijms25052998.
10
Hepatic DDAH1 mitigates hepatic steatosis and insulin resistance in obese mice: Involvement of reduced S100A11 expression.肝脏DDAH1减轻肥胖小鼠的肝脏脂肪变性和胰岛素抵抗:S100A11表达降低的影响。
Acta Pharm Sin B. 2023 Aug;13(8):3352-3364. doi: 10.1016/j.apsb.2023.05.020. Epub 2023 May 23.
Roles of Nrf2 in Liver Diseases: Molecular, Pharmacological, and Epigenetic Aspects.
Nrf2在肝脏疾病中的作用:分子、药理学及表观遗传学方面
Antioxidants (Basel). 2020 Oct 13;9(10):980. doi: 10.3390/antiox9100980.
4
Knockdown of GCN2 inhibits high glucose-induced oxidative stress and apoptosis in retinal pigment epithelial cells.敲低 GCN2 抑制高糖诱导的视网膜色素上皮细胞氧化应激和细胞凋亡。
Clin Exp Pharmacol Physiol. 2020 Apr;47(4):591-598. doi: 10.1111/1440-1681.13233. Epub 2020 Jan 23.
5
Towards a model of GCN2 activation.朝向 GCN2 激活模型的研究。
Biochem Soc Trans. 2019 Oct 31;47(5):1481-1488. doi: 10.1042/BST20190331.
6
Quercetin improves nonalcoholic fatty liver by ameliorating inflammation, oxidative stress, and lipid metabolism in db/db mice.槲皮素通过改善 db/db 小鼠的炎症、氧化应激和脂质代谢来改善非酒精性脂肪肝。
Phytother Res. 2019 Dec;33(12):3140-3152. doi: 10.1002/ptr.6486. Epub 2019 Aug 26.
7
Nutrient Sensing and Redox Balance: GCN2 as a New Integrator in Aging.营养感应与氧化还原平衡:GCN2 作为衰老新的整合因子
Oxid Med Cell Longev. 2019 May 22;2019:5730532. doi: 10.1155/2019/5730532. eCollection 2019.
8
Activation of GCN2 by the ribosomal P-stalk.核糖体 P stalk 对 GCN2 的激活。
Proc Natl Acad Sci U S A. 2019 Mar 12;116(11):4946-4954. doi: 10.1073/pnas.1813352116. Epub 2019 Feb 25.
9
Mitochondrial damage and iron metabolic dysregulation in hepatitis C virus infection.丙型肝炎病毒感染中的线粒体损伤和铁代谢失调。
Free Radic Biol Med. 2019 Mar;133:193-199. doi: 10.1016/j.freeradbiomed.2018.09.044. Epub 2018 Sep 27.
10
GCN2 deficiency protects against high fat diet induced hepatic steatosis and insulin resistance in mice.GCN2 缺乏可防止高脂饮食诱导的小鼠肝脂肪变性和胰岛素抵抗。
Biochim Biophys Acta Mol Basis Dis. 2018 Oct;1864(10):3257-3267. doi: 10.1016/j.bbadis.2018.07.012. Epub 2018 Jul 11.