Suppr超能文献

针对严重急性呼吸综合征冠状病毒2(SARS-CoV-2)令人关注的新出现变异株的两种广泛中和抗体的结构基础和作用模式。

Structural basis and mode of action for two broadly neutralizing antibodies against SARS-CoV-2 emerging variants of concern.

作者信息

Li Wenwei, Chen Yaozong, Prévost Jérémie, Ullah Irfan, Lu Maolin, Gong Shang Yu, Tauzin Alexandra, Gasser Romain, Vézina Dani, Anand Sai Priya, Goyette Guillaume, Chaterjee Debashree, Ding Shilei, Tolbert William D, Grunst Michael W, Bo Yuxia, Zhang Shijian, Richard Jonathan, Zhou Fei, Huang Rick K, Esser Lothar, Zeher Allison, Côté Marceline, Kumar Priti, Sodroski Joseph, Xia Di, Uchil Pradeep D, Pazgier Marzena, Finzi Andrés, Mothes Walther

机构信息

Department of Microbial Pathogenesis, Yale University School of Medicine, New Haven, CT 06520, USA.

Infectious Disease Division, Department of Medicine, Uniformed Services University of the Health Sciences, Bethesda, MD 20814-4712, USA.

出版信息

Cell Rep. 2022 Jan 11;38(2):110210. doi: 10.1016/j.celrep.2021.110210. Epub 2021 Dec 15.

Abstract

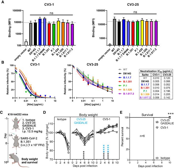
Emerging variants of concern for the severe acute respiratory syndrome coronavirus 2 (SARS-CoV-2) can transmit more efficiently and partially evade protective immune responses, thus necessitating continued refinement of antibody therapies and immunogen design. Here, we elucidate the structural basis and mode of action for two potent SARS-CoV-2 spike (S)-neutralizing monoclonal antibodies, CV3-1 and CV3-25, which remain effective against emerging variants of concern in vitro and in vivo. CV3-1 binds to the (485-GFN-487) loop within the receptor-binding domain (RBD) in the "RBD-up" position and triggers potent shedding of the S1 subunit. In contrast, CV3-25 inhibits membrane fusion by binding to an epitope in the stem helix region of the S2 subunit that is highly conserved among β-coronaviruses. Thus, vaccine immunogen designs that incorporate the conserved regions in the RBD and stem helix region are candidates to elicit pan-coronavirus protective immune responses.

摘要

严重急性呼吸综合征冠状病毒2(SARS-CoV-2)令人担忧的新变种能够更有效地传播,并部分逃避保护性免疫反应,因此有必要持续优化抗体疗法和免疫原设计。在此,我们阐明了两种有效的SARS-CoV-2刺突(S)中和单克隆抗体CV3-1和CV3-25的结构基础和作用模式,这两种抗体在体外和体内对令人担忧的新变种仍然有效。CV3-1在“RBD向上”位置结合受体结合域(RBD)内的(485-GFN-487)环,并触发S1亚基的有效脱落。相比之下,CV3-25通过结合S2亚基茎螺旋区域中在β冠状病毒中高度保守的表位来抑制膜融合。因此,纳入RBD和茎螺旋区域保守区域的疫苗免疫原设计有望引发泛冠状病毒保护性免疫反应。

https://cdn.ncbi.nlm.nih.gov/pmc/blobs/3ce9/8673750/ae0ebeb923a3/fx1_lrg.jpg

文献检索

告别复杂PubMed语法,用中文像聊天一样搜索,搜遍4000万医学文献。AI智能推荐,让科研检索更轻松。

立即免费搜索

文件翻译

保留排版,准确专业,支持PDF/Word/PPT等文件格式,支持 12+语言互译。

免费翻译文档

深度研究

AI帮你快速写综述,25分钟生成高质量综述,智能提取关键信息,辅助科研写作。

立即免费体验