Suppr超能文献

刚地弓形虫通过内质网应激源性线粒体途径诱导人小肠上皮细胞凋亡。

Toxoplasma gondii Induces Apoptosis via Endoplasmic Reticulum Stress-Derived Mitochondrial Pathway in Human Small Intestinal Epithelial Cell-Line.

机构信息

Department of Gastroenterology, Affiliated Hospital of Guangdong Medical University, Zhanjiang, Guangdong 524001, China.

Department of Obstetrics and Gynecology, Affiliated Hospital of Guangdong Medical University, Zhanjiang, Guangdong 524001, China.

出版信息

Korean J Parasitol. 2021 Dec;59(6):573-583. doi: 10.3347/kjp.2021.59.6.573. Epub 2021 Dec 22.

Abstract

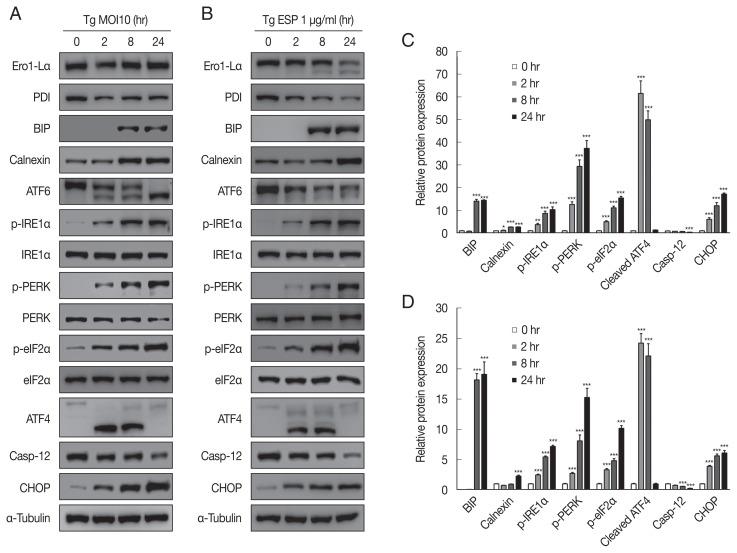
Toxoplasma gondii, an intracellular protozoan parasite that infects one-third of the world's population, has been reported to hijack host cell apoptotic machinery and promote either an anti- or proapoptotic program depending on the parasite virulence and load and the host cell type. However, little is known about the regulation of human FHs 74 small intestinal epithelial cell viability in response to T. gondii infection. Here we show that T. gondii RH strain tachyzoite infection or ESP treatment of FHs 74 Int cells induced apoptosis, mitochondrial dysfunction and ER stress in host cells. Pretreatment with 4-PBA inhibited the expression or activation of key molecules involved in ER stress. In addition, both T. gondii and ESP challenge-induced mitochondrial dysfunction and cell death were dramatically suppressed in 4-PBA pretreated cells. Our study indicates that T. gondii infection induced ER stress in FHs 74 Int cells, which induced mitochondrial dysfunction followed by apoptosis. This may constitute a potential molecular mechanism responsible for the foodborne parasitic disease caused by T. gondii.

摘要

刚地弓形虫是一种感染世界人口三分之一的细胞内原生动物寄生虫,据报道,它可以劫持宿主细胞凋亡机制,并根据寄生虫的毒力和负荷以及宿主细胞类型,促进抗凋亡或促凋亡程序。然而,对于刚地弓形虫感染如何调节人 FH74 小肠上皮细胞的活力,人们知之甚少。在这里,我们发现 RH 株速殖子感染或 ES 处理 FH74Int 细胞可诱导宿主细胞凋亡、线粒体功能障碍和内质网应激。4-PBA 预处理可抑制内质网应激相关关键分子的表达或激活。此外,在 4-PBA 预处理的细胞中,刚地弓形虫和 ES 诱导的线粒体功能障碍和细胞死亡均显著受到抑制。我们的研究表明,刚地弓形虫感染可诱导 FH74Int 细胞内质网应激,进而引发线粒体功能障碍,最终导致细胞凋亡。这可能构成了由刚地弓形虫引起的食源性寄生虫病的潜在分子机制。

https://cdn.ncbi.nlm.nih.gov/pmc/blobs/d53d/8721304/476e3d2d500c/kjp-59-6-573f1.jpg

文献检索

告别复杂PubMed语法,用中文像聊天一样搜索,搜遍4000万医学文献。AI智能推荐,让科研检索更轻松。

立即免费搜索

文件翻译

保留排版,准确专业,支持PDF/Word/PPT等文件格式,支持 12+语言互译。

免费翻译文档

深度研究

AI帮你快速写综述,25分钟生成高质量综述,智能提取关键信息,辅助科研写作。

立即免费体验