Suppr超能文献

单细胞RNA测序揭示强直性脊柱炎患者自然杀伤细胞亚群改变及细胞毒性分子水平降低。

Single-cell RNA-seq reveals altered NK cell subsets and reduced levels of cytotoxic molecules in patients with ankylosing spondylitis.

作者信息

Ren Conglin, Li Mingshuang, Zheng Yang, Cai Bingbing, Du Weibin, Zhang Helou, Wu Fengqing, Tong Mengsha, Lin Fu, Wang Jinfu, Quan Renfu

机构信息

The Third Clinical Medical College of Zhejiang Chinese Medical University, Hangzhou, Zhejiang, China.

The First Affiliated Hospital of Zhejiang Chinese Medical University, Hangzhou, Zhejiang, China.

出版信息

J Cell Mol Med. 2022 Feb;26(4):1071-1082. doi: 10.1111/jcmm.17159. Epub 2022 Jan 6.

Abstract

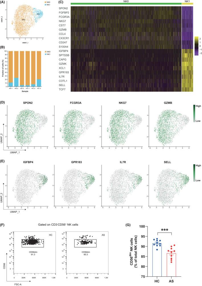
Ankylosing spondylitis (AS) is an autoimmune disease with unknown aetiology. To unravel the mechanisms mediating AS pathogenesis, we profiled peripheral blood mononuclear cells (PBMCs) from AS patients and healthy subjects using 10X single-cell RNA sequencing. The frequencies of immune cell subsets were evaluated by flow cytometry. NK cells were purified from PBMCs using isolation kit and were examined for gene expression by RT-qPCR. Plasma levels of cytolytic molecules were examined by enzyme-linked immunosorbent assay. Compared to healthy controls, AS patients showed a significant decrease in total NK cells as well as CD56 NK subset, whereas CD56 NK cells were increased. Additionally, impaired expression of cytotoxic genes in NK cells of AS patients was observed by bioinformatics algorithm and verified by RT-qPCR and flow cytometry. Consistent with changes in transcriptomics, we found decreased plasma levels of granzymes, but not granulysin, in AS patients. Furthermore, Pearson correlation analysis revealed a negative correlation between plasma GZMB levels and disease activity (r = -0.5275, p = 0.0358). No correlation was observed between plasma cytolytic molecules and biochemical indexes (ESR and CRP). Our findings uncover altered NK cell subsets and cytotoxic profiles in peripheral circulation of AS patients at single-cell resolution.

摘要

强直性脊柱炎(AS)是一种病因不明的自身免疫性疾病。为了阐明介导AS发病机制的机制,我们使用10X单细胞RNA测序对AS患者和健康受试者的外周血单核细胞(PBMC)进行了分析。通过流式细胞术评估免疫细胞亚群的频率。使用分离试剂盒从PBMC中纯化NK细胞,并通过RT-qPCR检测基因表达。通过酶联免疫吸附测定法检测血浆中细胞溶解分子的水平。与健康对照相比,AS患者的总NK细胞以及CD56 NK亚群显著减少,而CD56 NK细胞增加。此外,通过生物信息学算法观察到AS患者NK细胞中细胞毒性基因的表达受损,并通过RT-qPCR和流式细胞术进行了验证。与转录组学变化一致,我们发现AS患者血浆中颗粒酶水平降低,但颗粒溶素水平未降低。此外,Pearson相关性分析显示血浆GZMB水平与疾病活动之间呈负相关(r = -0.5275,p = 0.0358)。血浆细胞溶解分子与生化指标(ESR和CRP)之间未观察到相关性。我们的研究结果以单细胞分辨率揭示了AS患者外周循环中NK细胞亚群和细胞毒性谱的改变。

https://cdn.ncbi.nlm.nih.gov/pmc/blobs/e0fa/8831943/452594905c04/JCMM-26-1071-g003.jpg

文献AI研究员

20分钟写一篇综述,助力文献阅读效率提升50倍。

立即体验

用中文搜PubMed

大模型驱动的PubMed中文搜索引擎

马上搜索

文档翻译

学术文献翻译模型,支持多种主流文档格式。

立即体验