Suppr超能文献

CC 趋化因子配体 23(CCL23)/转录因子激活增强子结合蛋白 4(TFAP4)对肝癌细胞增殖、侵袭和血管生成的抑制作用。

Inhibitory effect of CC chemokine ligand 23 (CCL23)/ transcription factor activating enhancer binding protein 4 (TFAP4) on cell proliferation, invasion and angiogenesis in hepatocellular carcinoma.

机构信息

Department of Radiotherapy, Heping Hospital Affiliated to Changzhi Medical College, Changzhi, Shanxi, China.

Department of Medical Laboratory Science, Xingtai Medical College, Xingtai, Hebei, China.

出版信息

Bioengineered. 2022 Jan;13(1):1626-1636. doi: 10.1080/21655979.2021.2021125.

Abstract

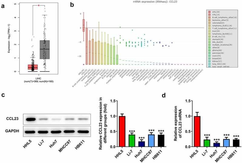
Hepatocellular carcinoma (HCC) is a highly vascularized solid tumor with a fast growth rate. According to bioinformatics analysis, CC chemokine ligand 23 (CCL23) has clinical significance for survival and prognosis in HCC. The online databases TCGA and CCLE were used to analyze the expression level of CCL23, and its expression was also measured in HCC cell lines by RT-qPCR and Western blotting. The STRING database and co-immunoprecipitation were employed to evaluate the association between CCL23 and transcription factor activating enhancer binding protein 4 (TFAP4). Overexpression plasmids for CCL23 (Ov-CCL23) and TFAP4 (Ov-TFAP4) were transfected into Huh-7 cells to detect TFAP4 expression. Huh-7 cells injected with OV-negative control (NC)/Ov-CCL23 or OV-NC/Ov-CCL23 plus Ov-TFAP4 were utilized to study the function of CCL23/TFAP4. Cell proliferation, invasion and human umbilical vein endothelial cell tube formation assays were conducted. The database revealed decreased expression of CCL23 in HCC and that it was commonly downregulated in HCC cell lines. TFAP4 expression was negatively correlated with CCL23. The overexpression of CCL23 inhibited the proliferation and invasion of Huh-7 cells, whereas TFAP4 blocked these effects. Similarly, the supernatant of CCL23-upregulated cells exhibited significantly lower tube formation potential, and low vascular endothelial growth factor A (VEGFA), VEGFRs expression compared with those of non-transfected Huh-7 cells, while TFAP4 plasmid co-transfected markedly increased these. Taken together, the present study suggests that CCL23 is expressed at low levels in HCC; it inhibits HCC cell proliferation, invasion and angiogenesis ; and its action is negatively associated with and can be blocked by TFAP4.

摘要

肝细胞癌 (HCC) 是一种高血管化的实体肿瘤,生长速度快。根据生物信息学分析,趋化因子配体 23 (CCL23) 对 HCC 的生存和预后具有临床意义。利用在线数据库 TCGA 和 CCLE 分析 CCL23 的表达水平,并通过 RT-qPCR 和 Western blot 检测 HCC 细胞系中 CCL23 的表达。采用 STRING 数据库和共免疫沉淀评估 CCL23 与转录因子激活增强子结合蛋白 4 (TFAP4) 之间的关联。转染 CCL23 过表达质粒 (Ov-CCL23) 和 TFAP4 过表达质粒 (Ov-TFAP4) 到 Huh-7 细胞中,检测 TFAP4 的表达。将 OV-阴性对照 (NC)/Ov-CCL23 或 OV-NC/Ov-CCL23 加 Ov-TFAP4 转染 Huh-7 细胞,研究 CCL23/TFAP4 的功能。进行细胞增殖、侵袭和人脐静脉内皮细胞管形成实验。数据库显示 HCC 中 CCL23 表达降低,且在 HCC 细胞系中普遍下调。TFAP4 表达与 CCL23 呈负相关。CCL23 的过表达抑制 Huh-7 细胞的增殖和侵袭,而 TFAP4 则阻断了这些作用。同样,CCL23 上调细胞的上清液显示出明显较低的管形成潜力,且血管内皮生长因子 A (VEGFA)、VEGFRs 的表达低于未转染的 Huh-7 细胞,而共转染 TFAP4 质粒则显著增加了这些表达。综上所述,本研究表明 HCC 中 CCL23 表达水平较低;它抑制 HCC 细胞增殖、侵袭和血管生成;其作用与 TFAP4 呈负相关,并可被 TFAP4 阻断。

https://cdn.ncbi.nlm.nih.gov/pmc/blobs/c6fa/8805957/15d88401bb5e/KBIE_A_2021125_F0001_OC.jpg

文献检索

告别复杂PubMed语法,用中文像聊天一样搜索,搜遍4000万医学文献。AI智能推荐,让科研检索更轻松。

立即免费搜索

文件翻译

保留排版,准确专业,支持PDF/Word/PPT等文件格式,支持 12+语言互译。

免费翻译文档

深度研究

AI帮你快速写综述,25分钟生成高质量综述,智能提取关键信息,辅助科研写作。

立即免费体验