Suppr超能文献

细胞色素b561可作为乳腺癌潜在的预后生物标志物和治疗靶点。

Cytochrome b561 Serves as a Potential Prognostic Biomarker and Target for Breast Cancer.

作者信息

Yang Xiaochen, Zhao Yangjing, Shao Qixiang, Jiang Guoqin

机构信息

Department of Surgery, The Second Affiliated Hospital of Soochow University, Suzhou, 215004, Jiangsu Province, People's Republic of China.

Department of Thyroid and Breast Surgery, Affiliated Kunshan Hospital of Jiangsu University, Kunshan, 215300, Jiangsu Province, People's Republic of China.

出版信息

Int J Gen Med. 2021 Dec 29;14:10447-10464. doi: 10.2147/IJGM.S338878. eCollection 2021.

Abstract

PURPOSE

Cytochrome b561 (CYB561) is a transmembrane protein and participates in ascorbate recycling and iron homeostasis. However, its role in breast cancer remains unclear.

PATIENTS AND METHODS

In this study, we explored the expression pattern and prognostic value of CYB561 in breast cancer through The Cancer Genome Atlas (TCGA), Gene Expression Omnibus (GEO), PrognoScan and Kaplan-Meier Plotter and confirmed its mRNA expression in human breast cell lines. LinkedOmics, Metascape and Gene Expression Profiling Interactive Analysis (GEPIA2) databases were applied to investigate the co-expression genes and construct microRNA (miRNA) networks associated with CYB561. The correlations between CYB561 and immune infiltration cells and genes were also illustrated.

RESULTS

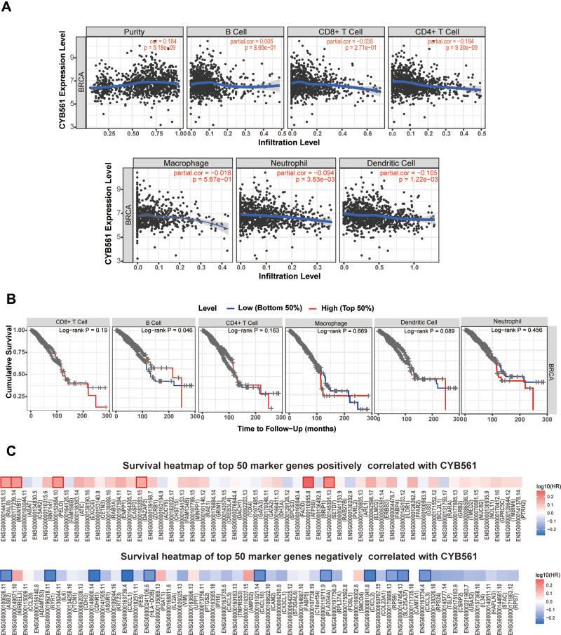
The CYB561 expression was upregulated in breast cancer tissues and cell lines and significantly correlated with the clinical features of breast cancer patients. High CYB561 expression was associated with poor survival and was an independent risk factor for overall and disease-specific survival. Functional enrichment analysis showed that CYB561 and its co-expressed genes were mainly enriched in lipid biosynthetic process, Wnt signaling pathway, Hippo signaling pathway, etc. The miRNA network analysis suggested that hsa-miR-497 was negatively correlated with CYB561 expression and was predicted to direct target CYB561. CYB561 expression was positively correlated with infiltrating levels of CD4+ T cells, neutrophils and dendritic cells in breast cancer. Subsequent analysis found that B cells could predict the outcome of breast cancer. Also, CYB561 showed strong correlations with diverse immune marker sets in breast cancer.

CONCLUSION

CYB561 may serve as a potential prognostic biomarker and target for breast cancer. Our findings laid foundation for future research on molecular mechanisms of CYB561 in breast cancer.

摘要

目的

细胞色素b561(CYB561)是一种跨膜蛋白,参与抗坏血酸循环和铁稳态。然而,其在乳腺癌中的作用仍不清楚。

患者和方法

在本研究中,我们通过癌症基因组图谱(TCGA)、基因表达综合数据库(GEO)、PrognoScan和Kaplan-Meier Plotter探究了CYB561在乳腺癌中的表达模式和预后价值,并在人乳腺癌细胞系中证实了其mRNA表达。应用LinkedOmics、Metascape和基因表达谱交互分析(GEPIA2)数据库来研究共表达基因并构建与CYB561相关的微小RNA(miRNA)网络。还阐述了CYB561与免疫浸润细胞和基因之间的相关性。

结果

CYB561在乳腺癌组织和细胞系中表达上调,且与乳腺癌患者的临床特征显著相关。CYB561高表达与较差的生存率相关,并且是总生存和疾病特异性生存的独立危险因素。功能富集分析表明,CYB561及其共表达基因主要富集于脂质生物合成过程、Wnt信号通路、Hippo信号通路等。miRNA网络分析表明,hsa-miR-497与CYB561表达呈负相关,并被预测直接靶向CYB561。CYB561表达与乳腺癌中CD4+T细胞、中性粒细胞和树突状细胞的浸润水平呈正相关。后续分析发现B细胞可以预测乳腺癌的预后。此外,CYB561在乳腺癌中与多种免疫标志物集显示出强相关性。

结论

CYB561可能作为乳腺癌潜在的预后生物标志物和治疗靶点。我们的研究结果为未来关于CYB561在乳腺癌中分子机制的研究奠定了基础。

https://cdn.ncbi.nlm.nih.gov/pmc/blobs/9d6f/8722309/f749a7aac228/IJGM-14-10447-g0001.jpg

文献检索

告别复杂PubMed语法,用中文像聊天一样搜索,搜遍4000万医学文献。AI智能推荐,让科研检索更轻松。

立即免费搜索

文件翻译

保留排版,准确专业,支持PDF/Word/PPT等文件格式,支持 12+语言互译。

免费翻译文档

深度研究

AI帮你快速写综述,25分钟生成高质量综述,智能提取关键信息,辅助科研写作。

立即免费体验