Department of Bone Metabolism, School and Hospital of Stomatology, Cheeloo College of Medicine, Shandong University and Shandong Key Laboratory of Oral Tissue Regeneration and Shandong Engineering Laboratory for Dental Materials and Oral Tissue Regeneration, Jinan 250012, China.
Life Science Institute of Jinzhou Medical University, College of Basic Medicine of Jinzhou Medical University, Cell Biology and Genetic Department of Jinzhou Medical University, Key Lab of Molecular and Cellular Biology of the Education Department of Liaoning Province, Jinzhou 121001, China.
Int J Biol Sci. 2022 Jan 1;18(2):491-506. doi: 10.7150/ijbs.66841. eCollection 2022.
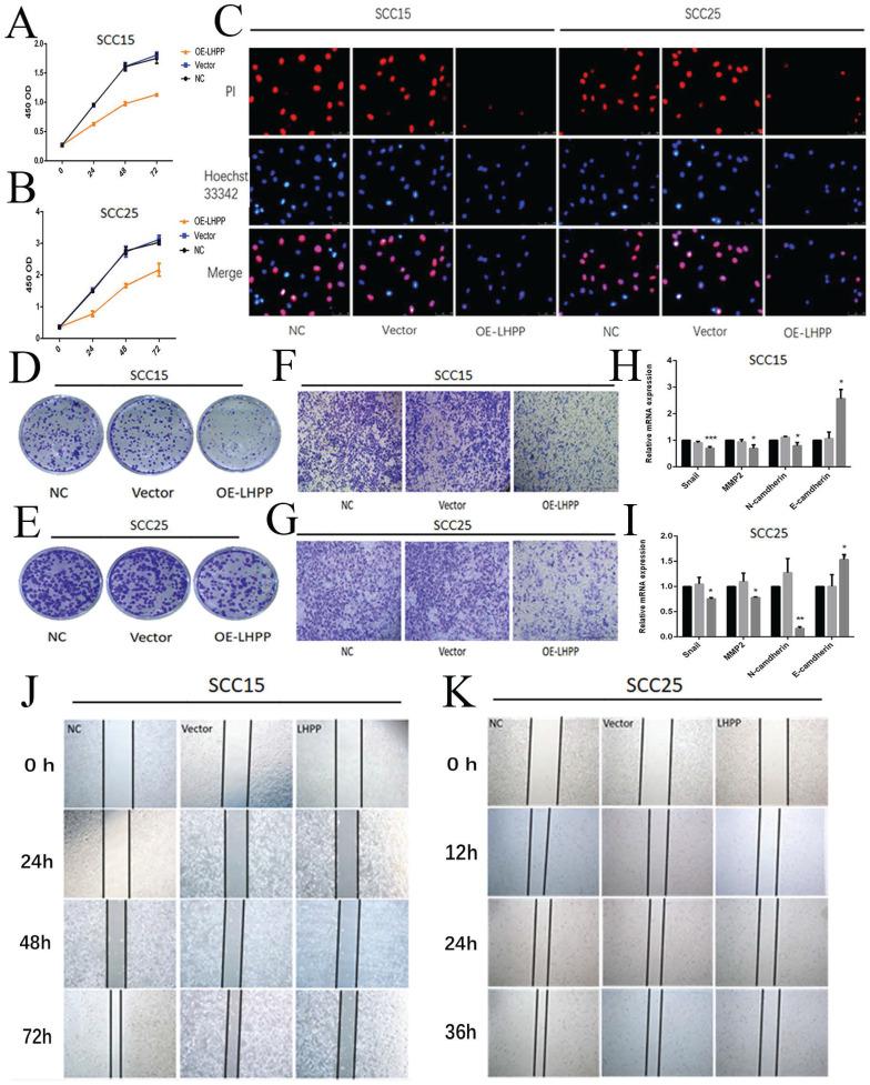
Oral squamous cell carcinoma (OSCC) refers to the malignant tumor of the head and neck with a highest morbidity. It exhibits a poor prognosis and unsatisfactory treatment partially attributed to delayed diagnosis. As indicated from existing reports, the protein histidine phosphatase LHPP acts as a vital factor in tumorigenesis in liver, lung, bladder, breast and pancreatic tumor tissues. Thus far, the functional mechanism of LHPP in OSCC remains unclear. DGE analysis, OSCC cell lines and OSCC cases were found that LHPP was down-regulated in OSCC tissues and cells compared with that in normal oral mucosa tissues and cells, and was closely related to OSCC differentiation. Cell counting Kit 8 test, EdU proliferation test, scratches test, invasion test, monoclonal formation test, mouse xenograft tumor model, HE staining and immunohistochemistry showed that LHPP inhibited OSCC growth, proliferation and migration and . GO and KEGG enrichment analysis, LHPP transcription factor analysis and flow cytometry found that LHPP promotes the apoptosis of OSCC by decreasing the transcriptional activity of p-PI3K and p-Akt. Finally, our results suggested that LHPP inhibited the progression of OSCC through the PI3K/AKT signaling pathway, indicating that LHPP may be a new target for the treatment of OSCC.
口腔鳞状细胞癌(OSCC)是头颈部最常见的恶性肿瘤,发病率最高。其预后较差,治疗效果不理想,部分原因是诊断延迟。现有报道表明,组氨酸磷酸酶 LHPP 作为一种重要的因素在肝、肺、膀胱、乳腺和胰腺肿瘤组织中发挥着重要作用。迄今为止,LHPP 在 OSCC 中的功能机制尚不清楚。通过 DGE 分析、OSCC 细胞系和 OSCC 病例发现,与正常口腔黏膜组织和细胞相比,LHPP 在 OSCC 组织和细胞中下调,并且与 OSCC 分化密切相关。细胞计数试剂盒 8 试验、EdU 增殖试验、划痕试验、侵袭试验、单克隆形成试验、小鼠异种移植肿瘤模型、HE 染色和免疫组织化学表明,LHPP 通过降低 p-PI3K 和 p-Akt 的转录活性来抑制 OSCC 的生长、增殖和迁移。GO 和 KEGG 富集分析、LHPP 转录因子分析和流式细胞术发现,LHPP 通过降低 p-PI3K 和 p-Akt 的转录活性促进 OSCC 细胞凋亡。最后,我们的结果表明,LHPP 通过 PI3K/AKT 信号通路抑制 OSCC 的进展,提示 LHPP 可能是治疗 OSCC 的新靶点。