Suppr超能文献

瞬时受体电位阳离子通道亚家族V成员4介导慢性阻塞性肺疾病中的细胞焦亡

Transient Receptor Potential Cation Channel Subfamily V Member 4 Mediates Pyroptosis in Chronic Obstructive Pulmonary Disease.

作者信息

Rao Yafei, Gai Xiaoyan, Xiong Jing, Le Yanqing, Sun Yongchang

机构信息

Department of Respiratory and Critical Care Medicine, Peking University Third Hospital, Beijing, China.

出版信息

Front Physiol. 2021 Dec 24;12:783891. doi: 10.3389/fphys.2021.783891. eCollection 2021.

Abstract

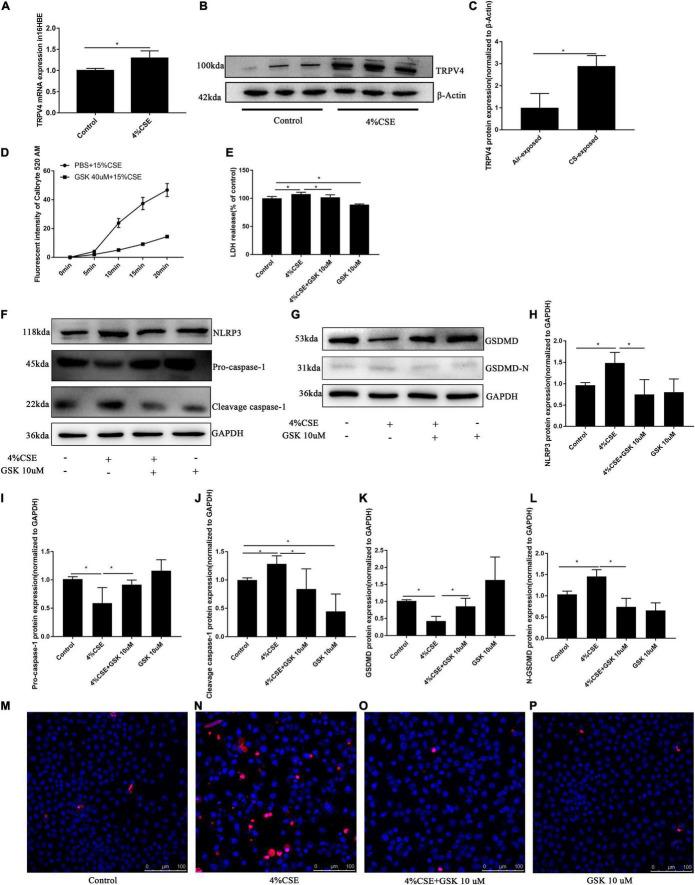
TRPV4, a calcium permeable cation selective channel, was found to be involved in chronic obstructive pulmonary disease (COPD) through releasing ATP and IL-1β. Pyroptosis, a newly discovered pro-inflammatory cell death, was induced by cigarette smoke (CS) in airway epithelial cells (AECs). More recent studies indicated that blocking Ca influx effectively inhibited pyroptosis. Therefore, we asked whether TRPV4 mediated CS-induced pyroptosis of AECs and hence participated in the pathogenesis of COPD. We found that pyroptosis and TRPV4 were upregulated in AECs from patients with COPD and long-term CS-exposed mice. Moreover, pharmacological inhibition or knockdown of TRPV4 function alleviated CS extract (CSE)-induced pyroptosis by inhibiting NACHT, LRP, PYD domains-containing protein 3 (NLRP3) inflammasome/activated caspase-1/gasdermin D pathway, decreasing the number of PI positive cells and lactate dehydrogenase (LDH) release, decreasing the expression of pro- inflammatory interleukin gene (IL)-1β, IL-8, and IL-18 expression, as well as increasing anti-inflammatory gene expression [NAD(P)H quinone dehydrogenase 1 (, superoxide dismutase 2 (mitochondrial) (, and catalase, (]. Moreover, pharmacological inhibition or knockdown of TRPV4 function significantly relieved CSE-induced mitochondrial damage including decreased mitochondrial membrane potential, mitochondrial fusion protein (OPA1, MFN2) expression, and increased mitochondrial fission protein (DRP1, MFF) expression. Taken together, these findings indicate that TRPV4 mediates AEC pyroptosis via NLRP3/caspase-1/GSDMD pathway in COPD.

摘要

瞬时受体电位香草酸亚型4(TRPV4)是一种钙通透性阳离子选择性通道,被发现可通过释放三磷酸腺苷(ATP)和白细胞介素-1β(IL-1β)参与慢性阻塞性肺疾病(COPD)的发生发展。细胞焦亡是一种新发现的促炎性细胞死亡方式,香烟烟雾(CS)可诱导气道上皮细胞(AECs)发生细胞焦亡。最近的研究表明,阻断钙离子内流可有效抑制细胞焦亡。因此,我们探讨TRPV4是否介导CS诱导的AECs细胞焦亡,进而参与COPD的发病机制。我们发现,COPD患者和长期暴露于CS的小鼠的AECs中,细胞焦亡和TRPV4表达上调。此外,药理学抑制或敲低TRPV4功能可通过抑制含NACHT、LRP、PYD结构域的蛋白3(NLRP3)炎性小体/活化的半胱天冬酶-1/gasdermin D途径,减轻CS提取物(CSE)诱导的细胞焦亡,减少磷脂酰肌醇(PI)阳性细胞数量和乳酸脱氢酶(LDH)释放,降低促炎性白细胞介素基因(IL)-1β、IL-8和IL-18的表达,同时增加抗炎基因的表达[烟酰胺腺嘌呤二核苷酸磷酸(NAD(P)H)醌脱氢酶1( )、超氧化物歧化酶2(线粒体)( )和过氧化氢酶( )]。此外,药理学抑制或敲低TRPV4功能可显著减轻CSE诱导的线粒体损伤,包括线粒体膜电位降低、线粒体融合蛋白(视神经萎缩蛋白1,OPA1;线粒体融合蛋白2,MFN2)表达减少以及线粒体分裂蛋白(动力相关蛋白1,DRP1;线粒体分裂因子,MFF)表达增加。综上所述,这些研究结果表明,在COPD中,TRPV4通过NLRP3/半胱天冬酶-1/GSDMD途径介导AECs细胞焦亡。

https://cdn.ncbi.nlm.nih.gov/pmc/blobs/29c6/8740047/a39575cf1514/fphys-12-783891-g001.jpg

文献AI研究员

20分钟写一篇综述,助力文献阅读效率提升50倍。

立即体验

用中文搜PubMed

大模型驱动的PubMed中文搜索引擎

马上搜索

文档翻译

学术文献翻译模型,支持多种主流文档格式。

立即体验