Suppr超能文献

病例报告:一名顽固性梅尼埃病患者在进行三半规管阻塞术后耳石功能的保留

Case Report: Preservation of Otolithic Function After Triple Semicircular Canal Occlusion in a Patient With Intractable Ménière Disease.

作者信息

Zhang Yuzhong, Cheng Ying, Chen Zichen, Chen Feiyun, Zhang Qing

机构信息

Department of Otorhinolaryngology-Head and Neck Surgery, The Second Affiliated Hospital of Xi'an Jiaotong University, Xi'an, China.

Department of Otorhinolaryngology-Head and Neck Surgery, Xinhua Hospital, Shanghai Jiaotong University School of Medicine, Shanghai, China.

出版信息

Front Neurol. 2021 Dec 23;12:713275. doi: 10.3389/fneur.2021.713275. eCollection 2021.

Abstract

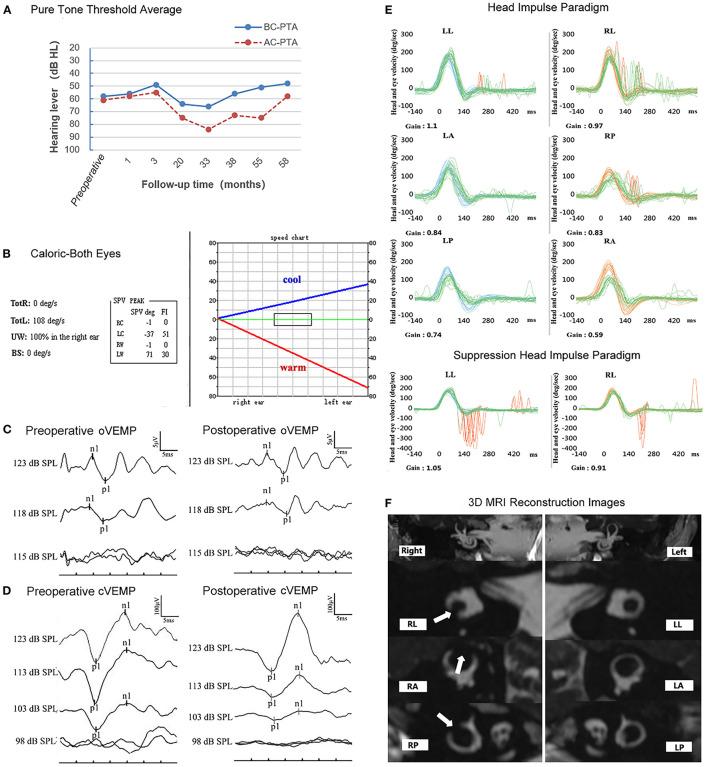
Operative measures are considered when medical treatment fails to control vertigo in patients with intractable Ménière disease. The present report discusses a case in which triple semicircular canal occlusion was performed in a 30-year-old female patient who responded poorly to previously performed endolymphatic sac surgery. Her vestibular and auditory functions were evaluated both before and after surgery. Class A control of vertigo was achieved during the 76-month postoperative follow-up period. Ocular and cervical vestibular evoked myogenic potentials could be elicited before and after surgery. This case suggests that relatively long-term preservation of otolithic function can be achieved following triple semicircular canal occlusion, highlighting its potential as an alternative treatment for patients with Ménière disease.

摘要

当药物治疗无法控制顽固性梅尼埃病患者的眩晕时,可考虑采取手术措施。本报告讨论了一例30岁女性患者的病例,该患者对先前进行的内淋巴囊手术反应不佳,接受了三半规管阻塞术。术前和术后均对其前庭和听觉功能进行了评估。术后76个月的随访期内实现了A级眩晕控制。手术前后均可引出眼震和颈前庭诱发肌源性电位。该病例表明,三半规管阻塞术后可实现耳石功能的相对长期保留,凸显了其作为梅尼埃病患者替代治疗方法的潜力。

https://cdn.ncbi.nlm.nih.gov/pmc/blobs/d682/8732767/7666a481b53b/fneur-12-713275-g0001.jpg

文献检索

告别复杂PubMed语法,用中文像聊天一样搜索,搜遍4000万医学文献。AI智能推荐,让科研检索更轻松。

立即免费搜索

文件翻译

保留排版,准确专业,支持PDF/Word/PPT等文件格式,支持 12+语言互译。

免费翻译文档

深度研究

AI帮你快速写综述,25分钟生成高质量综述,智能提取关键信息,辅助科研写作。

立即免费体验