Laboratory of Experimental Immunology, Faculty of Medicine and Health Technology, Tampere University, Tampere, Finland.
Research Unit for Pediatrics, Pediatric Neurology, Pediatric Surgery, Child Psychiatry, Dermatology, Clinical Genetics, Obstetrics and Gynecology, Otorhinolaryngology and Ophthalmology, Faculty of Medicine, University of Oulu, Oulu, Finland.
Front Immunol. 2021 Dec 22;12:729631. doi: 10.3389/fimmu.2021.729631. eCollection 2021.
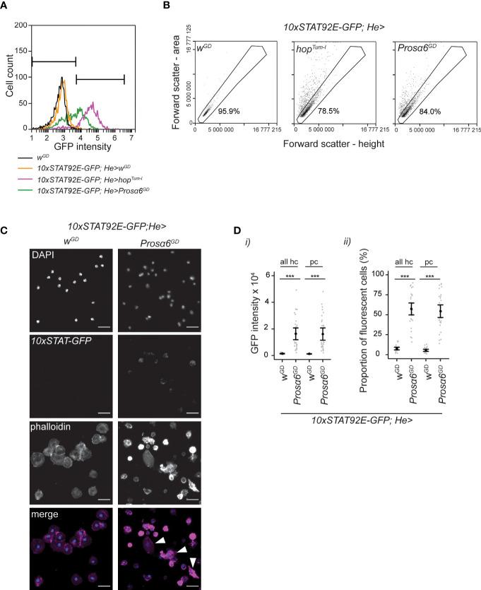
JAK/STAT signaling regulates central biological functions such as development, cell differentiation and immune responses. In , misregulated JAK/STAT signaling in blood cells (hemocytes) induces their aberrant activation. Using mass spectrometry to analyze proteins associated with a negative regulator of the JAK/STAT pathway, and by performing a genome-wide RNAi screen, we identified several components of the proteasome complex as negative regulators of JAK/STAT signaling in . A selected proteasome component, , was studied further. In S2 cells, silencing decreased the amount of the known negative regulator of the pathway, ET, leading to enhanced expression of a JAK/STAT pathway reporter gene. Silencing of resulted in activation of the JAK/STAT pathway, leading to the formation of lamellocytes, a specific hemocyte type indicative of hemocyte activation. This hemocyte phenotype could be partially rescued by simultaneous knockdown of either the STAT transcription factor, or MAPKK in the JNK-pathway. Our results suggest a role for the proteasome complex components in the JAK/STAT pathway in blood cells both and .
JAK/STAT 信号通路调节着发育、细胞分化和免疫反应等中枢生物学功能。在 中,血细胞(血淋巴细胞)中 JAK/STAT 信号通路的失调会导致其异常激活。我们利用质谱分析法来分析与 JAK/STAT 通路负调控因子相关的蛋白,并通过全基因组 RNAi 筛选,鉴定出几种蛋白酶体复合物成分是 中 JAK/STAT 信号通路的负调控因子。我们进一步研究了选定的蛋白酶体成分 。在 S2 细胞中,沉默 会减少已知通路负调控因子 ET 的含量,从而导致 JAK/STAT 通路报告基因的表达增强。沉默 会导致 JAK/STAT 通路的激活,导致形成鳞片状细胞,这是一种特定的血淋巴细胞类型,表明血淋巴细胞的激活。这种血淋巴细胞表型可以通过同时敲低 JNK 通路中的 STAT 转录因子或 MAPKK 部分挽救。我们的研究结果表明,蛋白酶体复合物成分在 和 中的血细胞 JAK/STAT 通路中发挥作用。