Suppr超能文献

德国齐卡兔和四川白兔背最长肌的环状RNA、微小RNA和蛋白质谱

Circular RNA, microRNA and Protein Profiles of the Longissimus Dorsi of Germany ZIKA and Sichuan White Rabbits.

作者信息

Zhang Xiangyu, Zhang Cuixia, Yang Chao, Kuang Liangde, Zheng Jie, Tang Li, Lei Min, Li Congyan, Ren Yongjun, Guo Zhiqiang, Ji Yang, Deng Xiaodong, Huang Dengping, Wang Gaofu, Xie Xiaohong

机构信息

Sichuan Animal Sciences Academy, Chengdu, China.

Animal Breeding and Genetics Key Laboratory of Sichuan Province, Chengdu, China.

出版信息

Front Genet. 2021 Dec 24;12:777232. doi: 10.3389/fgene.2021.777232. eCollection 2021.

Abstract

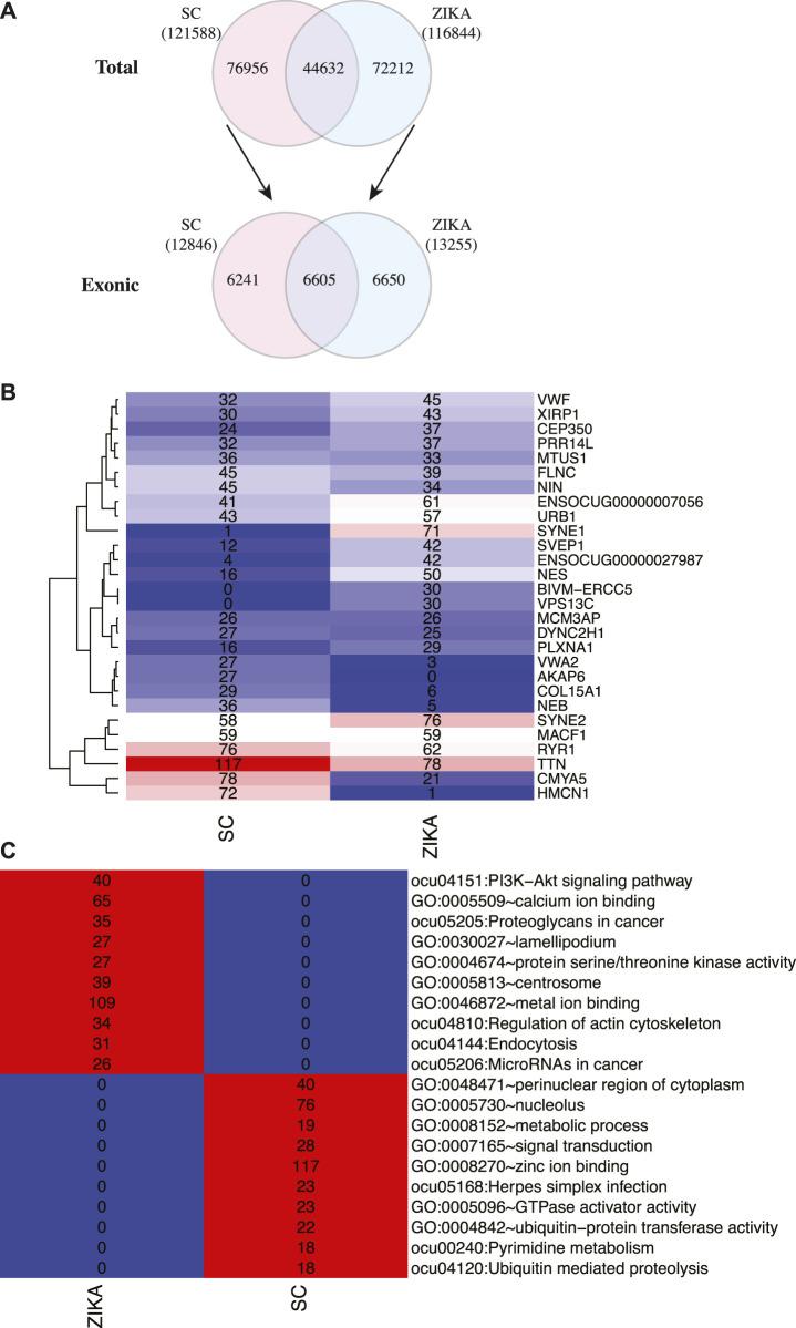
Due to the dietetic properties and remarkable nutritive value of rabbit meat, its industry is increasing rapidly. However, the association between circular RNAs, microRNAs, and proteins and muscle fiber type, and meat quality of rabbit is still unknown. Here, using deep sequencing and iTRAQ proteomics technologies we first identified 3159 circRNAs, 356 miRNAs, and 755 proteins in the longissimus dorsi tissues from Sichuan white (SCWrabs) and Germany great line ZIKA rabbits (ZIKArabs). Next, we identified 267 circRNAs, 3 miRNAs, and 29 proteins differentially expressed in the muscle tissues of SCWrabs and ZIKArabs. Interaction network analysis revealed some key regulation relationships between noncoding RNAs and proteins that might be associated with the muscle fiber type and meat quality of rabbit. Further, miRNA isoforms and gene variants identified in SCWrabs and ZIKArabs revealed some pathways and biological processes related to the muscle development. This is the first study of noncoding RNA and protein profiles for the two rabbit breeds. It provides a valuable resource for future studies in rabbits and will improve our understanding of the molecular regulation mechanisms in the muscle development of livestock. More importantly, the output of our study will benefit the researchers and producers in the rabbit breeding program.

摘要

由于兔肉的饮食特性和显著的营养价值,其产业正在迅速发展。然而,环状RNA、微小RNA和蛋白质与兔肌肉纤维类型及肉质之间的关联仍不清楚。在此,我们利用深度测序和iTRAQ蛋白质组学技术,首次在四川白兔(SCW兔)和德国齐卡巨型白兔(ZIKA兔)的背最长肌组织中鉴定出3159个环状RNA、356个微小RNA和755种蛋白质。接下来,我们鉴定出在SCW兔和ZIKA兔肌肉组织中差异表达的267个环状RNA、3个微小RNA和29种蛋白质。相互作用网络分析揭示了非编码RNA与蛋白质之间一些可能与兔肌肉纤维类型和肉质相关的关键调控关系。此外,在SCW兔和ZIKA兔中鉴定出的微小RNA异构体和基因变异揭示了一些与肌肉发育相关的途径和生物学过程。这是对这两个兔品种非编码RNA和蛋白质谱的首次研究。它为未来兔的研究提供了宝贵资源,并将增进我们对家畜肌肉发育分子调控机制的理解。更重要的是,我们研究的成果将使兔育种计划中的研究人员和生产者受益。

https://cdn.ncbi.nlm.nih.gov/pmc/blobs/ad37/8740122/7b74170cd6d5/fgene-12-777232-g001.jpg

文献AI研究员

20分钟写一篇综述,助力文献阅读效率提升50倍。

立即体验

用中文搜PubMed

大模型驱动的PubMed中文搜索引擎

马上搜索

文档翻译

学术文献翻译模型,支持多种主流文档格式。

立即体验