• 文献检索
  • 文档翻译
  • 深度研究
  • 学术资讯
  • Suppr Zotero 插件Zotero 插件
  • 邀请有礼
  • 套餐&价格
  • 历史记录
应用&插件
Suppr Zotero 插件Zotero 插件浏览器插件Mac 客户端Windows 客户端微信小程序
定价
高级版会员购买积分包购买API积分包
服务
文献检索文档翻译深度研究API 文档MCP 服务
关于我们
关于 Suppr公司介绍联系我们用户协议隐私条款
关注我们

Suppr 超能文献

核心技术专利:CN118964589B侵权必究
粤ICP备2023148730 号-1Suppr @ 2026

文献检索

告别复杂PubMed语法,用中文像聊天一样搜索,搜遍4000万医学文献。AI智能推荐,让科研检索更轻松。

立即免费搜索

文件翻译

保留排版,准确专业,支持PDF/Word/PPT等文件格式,支持 12+语言互译。

免费翻译文档

深度研究

AI帮你快速写综述,25分钟生成高质量综述,智能提取关键信息,辅助科研写作。

立即免费体验

在天然C草原土壤中,氨氧化细菌群落受氮肥施用和草种的影响。

Ammonia-oxidizing bacterial communities are affected by nitrogen fertilization and grass species in native C grassland soils.

作者信息

Hu Jialin, Richwine Jonathan D, Keyser Patrick D, Li Lidong, Yao Fei, Jagadamma Sindhu, DeBruyn Jennifer M

机构信息

Department of Biosystems Engineering and Soil Science, University of Tennessee, Knoxville, TN, United States of America.

Department of Forestry, Wildlife and Fisheries, University of Tennessee, Knoxville, TN, United States of America.

出版信息

PeerJ. 2021 Dec 16;9:e12592. doi: 10.7717/peerj.12592. eCollection 2021.

DOI:10.7717/peerj.12592
PMID:35003922
原文链接:https://pmc.ncbi.nlm.nih.gov/articles/PMC8684740/
Abstract

BACKGROUND

Fertilizer addition can contribute to nitrogen (N) losses from soil by affecting microbial populations responsible for nitrification. However, the effects of N fertilization on ammonia oxidizing bacteria under C perennial grasses in nutrient-poor grasslands are not well studied.

METHODS

In this study, a field experiment was used to assess the effects of N fertilization rate (0, 67, and 202 kg N ha) and grass species (switchgrass () and big bluestem ()) on ammonia-oxidizing bacterial (AOB) communities in C grassland soils using quantitative PCR, quantitative reverse transcription-PCR, and high-throughput amplicon sequencing of genes.

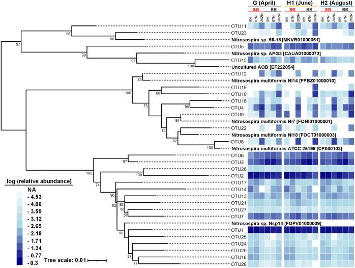
RESULTS

were dominant AOB in the C grassland soil throughout the growing season. N fertilization rate had a stronger influence on AOB community composition than C grass species. Elevated N fertilizer application increased the abundance, activity, and alpha-diversity of AOB communities as well as nitrification potential, nitrous oxide (NO) emission and soil acidity. The abundance and species richness of AOB were higher under switchgrass compared to big bluestem. Soil pH, nitrate, nitrification potential, and NO emission were significantly related to the variability in AOB community structures ( < 0.05).

摘要

背景

施肥会通过影响负责硝化作用的微生物种群导致土壤中的氮(N)损失。然而,在养分贫瘠的草原上,氮肥对C4多年生草本植物下氨氧化细菌的影响尚未得到充分研究。

方法

在本研究中,通过田间试验,利用定量PCR、定量逆转录PCR和对amoA基因进行高通量扩增子测序,评估了氮肥施用量(0、67和202千克氮/公顷)和草种(柳枝稷(Panicum virgatum)和大须芒草(Andropogon gerardii))对C4草原土壤中氨氧化细菌(AOB)群落的影响。

结果

在整个生长季节,Nitrosospira是C4草原土壤中的优势AOB。氮肥施用量对AOB群落组成的影响比对C4草种的影响更强。增加氮肥施用量会增加AOB群落的丰度、活性和α多样性,以及硝化潜力、一氧化二氮(N2O)排放和土壤酸度。与大须芒草相比,柳枝稷下AOB的丰度和物种丰富度更高。土壤pH值、硝酸盐、硝化潜力和N2O排放与AOB群落结构的变异性显著相关(P < 0.05)。

https://cdn.ncbi.nlm.nih.gov/pmc/blobs/1b74/8684740/302639754787/peerj-09-12592-g007.jpg
https://cdn.ncbi.nlm.nih.gov/pmc/blobs/1b74/8684740/1ac9caf6f981/peerj-09-12592-g001.jpg
https://cdn.ncbi.nlm.nih.gov/pmc/blobs/1b74/8684740/06b22fdd61bf/peerj-09-12592-g002.jpg
https://cdn.ncbi.nlm.nih.gov/pmc/blobs/1b74/8684740/9407858d754b/peerj-09-12592-g003.jpg
https://cdn.ncbi.nlm.nih.gov/pmc/blobs/1b74/8684740/dfd20d44298b/peerj-09-12592-g004.jpg
https://cdn.ncbi.nlm.nih.gov/pmc/blobs/1b74/8684740/0f68ec1e4393/peerj-09-12592-g005.jpg
https://cdn.ncbi.nlm.nih.gov/pmc/blobs/1b74/8684740/230307feabde/peerj-09-12592-g006.jpg
https://cdn.ncbi.nlm.nih.gov/pmc/blobs/1b74/8684740/302639754787/peerj-09-12592-g007.jpg
https://cdn.ncbi.nlm.nih.gov/pmc/blobs/1b74/8684740/1ac9caf6f981/peerj-09-12592-g001.jpg
https://cdn.ncbi.nlm.nih.gov/pmc/blobs/1b74/8684740/06b22fdd61bf/peerj-09-12592-g002.jpg
https://cdn.ncbi.nlm.nih.gov/pmc/blobs/1b74/8684740/9407858d754b/peerj-09-12592-g003.jpg
https://cdn.ncbi.nlm.nih.gov/pmc/blobs/1b74/8684740/dfd20d44298b/peerj-09-12592-g004.jpg
https://cdn.ncbi.nlm.nih.gov/pmc/blobs/1b74/8684740/0f68ec1e4393/peerj-09-12592-g005.jpg
https://cdn.ncbi.nlm.nih.gov/pmc/blobs/1b74/8684740/230307feabde/peerj-09-12592-g006.jpg
https://cdn.ncbi.nlm.nih.gov/pmc/blobs/1b74/8684740/302639754787/peerj-09-12592-g007.jpg

相似文献

1
Ammonia-oxidizing bacterial communities are affected by nitrogen fertilization and grass species in native C grassland soils.在天然C草原土壤中,氨氧化细菌群落受氮肥施用和草种的影响。
PeerJ. 2021 Dec 16;9:e12592. doi: 10.7717/peerj.12592. eCollection 2021.
2
Urea fertilization and grass species alter microbial nitrogen cycling capacity and activity in a C native grassland.尿素施肥和草种会改变 C 型本土草原的微生物氮循环能力和活性。
PeerJ. 2022 Aug 12;10:e13874. doi: 10.7717/peerj.13874. eCollection 2022.
3
Nitrogen Fertilization and Native C Grass Species Alter Abundance, Activity, and Diversity of Soil Diazotrophic Communities.氮肥施用和本地C4草本植物改变了土壤固氮微生物群落的丰度、活性和多样性。
Front Microbiol. 2021 Jul 8;12:675693. doi: 10.3389/fmicb.2021.675693. eCollection 2021.
4
[Response of the Soil NO Emission and Ammonia-oxidizing Microorganism Community to the Maize Straw Return with Reducing Fertilizer in Purple Soil].[紫色土中土壤一氧化氮排放及氨氧化微生物群落对减施化肥下玉米秸秆还田的响应]
Huan Jing Ke Xue. 2019 Jan 8;40(1):401-411. doi: 10.13227/j.hjkx.201805125.
5
Nitrosospira Cluster 8a Plays a Predominant Role in the Nitrification Process of a Subtropical Ultisol under Long-Term Inorganic and Organic Fertilization.硝螺旋菌属 8a 类群在长期无机和有机施肥条件下亚热带砖红壤硝化过程中起主要作用。
Appl Environ Microbiol. 2018 Aug 31;84(18). doi: 10.1128/AEM.01031-18. Print 2018 Sep 15.
6
Ammonia-oxidizing bacteria rather than ammonia-oxidizing archaea dominate nitrification in a nitrogen-fertilized calcareous soil.在氮肥施入的钙质土壤中,硝化作用主要由氨氧化细菌而非氨氧化古菌驱动。
Sci Total Environ. 2022 Mar 10;811:151402. doi: 10.1016/j.scitotenv.2021.151402. Epub 2021 Nov 3.
7
Effects of nitrogen application rate and a nitrification inhibitor dicyandiamide on ammonia oxidizers and N2O emissions in a grazed pasture soil.施氮量和硝化抑制剂双氰胺对放牧草地土壤氨氧化菌和 N2O 排放的影响。
Sci Total Environ. 2013 Nov 1;465:125-35. doi: 10.1016/j.scitotenv.2012.08.091. Epub 2012 Sep 25.
8
[Effects of long-term different fertilization regimes on the abundance and community structure of ammonia oxidizers in paddy soils].[长期不同施肥制度对稻田土壤氨氧化菌丰度和群落结构的影响]
Ying Yong Sheng Tai Xue Bao. 2018 Nov;29(11):3829-3837. doi: 10.13287/j.1001-9332.201811.031.
9
Impacts of edaphic factors on communities of ammonia-oxidizing archaea, ammonia-oxidizing bacteria and nitrification in tropical soils.土壤因子对热带土壤中氨氧化古菌、氨氧化细菌群落及硝化作用的影响
PLoS One. 2014 Feb 28;9(2):e89568. doi: 10.1371/journal.pone.0089568. eCollection 2014.
10
Heavy nitrogen application increases soil nitrification through ammonia-oxidizing bacteria rather than archaea in acidic tea (Camellia sinensis L.) plantation soil.过量施氮通过氨氧化细菌而非古菌增加酸性茶园(Camellia sinensis L.)土壤的硝化作用。
Sci Total Environ. 2020 May 15;717:137248. doi: 10.1016/j.scitotenv.2020.137248. Epub 2020 Feb 11.

引用本文的文献

1
Urea fertilization and grass species alter microbial nitrogen cycling capacity and activity in a C native grassland.尿素施肥和草种会改变 C 型本土草原的微生物氮循环能力和活性。
PeerJ. 2022 Aug 12;10:e13874. doi: 10.7717/peerj.13874. eCollection 2022.

本文引用的文献

1
Nitrogen Fertilization and Native C Grass Species Alter Abundance, Activity, and Diversity of Soil Diazotrophic Communities.氮肥施用和本地C4草本植物改变了土壤固氮微生物群落的丰度、活性和多样性。
Front Microbiol. 2021 Jul 8;12:675693. doi: 10.3389/fmicb.2021.675693. eCollection 2021.
2
Soil Health Management Enhances Microbial Nitrogen Cycling Capacity and Activity.土壤健康管理增强微生物氮循环能力和活性。
mSphere. 2021 Jan 13;6(1):e01237-20. doi: 10.1128/mSphere.01237-20.
3
Soil Microbial Communities Associated With Biodegradable Plastic Mulch Films.
与可生物降解塑料地膜相关的土壤微生物群落
Front Microbiol. 2020 Nov 13;11:587074. doi: 10.3389/fmicb.2020.587074. eCollection 2020.
4
The effects of environmental parameters on the microbial activity in peat-bog lakes.环境参数对泥炭沼泽湖微生物活性的影响。
PLoS One. 2019 Oct 24;14(10):e0224441. doi: 10.1371/journal.pone.0224441. eCollection 2019.
5
Nitrous oxide production by ammonia oxidizers: Physiological diversity, niche differentiation and potential mitigation strategies.氨氧化菌产生一氧化二氮:生理多样性、生态位分化及潜在缓解策略。
Glob Chang Biol. 2020 Jan;26(1):103-118. doi: 10.1111/gcb.14877. Epub 2019 Nov 29.
6
Nitrous oxide emissions associated with ammonia-oxidizing bacteria abundance in fields of switchgrass with and without intercropped alfalfa.与单独种植柳枝稷和与紫花苜蓿间作的柳枝稷田中的氨氧化细菌丰度相关的氧化亚氮排放。
Environ Microbiol Rep. 2019 Oct;11(5):727-735. doi: 10.1111/1758-2229.12790. Epub 2019 Sep 1.
7
Effects of allochthonous dissolved organic matter input on microbial composition and nitrogen-cycling genes at two contrasting estuarine sites.异源溶解有机物质输入对两个对比河口站点微生物组成和氮循环基因的影响。
FEMS Microbiol Ecol. 2019 Sep 1;95(9). doi: 10.1093/femsec/fiz123.
8
Reproducible, interactive, scalable and extensible microbiome data science using QIIME 2.使用QIIME 2进行可重复、交互式、可扩展和可延伸的微生物组数据科学研究。
Nat Biotechnol. 2019 Aug;37(8):852-857. doi: 10.1038/s41587-019-0209-9.
9
Biological nitrification inhibition by root exudates of native species, and .本地物种根系分泌物对生物硝化作用的抑制,以及…… (原文不完整,翻译可能存在信息缺失)
PeerJ. 2018 Jun 19;6:e4960. doi: 10.7717/peerj.4960. eCollection 2018.
10
sp. Govern Nitrous Oxide Emissions in a Tropical Soil Amended With Residues of Bioenergy Crop.特定物种调控生物能源作物残体改良热带土壤中的氧化亚氮排放。
Front Microbiol. 2018 Apr 10;9:674. doi: 10.3389/fmicb.2018.00674. eCollection 2018.