Dharmapal Dhrishya, Jyothy Athira, Mohan Amrutha, Balagopal P G, George Nebu Abraham, Sebastian Paul, Maliekal Tessy Thomas, Sengupta Suparna
Cancer Research, Rajiv Gandhi Centre for Biotechnology, Thiruvananthapuram, India.
Department of Biotechnology, University of Kerala, Thiruvananthapuram, India.
Front Oncol. 2021 Dec 23;11:788024. doi: 10.3389/fonc.2021.788024. eCollection 2021.
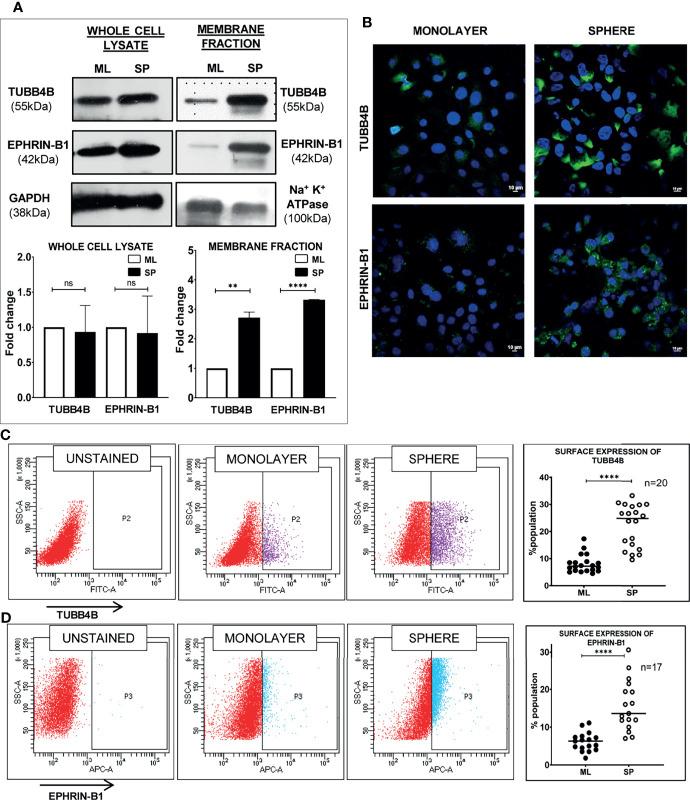
Recent advancements in cancer research have shown that cancer stem cell (CSC) niche is a crucial factor modulating tumor progression and treatment outcomes. It sustains CSCs by orchestrated regulation of several cytokines, growth factors, and signaling pathways. Although the features defining adult stem cell niches are well-explored, the CSC niche is poorly characterized. Since membrane trafficking proteins have been shown to be essential for the localization of critical proteins supporting CSCs, we investigated the role of TUBB4B, a probable membrane trafficking protein that was found to be overexpressed in the membranes of stem cell enriched cultures, in sustaining CSCs in oral cancer. Here, we show that the knockdown of TUBB4B downregulates the expression of pluripotency markers, depletes ALDH1A1 population, decreases sphere formation, and diminishes the tumor initiation potential . As TUBB4B is not known to have any role in transcriptional regulation nor cell signaling, we suspected that its membrane trafficking function plays a role in constituting a CSC niche. The pattern of its expression in tissue sections, forming a gradient in and around the CSCs, reinforced the notion. Later, we explored its possible cooperation with a signaling protein, Ephrin-B1, the abrogation of which reduces the self-renewal of oral cancer stem cells. Expression and survival analyses based on the TCGA dataset of head and neck squamous cell carcinoma (HNSCC) samples indicated that the functional cooperation of TUBB4 and EFNB1 results in a poor prognosis. We also show that TUBB4B and Ephrin-B1 cohabit in the CSC niche. Moreover, depletion of TUBB4B downregulates the membrane expression of Ephrin-B1 and reduces the CSC population. Our results imply that the dynamics of TUBB4B is decisive for the surface localization of proteins, like Ephrin-B1, that sustain CSCs by their concerted signaling.
癌症研究的最新进展表明,癌症干细胞(CSC)生态位是调节肿瘤进展和治疗结果的关键因素。它通过精心调控多种细胞因子、生长因子和信号通路来维持CSC。尽管定义成体干细胞生态位的特征已得到充分研究,但CSC生态位的特征却知之甚少。由于膜转运蛋白已被证明对支持CSC的关键蛋白的定位至关重要,我们研究了TUBB4B的作用,TUBB4B是一种可能的膜转运蛋白,在富含干细胞的培养物膜中被发现过表达,它在维持口腔癌中的CSC方面发挥作用。在此,我们表明,敲低TUBB4B可下调多能性标志物的表达,减少ALDH1A1群体,降低球体形成,并削弱肿瘤起始潜能。由于TUBB4B在转录调控和细胞信号传导中没有已知作用,我们怀疑其膜转运功能在构成CSC生态位中起作用。它在组织切片中的表达模式,在CSC及其周围形成梯度,强化了这一观点。后来,我们探索了它与一种信号蛋白Ephrin-B1的可能合作,Ephrin-B1的缺失会降低口腔癌干细胞的自我更新能力。基于头颈部鳞状细胞癌(HNSCC)样本的TCGA数据集进行的表达和生存分析表明,TUBB4和EFNB1的功能合作导致预后不良。我们还表明,TUBB4B和Ephrin-B1共存在CSC生态位中。此外,敲低TUBB4B可下调Ephrin-B1的膜表达并减少CSC群体。我们的结果表明,TUBB4B的动态变化对于像Ephrin-B1这样通过协同信号传导维持CSC的蛋白质的表面定位起决定性作用。