Suppr超能文献

一个杂合的N端截短突变导致NF-κB依赖的炎症反应受损。

A heterozygous N-terminal truncation mutation of results in an impaired NF-κB dependent inflammatory response.

作者信息

Wen Wen, Wang Li, Deng Mengyue, Li Yue, Tang Xuemei, Mao Huawei, Zhao Xiaodong

机构信息

Chongqing Key Laboratory of Child Infection and Immunity, Children's Hospital of Chongqing Medical University, Chongqing 400014, PR China.

Pediatric Research Institute, Chongqing, 400014 PR China.

出版信息

Genes Dis. 2021 Apr 3;9(1):176-186. doi: 10.1016/j.gendis.2021.03.005. eCollection 2022 Jan.

Abstract

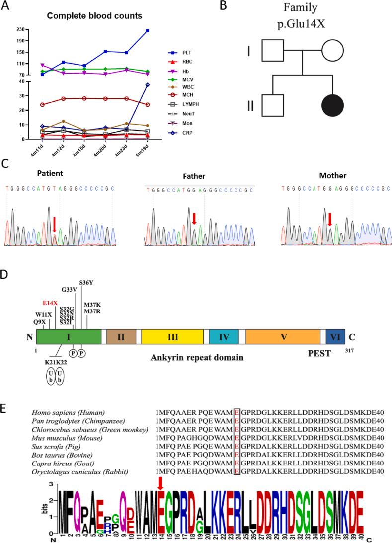
Germline heterozygous gain-of-function (GOF) mutation of , encoding IκBα, would affect the activation of NF-κB pathway and cause an autosomal dominant (AD) form of anhidrotic ectodermal dysplasia with immunodeficiency (EDA-ID). Here we reported a Chinese patient with a heterozygous N-terminal truncation mutation of /IκBα. She presented recurrent fever, infectious pneumonia and chronic diarrhea with EDA-ID. Impaired NF-κB translocation and IL1R and TLR4 pathway activation were revealed in this patient. The findings suggested that the truncation mutation of IκBα caused medium impaired of activation of NF-κB but the early death. Furthermore, we reviewed all the reported patients with mutation to learn more about this disease.

摘要

编码IκBα的基因发生种系杂合功能获得性(GOF)突变,会影响核因子κB(NF-κB)信号通路的激活,并导致一种常染色体显性(AD)形式的无汗性外胚层发育不良伴免疫缺陷(EDA-ID)。在此,我们报告了一名携带/IκBα基因N端截短杂合突变的中国患者。她表现出反复发热、感染性肺炎以及EDA-ID相关的慢性腹泻。该患者显示出NF-κB易位受损以及白细胞介素1受体(IL1R)和Toll样受体4(TLR4)信号通路激活异常。这些发现提示,IκBα的截短突变导致NF-κB激活中度受损,但会导致早期死亡。此外,我们回顾了所有已报道的携带该基因突变的患者,以进一步了解这种疾病。

https://cdn.ncbi.nlm.nih.gov/pmc/blobs/34aa/8720704/e328d8b4ea27/gr1.jpg

文献检索

告别复杂PubMed语法,用中文像聊天一样搜索,搜遍4000万医学文献。AI智能推荐,让科研检索更轻松。

立即免费搜索

文件翻译

保留排版,准确专业,支持PDF/Word/PPT等文件格式,支持 12+语言互译。

免费翻译文档

深度研究

AI帮你快速写综述,25分钟生成高质量综述,智能提取关键信息,辅助科研写作。

立即免费体验