Suppr超能文献

PAK4和NAMPT作为弥漫性大B细胞淋巴瘤、滤泡性淋巴瘤和套细胞淋巴瘤的新型治疗靶点

PAK4 and NAMPT as Novel Therapeutic Targets in Diffuse Large B-Cell Lymphoma, Follicular Lymphoma, and Mantle Cell Lymphoma.

作者信息

Khan Husain Yar, Uddin Md Hafiz, Balasubramanian Suresh Kumar, Sulaiman Noor, Iqbal Marium, Chaker Mahmoud, Aboukameel Amro, Li Yiwei, Senapedis William, Baloglu Erkan, Mohammad Ramzi M, Zonder Jeffrey, Azmi Asfar S

机构信息

Departments of Oncology, Karmanos Cancer Institute, Wayne State University School of Medicine, Detroit, MI 48201, USA.

Karyopharm Therapeutics Inc., Newton, MA 02459, USA.

出版信息

Cancers (Basel). 2021 Dec 29;14(1):160. doi: 10.3390/cancers14010160.

Abstract

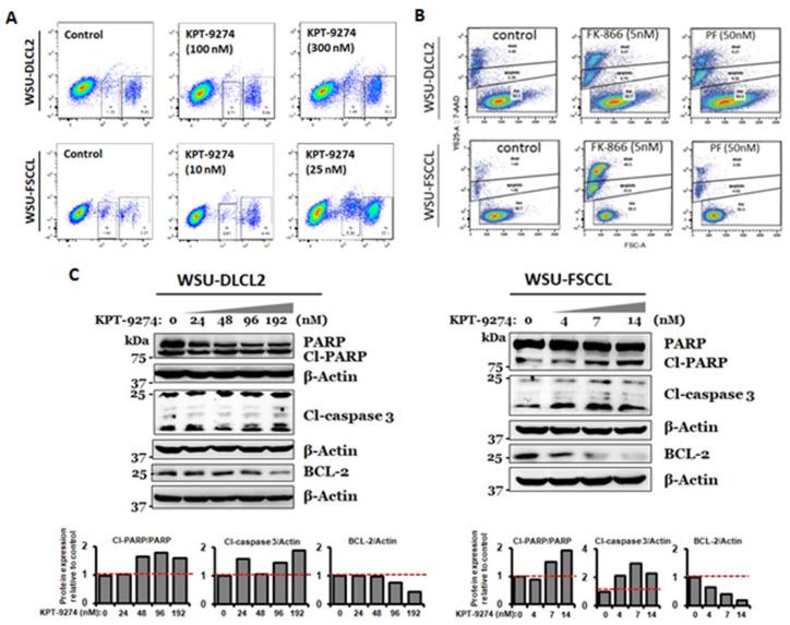
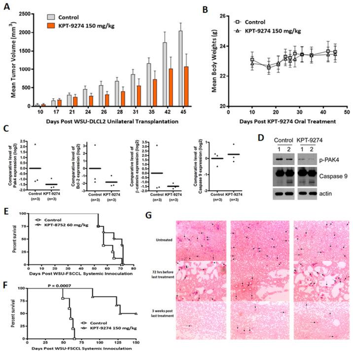
Diffuse large B-cell lymphoma (DLBCL), grade 3b follicular lymphoma (FL), and mantle cell lymphoma (MCL) are aggressive non-Hodgkin's lymphomas (NHL). Cure rates are suboptimal and novel treatment strategies are needed to improve outcomes. Here, we show that p21-activated kinase 4 (PAK4) and nicotinamide phosphoribosyl transferase (NAMPT) is critical for lymphoma subsistence. Dual targeting of PAK4-NAMPT by the Phase I small molecule KPT-9274 suppressed cell proliferation in DLBCL, FL, and MCL. Growth inhibition was concurrent with apoptosis induction alongside activation of pro-apoptotic proteins and reduced pro-survival markers. We observed NAD suppression, ATP reduction, and consequent cellular metabolic collapse in lymphoma cells due to KPT-9274 treatment. KPT-9274 in combination with standard-of-care chemotherapeutics led to superior inhibition of cell proliferation. In vivo, KPT-9274 could markedly suppress the growth of WSU-DLCL2 (DLBCL), Z-138, and JeKo-1 (MCL) sub-cutaneous xenografts, and a remarkable increase in host life span was shown, with a 50% cure of a systemic WSU-FSCCL (FL) model. Residual tumor analysis confirmed a reduction in total and phosphorylated PAK4 and activation of the pro-apoptotic cascade. This study, using various preclinical experimental models, demonstrates the therapeutic potential of targeting PAK4-NAMPT in DLBCL, FL, and MCL. The orally bioavailable, safe, and efficacious PAK4-NAMPT dual inhibitor KPT-9274 warrants further clinical investigation.

摘要

弥漫性大B细胞淋巴瘤(DLBCL)、3b级滤泡性淋巴瘤(FL)和套细胞淋巴瘤(MCL)是侵袭性非霍奇金淋巴瘤(NHL)。治愈率不理想,需要新的治疗策略来改善治疗效果。在此,我们表明p21激活激酶4(PAK4)和烟酰胺磷酸核糖转移酶(NAMPT)对淋巴瘤的生存至关重要。I期小分子KPT-9274对PAK4-NAMPT的双重靶向抑制了DLBCL、FL和MCL中的细胞增殖。生长抑制与凋亡诱导同时发生,同时促凋亡蛋白激活,促生存标志物减少。我们观察到,由于KPT-9274治疗,淋巴瘤细胞中的NAD受到抑制,ATP减少,进而导致细胞代谢崩溃。KPT-9274与标准护理化疗药物联合使用可导致对细胞增殖的更有效抑制。在体内,KPT-9274可显著抑制WSU-DLCL2(DLBCL)、Z-138和JeKo-1(MCL)皮下异种移植瘤的生长,宿主寿命显著延长,系统性WSU-FSCCL(FL)模型的治愈率达50%。残留肿瘤分析证实总PAK4和磷酸化PAK4减少,促凋亡级联反应激活。本研究使用各种临床前实验模型,证明了靶向PAK4-NAMPT在DLBCL、FL和MCL中的治疗潜力。口服生物利用度高、安全有效的PAK4-NAMPT双重抑制剂KPT-9274值得进一步临床研究。

https://cdn.ncbi.nlm.nih.gov/pmc/blobs/b74c/8750170/5ab56652efb1/cancers-14-00160-g001.jpg

文献检索

告别复杂PubMed语法,用中文像聊天一样搜索,搜遍4000万医学文献。AI智能推荐,让科研检索更轻松。

立即免费搜索

文件翻译

保留排版,准确专业,支持PDF/Word/PPT等文件格式,支持 12+语言互译。

免费翻译文档

深度研究

AI帮你快速写综述,25分钟生成高质量综述,智能提取关键信息,辅助科研写作。

立即免费体验