Suppr超能文献

KIAA1217 通过与 STAT3 相互作用并激活 STAT3 促进上皮-间质转化和肝细胞癌转移。

KIAA1217 Promotes Epithelial-Mesenchymal Transition and Hepatocellular Carcinoma Metastasis by Interacting with and Activating STAT3.

作者信息

Wang Yanhong, Li Na, Zheng Yanping, Wang Anqing, Yu Chunlei, Song Zhenbo, Wang Shuyue, Sun Ying, Zheng Lihua, Wang Guannan, Liu Lei, Yi Jingwen, Huang Yanxin, Zhang Muqing, Bao Yongli, Sun Luguo

机构信息

National Engineering Laboratory for Druggable Gene and Protein Screening, Northeast Normal University, Changchun 130024, China.

NMPA Key Laboratory for Quality of Cell and Gene Therapy Medicinal Products, Northeast Normal University, Changchun 130024, China.

出版信息

Int J Mol Sci. 2021 Dec 22;23(1):104. doi: 10.3390/ijms23010104.

Abstract

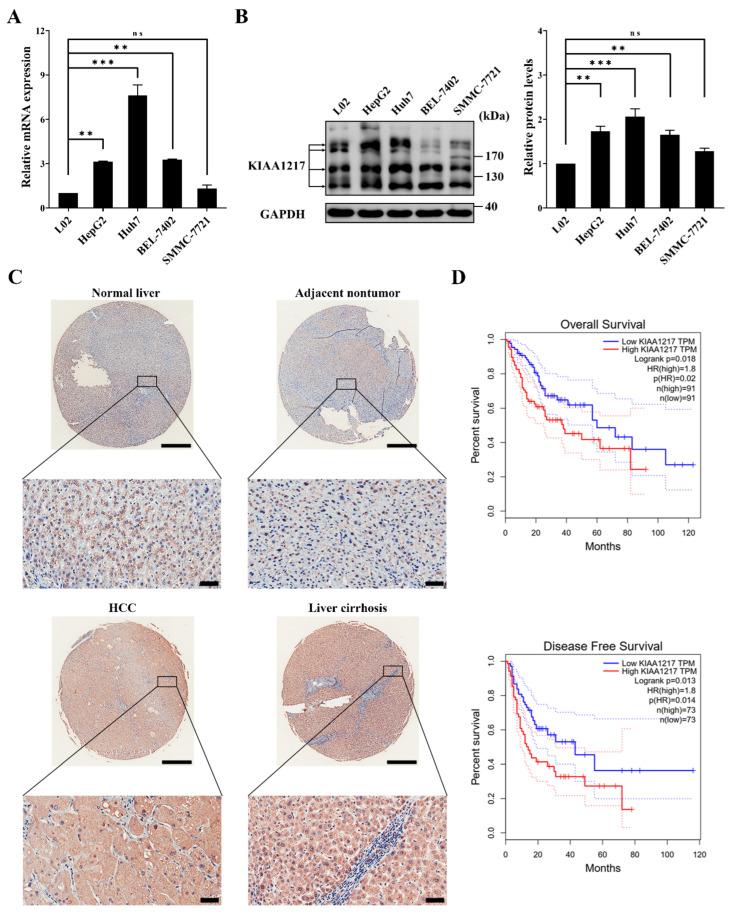
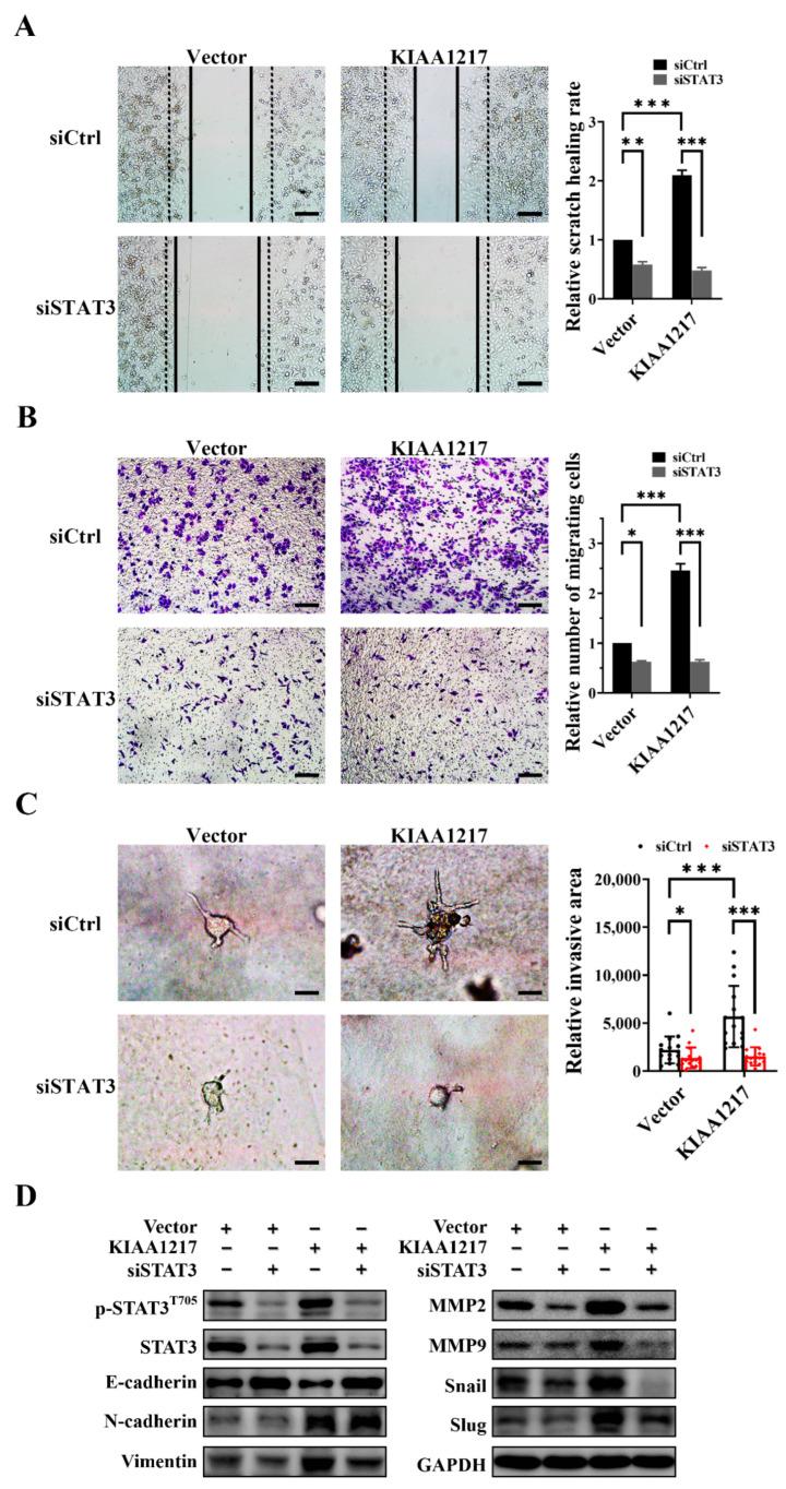
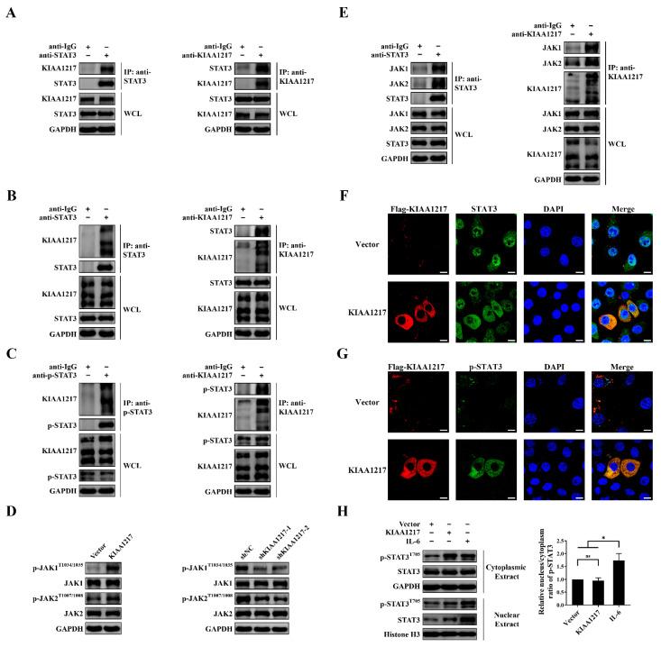
The survival and prognosis of hepatocellular carcinoma (HCC) are poor, mainly due to metastasis. Therefore, insights into the molecular mechanisms underlying HCC invasion and metastasis are urgently needed to develop a more effective antimetastatic therapy. Here, we report that KIAA1217, a functionally unknown macromolecular protein, plays a crucial role in HCC metastasis. KIAA1217 expression was frequently upregulated in HCC cell lines and tissues, and high KIAA1217 expression was closely associated with shorter survival of patients with HCC. Overexpression and knockdown experiments revealed that KIAA1217 significantly promoted cell migration and invasion by inducing epithelial-mesenchymal transition (EMT) in vitro. Consistently, HCC cells overexpressing KIAA1217 exhibited markedly enhanced lung metastasis in vivo. Mechanistically, KIAA1217 enhanced EMT and accordingly promoted HCC metastasis by interacting with and activating JAK1/2 and STAT3. Interestingly, KIAA1217-activated p-STAT3 was retained in the cytoplasm instead of translocating into the nucleus, where p-STAT3 subsequently activated the Notch and Wnt/β-catenin pathways to facilitate EMT induction and HCC metastasis. Collectively, KIAA1217 may function as an adaptor protein or scaffold protein in the cytoplasm and coordinate multiple pathways to promote EMT-induced HCC metastasis, indicating its potential as a therapeutic target for curbing HCC metastasis.

摘要

肝细胞癌(HCC)的生存率和预后较差,主要原因是转移。因此,迫切需要深入了解HCC侵袭和转移的分子机制,以开发更有效的抗转移治疗方法。在此,我们报告了KIAA1217,一种功能未知的大分子蛋白,在HCC转移中起关键作用。KIAA1217在HCC细胞系和组织中经常上调表达,高KIAA1217表达与HCC患者较短的生存期密切相关。过表达和敲低实验表明,KIAA1217在体外通过诱导上皮-间质转化(EMT)显著促进细胞迁移和侵袭。同样,过表达KIAA1217的HCC细胞在体内表现出明显增强的肺转移。机制上,KIAA1217通过与JAK1/2和STAT3相互作用并激活它们来增强EMT,从而促进HCC转移。有趣的是,KIAA1217激活的p-STAT3保留在细胞质中,而不是转运到细胞核中,在细胞核中p-STAT3随后激活Notch和Wnt/β-连环蛋白途径,以促进EMT诱导和HCC转移。总体而言,KIAA1217可能在细胞质中作为衔接蛋白或支架蛋白发挥作用,并协调多种途径以促进EMT诱导的HCC转移,表明其作为抑制HCC转移的治疗靶点的潜力。

https://cdn.ncbi.nlm.nih.gov/pmc/blobs/dc91/8745027/219bb2974dcc/ijms-23-00104-g001.jpg

文献检索

告别复杂PubMed语法,用中文像聊天一样搜索,搜遍4000万医学文献。AI智能推荐,让科研检索更轻松。

立即免费搜索

文件翻译

保留排版,准确专业,支持PDF/Word/PPT等文件格式,支持 12+语言互译。

免费翻译文档

深度研究

AI帮你快速写综述,25分钟生成高质量综述,智能提取关键信息,辅助科研写作。

立即免费体验