Suppr超能文献

柚皮苷通过抑制 JNK-JUN 通路增加视神经挤压损伤模型中的神经元存活。

Citrus Naringenin Increases Neuron Survival in Optic Nerve Crush Injury Model by Inhibiting JNK-JUN Pathway.

机构信息

Beijing Advanced Innovation Center for Intelligent Robots and Systems, Beijing Institute of Technology, Beijing 100081, China.

School of Life Sciences, Peking University, Beijing 100871, China.

出版信息

Int J Mol Sci. 2021 Dec 29;23(1):385. doi: 10.3390/ijms23010385.

Abstract

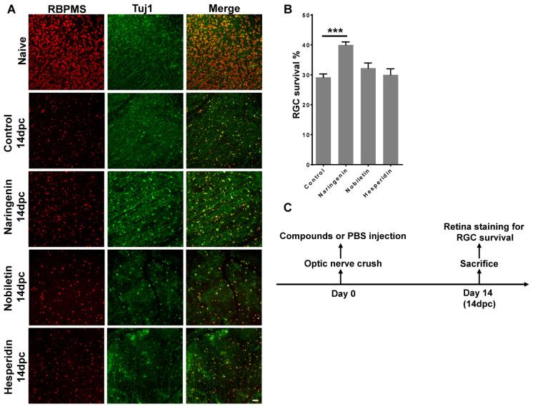
Traumatic nerve injury activates cell stress pathways, resulting in neuronal death and loss of vital neural functions. To date, there are no available neuroprotectants for the treatment of traumatic neural injuries. Here, we studied three important flavanones of citrus components, in vitro and in vivo, to reveal their roles in inhibiting the JNK (c-Jun N-terminal kinase)-JUN pathway and their neuroprotective effects in the optic nerve crush injury model, a kind of traumatic nerve injury in the central nervous system. Results showed that both neural injury in vivo and cell stress in vitro activated the JNK-JUN pathway and increased JUN phosphorylation. We also demonstrated that naringenin treatment completely inhibited stress-induced JUN phosphorylation in cultured cells, whereas nobiletin and hesperidin only partially inhibited JUN phosphorylation. Neuroprotection studies in optic nerve crush injury mouse models revealed that naringenin treatment increased the survival of retinal ganglion cells after traumatic optic nerve injury, while the other two components had no neuroprotective effect. The neuroprotection effect of naringenin was due to the inhibition of JUN phosphorylation in crush-injured retinal ganglion cells. Therefore, the citrus component naringenin provides neuroprotection through the inhibition of the JNK-JUN pathway by inhibiting JUN phosphorylation, indicating the potential application of citrus chemical components in the clinical therapy of traumatic optic nerve injuries.

摘要

创伤性神经损伤会激活细胞应激途径,导致神经元死亡和重要神经功能丧失。迄今为止,尚无可用的神经保护剂来治疗创伤性神经损伤。在这里,我们研究了柑橘成分中的三种重要的黄烷酮,在体外和体内,以揭示它们在抑制 JNK(c-Jun N-末端激酶)-JUN 途径中的作用及其在视神经挤压损伤模型中的神经保护作用,这是一种中枢神经系统中的创伤性神经损伤。结果表明,体内神经损伤和体外细胞应激均激活了 JNK-JUN 途径并增加了 JUN 磷酸化。我们还证明,柚皮素处理完全抑制了培养细胞中应激诱导的 JUN 磷酸化,而川陈皮素和橙皮苷仅部分抑制 JUN 磷酸化。视神经挤压损伤小鼠模型中的神经保护研究表明,柚皮素处理可增加创伤性视神经损伤后视网膜神经节细胞的存活,而其他两种成分则没有神经保护作用。柚皮素的神经保护作用是由于抑制了挤压损伤的视网膜神经节细胞中的 JUN 磷酸化。因此,柑橘成分柚皮素通过抑制 JUN 磷酸化来抑制 JNK-JUN 途径提供神经保护作用,表明柑橘化学成分在创伤性视神经损伤的临床治疗中的潜在应用。

https://cdn.ncbi.nlm.nih.gov/pmc/blobs/a4fb/8745540/6b1c3b9c5e8c/ijms-23-00385-g001.jpg

文献AI研究员

20分钟写一篇综述,助力文献阅读效率提升50倍。

立即体验

用中文搜PubMed

大模型驱动的PubMed中文搜索引擎

马上搜索

文档翻译

学术文献翻译模型,支持多种主流文档格式。

立即体验