Suppr超能文献

基于 AIS 的船舶轨迹数据管理与分析系统的设计与开发。

The Design and Development of a Ship Trajectory Data Management and Analysis System Based on AIS.

机构信息

College of Weapon Engineering, Naval University of Engineering, Wuhan 430033, China.

College of Electrical Engineering, Naval University of Engineering, Wuhan 430033, China.

出版信息

Sensors (Basel). 2021 Dec 31;22(1):310. doi: 10.3390/s22010310.

Abstract

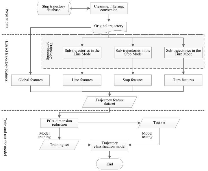
To address the data storage, management, analysis, and mining of ship targets, the object-oriented method was employed to design the overall structure and functional modules of a ship trajectory data management and analysis system (STDMAS). This paper elaborates the detailed design and technical information of the system's logical structure, module composition, physical deployment, and main functional modules such as database management, trajectory analysis, trajectory mining, and situation analysis. A ship identification method based on the motion features was put forward. With the method, ship trajectory was first partitioned into sub-trajectories in various behavioral patterns, and effective motion features were then extracted. Machine learning algorithms were utilized for training and testing to identify many types of ships. STDMAS implements such functions as database management, trajectory analysis, historical situation review, and ship identification and outlier detection based on trajectory classification. STDMAS can satisfy the practical needs for the data management, analysis, and mining of maritime targets because it is easy to apply, maintain, and expand.

摘要

为了解决船舶目标的数据存储、管理、分析和挖掘问题,采用面向对象的方法设计了船舶轨迹数据管理与分析系统(STDMAS)的总体结构和功能模块。本文详细阐述了系统逻辑结构、模块组成、物理部署以及数据库管理、轨迹分析、轨迹挖掘、态势分析等主要功能模块的详细设计和技术信息。提出了一种基于运动特征的船舶识别方法。该方法首先将船舶轨迹划分为各种行为模式的子轨迹,然后提取有效的运动特征。利用机器学习算法对这些特征进行训练和测试,以识别多种类型的船舶。STDMAS 实现了数据库管理、轨迹分析、历史态势回放以及基于轨迹分类的船舶识别和异常检测等功能。STDMAS 易于应用、维护和扩展,能够满足海上目标数据管理、分析和挖掘的实际需求。

https://cdn.ncbi.nlm.nih.gov/pmc/blobs/efcb/8749864/e8968a4989bf/sensors-22-00310-g001.jpg

文献AI研究员

20分钟写一篇综述,助力文献阅读效率提升50倍。

立即体验

用中文搜PubMed

大模型驱动的PubMed中文搜索引擎

马上搜索

文档翻译

学术文献翻译模型,支持多种主流文档格式。

立即体验