• 文献检索
  • 文档翻译
  • 深度研究
  • 学术资讯
  • Suppr Zotero 插件Zotero 插件
  • 邀请有礼
  • 套餐&价格
  • 历史记录
应用&插件
Suppr Zotero 插件Zotero 插件浏览器插件Mac 客户端Windows 客户端微信小程序
定价
高级版会员购买积分包购买API积分包
服务
文献检索文档翻译深度研究API 文档MCP 服务
关于我们
关于 Suppr公司介绍联系我们用户协议隐私条款
关注我们

Suppr 超能文献

核心技术专利:CN118964589B侵权必究
粤ICP备2023148730 号-1Suppr @ 2026

文献检索

告别复杂PubMed语法,用中文像聊天一样搜索,搜遍4000万医学文献。AI智能推荐,让科研检索更轻松。

立即免费搜索

文件翻译

保留排版,准确专业,支持PDF/Word/PPT等文件格式,支持 12+语言互译。

免费翻译文档

深度研究

AI帮你快速写综述,25分钟生成高质量综述,智能提取关键信息,辅助科研写作。

立即免费体验

薏苡仁饮食可改善实验性结肠炎小鼠的免疫功能紊乱。

Coix Seed Diet Ameliorates Immune Function Disorders in Experimental Colitis Mice.

机构信息

College of Veterinary Medicine, China Agricultural University, Beijing 100193, China.

College of Veterinary Medicine, Shanxi Agricultural University, Jinzhong 030801, China.

出版信息

Nutrients. 2021 Dec 28;14(1):123. doi: 10.3390/nu14010123.

DOI:10.3390/nu14010123
PMID:35010997
原文链接:https://pmc.ncbi.nlm.nih.gov/articles/PMC8746960/
Abstract

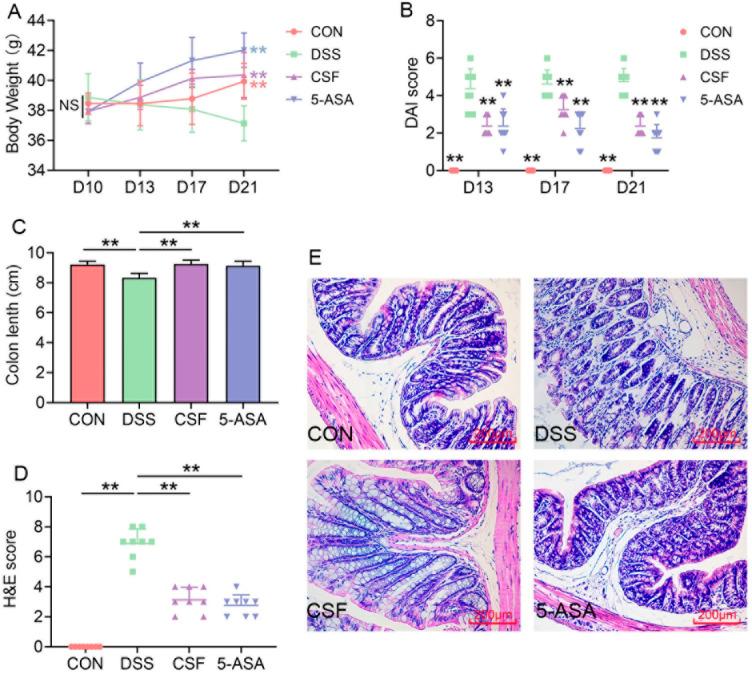
Coix seed is a functional food in the Chinese diet that possesses the ability to alleviate ulcerative colitis clinically. However, the underlying mechanisms remain ambiguous. In this study, we investigated the protective effect of the Coix seed diet on experimental colitis mice. The mice were randomly divided into four groups: control group, model group, Coix seed feed group, and positive control group. The maintenance feed of the mice was replaced with Coix seed feed 10 days before orally administering the mice 5% (/) dextran sulfate sodium drink. As a result, the Coix seed feed alleviated colitis symptoms, maintained the complete blood count at a normal level, reduced the pathological score, relieved inflammatory cytokine secretion, and alleviated oxidative stress. Network pharmacology analysis was used for further exploration of the targets of Coix seed feed. The results showed that T-cell regulation is one of the targets of Coix seed feed, and the analysis of the T-lymphocyte subset and innate immune cell distribution of the colon tissue supported the network pharmacology results. In conclusion, Coix seed, as a staple food, can alleviate experimental colitis, and the mechanism may be related to the immune regulation effect of Coix seeds.

摘要

薏苡仁是中国人饮食中的一种功能性食品,具有缓解溃疡性结肠炎的临床作用。然而,其潜在机制尚不清楚。在这项研究中,我们研究了薏苡仁饮食对实验性结肠炎小鼠的保护作用。将小鼠随机分为四组:对照组、模型组、薏苡仁饲料组和阳性对照组。在给小鼠口服 5%(/)葡聚糖硫酸钠饮料之前的 10 天,用薏苡仁饲料替换维持饲料。结果,薏苡仁饲料缓解了结肠炎症状,使全血细胞计数保持在正常水平,降低了病理评分,缓解了炎症细胞因子的分泌,并减轻了氧化应激。网络药理学分析进一步探讨了薏苡仁饲料的作用靶点。结果表明,T 细胞调节是薏苡仁饲料的作用靶点之一,结肠组织中 T 淋巴细胞亚群和固有免疫细胞分布的分析支持网络药理学结果。总之,薏苡仁作为主食,可以缓解实验性结肠炎,其机制可能与薏苡仁的免疫调节作用有关。

https://cdn.ncbi.nlm.nih.gov/pmc/blobs/9272/8746960/e49730bf00b2/nutrients-14-00123-g007.jpg
https://cdn.ncbi.nlm.nih.gov/pmc/blobs/9272/8746960/e22ce96d52aa/nutrients-14-00123-g001.jpg
https://cdn.ncbi.nlm.nih.gov/pmc/blobs/9272/8746960/172d179977e9/nutrients-14-00123-g002.jpg
https://cdn.ncbi.nlm.nih.gov/pmc/blobs/9272/8746960/f448cf81605e/nutrients-14-00123-g003.jpg
https://cdn.ncbi.nlm.nih.gov/pmc/blobs/9272/8746960/b04ea591321f/nutrients-14-00123-g004.jpg
https://cdn.ncbi.nlm.nih.gov/pmc/blobs/9272/8746960/87b89fd317de/nutrients-14-00123-g005.jpg
https://cdn.ncbi.nlm.nih.gov/pmc/blobs/9272/8746960/e337936051c7/nutrients-14-00123-g006.jpg
https://cdn.ncbi.nlm.nih.gov/pmc/blobs/9272/8746960/e49730bf00b2/nutrients-14-00123-g007.jpg
https://cdn.ncbi.nlm.nih.gov/pmc/blobs/9272/8746960/e22ce96d52aa/nutrients-14-00123-g001.jpg
https://cdn.ncbi.nlm.nih.gov/pmc/blobs/9272/8746960/172d179977e9/nutrients-14-00123-g002.jpg
https://cdn.ncbi.nlm.nih.gov/pmc/blobs/9272/8746960/f448cf81605e/nutrients-14-00123-g003.jpg
https://cdn.ncbi.nlm.nih.gov/pmc/blobs/9272/8746960/b04ea591321f/nutrients-14-00123-g004.jpg
https://cdn.ncbi.nlm.nih.gov/pmc/blobs/9272/8746960/87b89fd317de/nutrients-14-00123-g005.jpg
https://cdn.ncbi.nlm.nih.gov/pmc/blobs/9272/8746960/e337936051c7/nutrients-14-00123-g006.jpg
https://cdn.ncbi.nlm.nih.gov/pmc/blobs/9272/8746960/e49730bf00b2/nutrients-14-00123-g007.jpg

相似文献

1
Coix Seed Diet Ameliorates Immune Function Disorders in Experimental Colitis Mice.薏苡仁饮食可改善实验性结肠炎小鼠的免疫功能紊乱。
Nutrients. 2021 Dec 28;14(1):123. doi: 10.3390/nu14010123.
2
Coix Seed Consumption Affects the Gut Microbiota and the Peripheral Lymphocyte Subset Profiles of Healthy Male Adults.薏苡仁摄入影响健康成年男性的肠道微生物群和外周淋巴细胞亚群谱。
Nutrients. 2021 Nov 15;13(11):4079. doi: 10.3390/nu13114079.
3
The effect of coix seed on the nutritional status of peritoneal dialysis patients: a pilot study.薏苡仁对腹膜透析患者营养状况的影响:一项初步研究。
Complement Ther Med. 2014 Feb;22(1):40-8. doi: 10.1016/j.ctim.2013.12.010. Epub 2014 Jan 1.
4
[Effect of coix seed on the changes in peripheral lymphocyte subsets].[薏苡仁对外周血淋巴细胞亚群变化的影响]
Rinsho Byori. 1992 Feb;40(2):179-81.
5
Zhikang Capsule ameliorates dextran sodium sulfate-induced colitis by inhibition of inflammation, apoptosis, oxidative stress and MyD88-dependent TLR4 signaling pathway.脂康胶囊通过抑制炎症、细胞凋亡、氧化应激和MyD88依赖的TLR4信号通路改善葡聚糖硫酸钠诱导的结肠炎。
J Ethnopharmacol. 2016 Nov 4;192:236-247. doi: 10.1016/j.jep.2016.07.055. Epub 2016 Jul 21.
6
Grape seed proanthocyanidin extract ameliorates dextran sulfate sodium-induced colitis through intestinal barrier improvement, oxidative stress reduction, and inflammatory cytokines and gut microbiota modulation.葡萄籽原花青素提取物通过改善肠道屏障、减轻氧化应激以及调节炎症细胞因子和肠道微生物群来改善葡聚糖硫酸钠诱导的结肠炎。
Food Funct. 2020 Sep 23;11(9):7817-7829. doi: 10.1039/d0fo01418d.
7
Mucosa repair mechanisms of Tong-Xie-Yao-Fang mediated by CRH-R2 in murine, dextran sulfate sodium-induced colitis.肠黏膜修复机制的 CRH-R2 在鼠、葡聚糖硫酸钠诱导结肠炎介导的痛泻要方。
World J Gastroenterol. 2018 Apr 28;24(16):1766-1778. doi: 10.3748/wjg.v24.i16.1766.
8
The potential mechanism of Bawei Xileisan in the treatment of dextran sulfate sodium-induced ulcerative colitis in mice.八味锡类散治疗葡聚糖硫酸钠诱导的小鼠溃疡性结肠炎的潜在机制
J Ethnopharmacol. 2016 Jul 21;188:31-8. doi: 10.1016/j.jep.2016.04.054. Epub 2016 Apr 29.
9
Yogurt starter cultures of Streptococcus thermophilus and Lactobacillus bulgaricus ameliorate symptoms and modulate the immune response in a mouse model of dextran sulfate sodium-induced colitis.嗜热链球菌和保加利亚乳杆菌酸奶发酵剂可改善葡聚糖硫酸钠诱导的结肠炎小鼠的症状并调节其免疫反应。
J Dairy Sci. 2019 Jan;102(1):37-53. doi: 10.3168/jds.2018-14520. Epub 2018 Oct 19.
10
White and dark kidney beans reduce colonic mucosal damage and inflammation in response to dextran sodium sulfate.白芸豆和黑芸豆可减轻因葡聚糖硫酸钠导致的结肠黏膜损伤和炎症。
J Nutr Biochem. 2015 Jul;26(7):752-60. doi: 10.1016/j.jnutbio.2015.02.003. Epub 2015 Mar 21.

引用本文的文献

1
Exploring the Potential of Coix Seeds to Mitigate High Humidity-Induced Gut Inflammation via Microbiota and Metabolite Modulation.探索薏苡仁通过调节微生物群和代谢物减轻高湿度诱导的肠道炎症的潜力。
J Inflamm Res. 2025 Jul 30;18:10193-10211. doi: 10.2147/JIR.S524947. eCollection 2025.
2
Analysis of Multi-Target Synergistic Mechanism of Coix Seed Therapy for Herpes Zoster Based on Machine Learning and Network Pharmacology.基于机器学习和网络药理学的薏苡仁治疗带状疱疹多靶点协同机制分析
Genes (Basel). 2025 May 14;16(5):580. doi: 10.3390/genes16050580.
3
Evaluation of dyslipidemia based on ATP III guideline in adults in Southwest Iran: a population-based study.

本文引用的文献

1
Single-cell analyses of Crohn's disease tissues reveal intestinal intraepithelial T cells heterogeneity and altered subset distributions.克罗恩病组织的单细胞分析揭示了肠道上皮内T细胞的异质性及亚群分布的改变。
Nat Commun. 2021 Mar 26;12(1):1921. doi: 10.1038/s41467-021-22164-6.
2
Editorial: Role of Neutrophils in Inflammatory Diseases.社论:中性粒细胞在炎症性疾病中的作用
Front Immunol. 2020 Dec 8;11:627939. doi: 10.3389/fimmu.2020.627939. eCollection 2020.
3
Ulcerative colitis.溃疡性结肠炎
基于ATP III指南对伊朗西南部成年人血脂异常的评估:一项基于人群的研究。
Sci Rep. 2025 Mar 19;15(1):9463. doi: 10.1038/s41598-025-90141-w.
4
Pharmacological role of and seed in colorectal cancer.[具体植物名称]种子在结直肠癌中的药理作用 (你提供的原文中“and”前面应该缺失了具体的植物名称等关键信息)
World J Gastrointest Oncol. 2025 Mar 15;17(3):99673. doi: 10.4251/wjgo.v17.i3.99673.
5
Anti-tumor effect of coix seed based on the theory of medicinal and food homology.基于药食同源理论的薏苡仁抗肿瘤作用
World J Clin Oncol. 2023 Dec 24;14(12):593-605. doi: 10.5306/wjco.v14.i12.593.
6
Exploring the association between triglyceride-glucose index and thyroid function.探讨甘油三酯-葡萄糖指数与甲状腺功能之间的关系。
Eur J Med Res. 2023 Nov 10;28(1):508. doi: 10.1186/s40001-023-01501-z.
7
Pharmacological effects and mechanisms of YiYiFuZi powder in chronic heart disease revealed by metabolomics and network pharmacology.代谢组学和网络药理学揭示益心附子散治疗慢性心脏病的药理作用及机制
Front Mol Biosci. 2023 Jun 23;10:1203208. doi: 10.3389/fmolb.2023.1203208. eCollection 2023.
8
Antioxidant and Antiaging Activity of Fermented Coix Seed Polysaccharides on .发酵薏苡仁多糖的抗氧化和抗衰老活性研究。
Nutrients. 2023 May 26;15(11):2474. doi: 10.3390/nu15112474.
9
Effects of extract and protein powder mixture on glucolipid metabolism and rhythm changes in obese mice.提取物与蛋白粉混合物对肥胖小鼠糖脂代谢及节律变化的影响
Food Sci Nutr. 2023 Mar 9;11(5):2356-2371. doi: 10.1002/fsn3.3245. eCollection 2023 May.
10
The Differences of Nutrient Components in Edible and Feeding Coix Seed at Different Developmental Stages Based on a Combined Analysis of Metabolomics.基于代谢组学的综合分析,探讨不同发育阶段食用与饲用薏仁营养成分的差异
Molecules. 2023 Apr 27;28(9):3759. doi: 10.3390/molecules28093759.
Nat Rev Dis Primers. 2020 Sep 10;6(1):73. doi: 10.1038/s41572-020-00215-4.
4
Deficient Resident Memory T Cell and CD8 T Cell Response to Commensals in Inflammatory Bowel Disease.炎症性肠病中,共生菌诱导的常驻记忆 T 细胞和 CD8 T 细胞应答缺陷。
J Crohns Colitis. 2020 May 21;14(4):525-537. doi: 10.1093/ecco-jcc/jjz175.
5
CD4CD8αα IELs: They Have Something to Say.CD4CD8αα IELs:他们有话要说。
Front Immunol. 2019 Oct 9;10:2269. doi: 10.3389/fimmu.2019.02269. eCollection 2019.
6
Inflammation and Inflammatory Cytokine Contribute to the Initiation and Development of Ulcerative Colitis and Its Associated Cancer.炎症和炎症细胞因子促进溃疡性结肠炎及其相关癌症的发生和发展。
Inflamm Bowel Dis. 2019 Sep 18;25(10):1595-1602. doi: 10.1093/ibd/izz149.
7
IL-10 Family Cytokines IL-10 and IL-22: from Basic Science to Clinical Translation.白细胞介素-10 家族细胞因子白细胞介素-10 和白细胞介素-22:从基础科学到临床转化。
Immunity. 2019 Apr 16;50(4):871-891. doi: 10.1016/j.immuni.2019.03.020.
8
The Phagocytic Function of Macrophage-Enforcing Innate Immunity and Tissue Homeostasis.巨噬细胞的吞噬功能——先天免疫与组织动态平衡的执行者。
Int J Mol Sci. 2017 Dec 29;19(1):92. doi: 10.3390/ijms19010092.
9
Brown rice and retrograded brown rice alleviate inflammatory response in dextran sulfate sodium (DSS)-induced colitis mice.糙米饭和回生糙米饭可缓解葡聚糖硫酸钠(DSS)诱导的结肠炎小鼠的炎症反应。
Food Funct. 2017 Dec 13;8(12):4630-4643. doi: 10.1039/c7fo00305f.
10
Norcantharidin combined with Coix seed oil synergistically induces apoptosis and inhibits hepatocellular carcinoma growth by downregulating regulatory T cells accumulation.去甲斑蝥素联合薏苡仁油通过下调调节性 T 细胞积累协同诱导肝癌细胞凋亡并抑制其生长。
Sci Rep. 2017 Aug 24;7(1):9373. doi: 10.1038/s41598-017-09668-2.