Suppr超能文献

Sertad1 通过 CDK4/p-Rb 通路诱导缺血性脑卒中后的神经损伤。

Sertad1 Induces Neurological Injury after Ischemic Stroke via the CDK4/p-Rb Pathway.

机构信息

Department of Neurology, Lanzhou University Second Hospital, Lanzhou 730030, China.

Neurosurgery, Lanzhou University Second Hospital, Lanzhou 730030, China.

出版信息

Mol Cells. 2022 Apr 30;45(4):216-230. doi: 10.14348/molcells.2021.0071.

Abstract

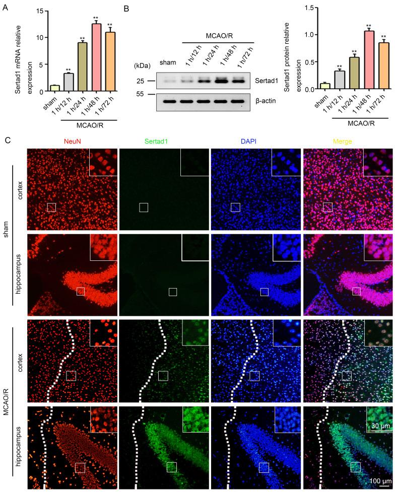
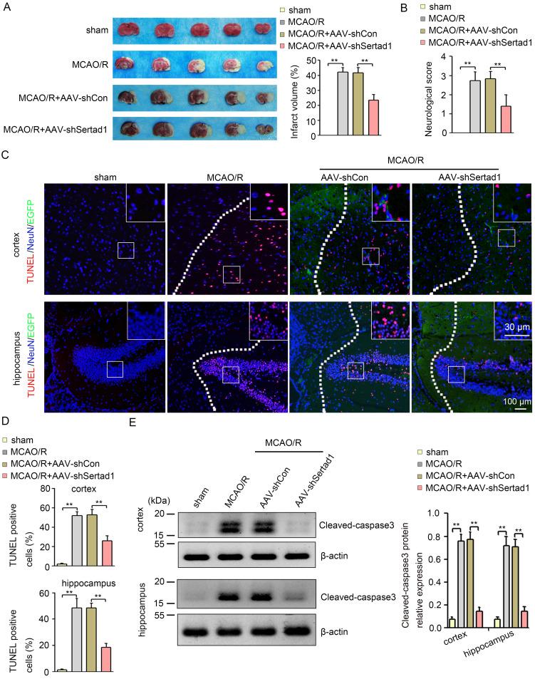
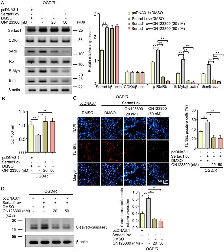
SERTA domain-containing protein 1 (Sertad1) is upregulated in the models of DNA damage and Alzheimer's disease, contributing to neuronal death. However, the role and mechanism of Sertad1 in ischemic/hypoxic neurological injury remain unclear. In the present study, our results showed that the expression of Sertad1 was upregulated in a mouse middle cerebral artery occlusion and reperfusion model and in HT22 cells after oxygen-glucose deprivation/reoxygenation (OGD/R). Sertad1 knockdown significantly ameliorated ischemia-induced brain infarct volume, neurological deficits and neuronal apoptosis. In addition, it significantly ameliorated the OGD/R-induced inhibition of cell viability and apoptotic cell death in HT22 cells. Sertad1 knockdown significantly inhibited the ischemic/hypoxic-induced expression of p-Rb, B-Myb, and Bim and . However, Sertad1 overexpression significantly exacerbated the OGD/R-induced inhibition of cell viability and apoptotic cell death and p-Rb, B-Myb, and Bim expression in HT22 cells. In further studies, we demonstrated that Sertad1 directly binds to CDK4 and the CDK4 inhibitor ON123300 restores the effects of Sertad1 overexpression on OGD/R-induced apoptotic cell death and p-Rb, B-Myb, and Bim expression in HT22 cells. These results suggested that Sertad1 contributed to ischemic/hypoxic neurological injury by activating the CDK4/p-Rb pathway.

摘要

SERTAD 结构域蛋白 1(Sertad1)在 DNA 损伤和阿尔茨海默病模型中上调,导致神经元死亡。然而,Sertad1 在缺血/缺氧性神经损伤中的作用和机制尚不清楚。在本研究中,我们的结果表明,Sertad1 在小鼠大脑中动脉闭塞再灌注模型和氧葡萄糖剥夺/复氧(OGD/R)后的 HT22 细胞中表达上调。Sertad1 敲低显著改善了缺血引起的脑梗死体积、神经功能缺损和神经元凋亡。此外,它还显著改善了 OGD/R 诱导的 HT22 细胞活力抑制和凋亡细胞死亡。Sertad1 敲低显著抑制了缺血/缺氧诱导的 p-Rb、B-Myb 和 Bim 的表达。然而,Sertad1 过表达显著加剧了 OGD/R 诱导的 HT22 细胞活力抑制和凋亡细胞死亡以及 p-Rb、B-Myb 和 Bim 的表达。在进一步的研究中,我们证明 Sertad1 直接与 CDK4 结合,CDK4 抑制剂 ON123300 恢复了 Sertad1 过表达对 OGD/R 诱导的 HT22 细胞凋亡细胞死亡和 p-Rb、B-Myb 和 Bim 表达的影响。这些结果表明,Sertad1 通过激活 CDK4/p-Rb 通路促进缺血/缺氧性神经损伤。

https://cdn.ncbi.nlm.nih.gov/pmc/blobs/9dbe/9001148/91333863edc8/molce-45-4-216-f1.jpg

文献AI研究员

20分钟写一篇综述,助力文献阅读效率提升50倍。

立即体验

用中文搜PubMed

大模型驱动的PubMed中文搜索引擎

马上搜索

文档翻译

学术文献翻译模型,支持多种主流文档格式。

立即体验