Suppr超能文献

Sec61 转运蛋白是多发性骨髓瘤的治疗靶点。

The Sec61 translocon is a therapeutic vulnerability in multiple myeloma.

机构信息

Unité d'Immunobiologie de l'Infection, Institut Pasteur, INSERM U1224, Université de Paris, Paris, France.

Sorbonne Paris Cité, Université de Paris, Paris, France.

出版信息

EMBO Mol Med. 2022 Mar 7;14(3):e14740. doi: 10.15252/emmm.202114740. Epub 2022 Jan 11.

Abstract

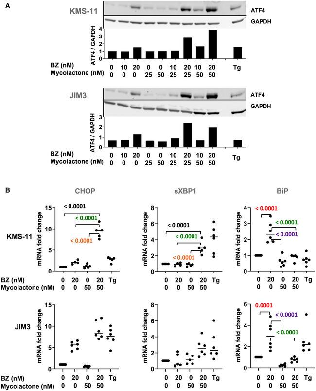
Multiple myeloma (MM) is an incurable malignancy characterized by the uncontrolled expansion of plasma cells in the bone marrow. While proteasome inhibitors like bortezomib efficiently halt MM progression, drug resistance inevitably develop, and novel therapeutic approaches are needed. Here, we used a recently discovered Sec61 inhibitor, mycolactone, to assess the interest of disrupting MM proteostasis via protein translocation blockade. In human MM cell lines, mycolactone caused rapid defects in secretion of immunoglobulins and expression of pro-survival interleukin (IL)-6 receptor and CD40, whose activation stimulates IL-6 production. Mycolactone also triggered pro-apoptotic endoplasmic reticulum stress responses synergizing with bortezomib for induction of MM cell death and overriding acquired resistance to the proteasome inhibitor. Notably, the mycolactone-bortezomib combination rapidly killed patient-derived MM cells ex vivo, but not normal mononuclear cells. In immunodeficient mice engrafted with MM cells, it demonstrated superior therapeutic efficacy over single drug treatments, without inducing toxic side effects. Collectively, these findings establish Sec61 blockers as novel anti-MM agents and reveal the interest of targeting both the translocon and the proteasome in proteostasis-addicted tumors.

摘要

多发性骨髓瘤(MM)是一种不可治愈的恶性肿瘤,其特征是骨髓中浆细胞的不受控制的扩增。虽然蛋白酶体抑制剂如硼替佐米能够有效地阻止 MM 的进展,但不可避免地会产生耐药性,因此需要新的治疗方法。在这里,我们使用了一种最近发现的 Sec61 抑制剂,即放线菌酮,来评估通过阻断蛋白易位来破坏 MM 蛋白稳态的效果。在人 MM 细胞系中,放线菌酮导致免疫球蛋白分泌和生存相关的白细胞介素 (IL)-6 受体和 CD40 的表达迅速出现缺陷,其激活会刺激 IL-6 的产生。放线菌酮还引发了促凋亡的内质网应激反应,与硼替佐米协同作用,诱导 MM 细胞死亡,并克服对蛋白酶体抑制剂的获得性耐药性。值得注意的是,放线菌酮-硼替佐米联合治疗能够迅速杀死体外培养的患者来源的 MM 细胞,但对正常单核细胞没有作用。在植入 MM 细胞的免疫缺陷小鼠中,它比单一药物治疗具有更好的治疗效果,且没有诱导出毒性副作用。总的来说,这些发现确立了 Sec61 抑制剂作为新型抗 MM 药物,并揭示了靶向易位体和蛋白酶体在依赖蛋白稳态的肿瘤中的重要性。

https://cdn.ncbi.nlm.nih.gov/pmc/blobs/d04e/8899908/02765fd43b6e/EMMM-14-e14740-g001.jpg

文献检索

告别复杂PubMed语法,用中文像聊天一样搜索,搜遍4000万医学文献。AI智能推荐,让科研检索更轻松。

立即免费搜索

文件翻译

保留排版,准确专业,支持PDF/Word/PPT等文件格式,支持 12+语言互译。

免费翻译文档

深度研究

AI帮你快速写综述,25分钟生成高质量综述,智能提取关键信息,辅助科研写作。

立即免费体验