• 文献检索
  • 文档翻译
  • 深度研究
  • 学术资讯
  • Suppr Zotero 插件Zotero 插件
  • 邀请有礼
  • 套餐&价格
  • 历史记录
应用&插件
Suppr Zotero 插件Zotero 插件浏览器插件Mac 客户端Windows 客户端微信小程序
定价
高级版会员购买积分包购买API积分包
服务
文献检索文档翻译深度研究API 文档MCP 服务
关于我们
关于 Suppr公司介绍联系我们用户协议隐私条款
关注我们

Suppr 超能文献

核心技术专利:CN118964589B侵权必究
粤ICP备2023148730 号-1Suppr @ 2026

文献检索

告别复杂PubMed语法,用中文像聊天一样搜索,搜遍4000万医学文献。AI智能推荐,让科研检索更轻松。

立即免费搜索

文件翻译

保留排版,准确专业,支持PDF/Word/PPT等文件格式,支持 12+语言互译。

免费翻译文档

深度研究

AI帮你快速写综述,25分钟生成高质量综述,智能提取关键信息,辅助科研写作。

立即免费体验

E6 在生产性 HPV 感染期间维持基底细胞储备的作用。

Role of E6 in Maintaining the Basal Cell Reservoir during Productive Papillomavirus Infection.

机构信息

Department of Pathology, University of Cambridgegrid.5335.0, Cambridge, United Kingdom.

Department of Information Engineering, University of Padova, Padua, Italy.

出版信息

J Virol. 2022 Mar 9;96(5):e0118121. doi: 10.1128/JVI.01181-21. Epub 2022 Jan 12.

DOI:10.1128/JVI.01181-21
PMID:35019722
原文链接:https://pmc.ncbi.nlm.nih.gov/articles/PMC8906426/
Abstract

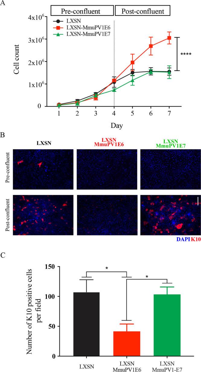
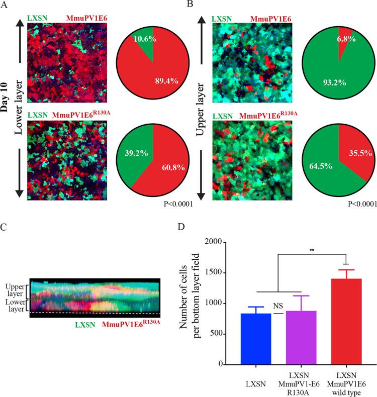
Papillomaviruses exclusively infect stratified epithelial tissues and cause chronic infections. To achieve this, infected cells must remain in the epithelial basal layer alongside their uninfected neighbors for years or even decades. To examine how papillomaviruses achieve this, we used the MmuPV1 (Mus musculus papillomavirus 1) model of lesion formation and persistence. During early lesion formation, an increased cell density in the basal layer, as well as a delay in the infected cells' commitment to differentiation, was apparent in cells expressing MmuPV1 E6/E7 RNA. Using cell culture models, keratinocytes exogenously expressing MmuPV1 E6, but not E7, recapitulated this delay in differentiation postconfluence and also grew to a significantly higher density. Cell competition assays further showed that MmuPV1 E6 expression led to a preferential persistence of the cell in the first layer, with control cells accumulating almost exclusively in the second layer. Interestingly, the disruption of MmuPV1 E6 binding to MAML1 protein abrogated these phenotypes. This suggests that the interaction between MAML1 and E6 is necessary for the lower (basal)-layer persistence of MmuPV1 E6-expressing cells. Our results indicate a role for E6 in lesion establishment by facilitating the persistence of infected cells in the epithelial basal layer, a mechanism that is most likely shared by other papillomavirus types. Interruption of this interaction is predicted to impede persistent papillomavirus infection and consequently provides a novel treatment target. Persistent infection with high-risk HPV types can lead to development of HPV-associated cancers, and persistent low-risk HPV infection causes problematic diseases, such as recurrent respiratory papillomatosis. The management and treatment of these conditions pose a considerable economic burden. Maintaining a reservoir of infected cells in the basal layer of the epithelium is critical for the persistence of infection in the host, and our studies using the mouse papillomavirus model suggest that E6 gene expression leads to the preferential persistence of epithelial cells in the lower layers during stratification. The E6 interaction with MAML1, a component of the Notch pathway, is required for this phenotype and is linked to E6 effects on cell density and differentiation. These observations are likely to reflect a common E6 role that is preserved among papillomaviruses and provide us with a novel therapeutic target for the treatment of recalcitrant lesions.

摘要

乳头瘤病毒专门感染分层上皮组织并引起慢性感染。为了实现这一目标,感染细胞必须与未感染的相邻细胞一起留在上皮基底层数年甚至数十年。为了研究乳头瘤病毒如何实现这一目标,我们使用了 MmuPV1(小鼠乳头瘤病毒 1)病变形成和持续存在的模型。在早期病变形成过程中,在表达 MmuPV1 E6/E7 RNA 的细胞中,基底层中的细胞密度增加,以及感染细胞向分化的分化延迟,这一点很明显。使用细胞培养模型,外源性表达 MmuPV1 E6 的角质形成细胞在细胞融合后复制了这种分化延迟,并且细胞密度也显著增加。细胞竞争测定进一步表明,MmuPV1 E6 表达导致细胞在第一层中优先持续存在,而对照细胞几乎仅在第二层中积累。有趣的是,破坏 MmuPV1 E6 与 MAML1 蛋白的结合消除了这些表型。这表明,MAML1 和 E6 之间的相互作用对于 MmuPV1 E6 表达细胞在基底层中的较低(基底)层的持续存在是必要的。我们的研究结果表明,E6 在病变建立中起作用,通过促进感染细胞在上皮基底层中的持续存在,这一机制很可能被其他乳头瘤病毒类型共享。阻断这种相互作用预计会阻碍持续性乳头瘤病毒感染,并因此提供了一个新的治疗靶点。高危 HPV 类型的持续性感染可导致 HPV 相关癌症的发展,而持续性低危 HPV 感染会导致复发性呼吸道乳头状瘤病等有问题的疾病。这些疾病的管理和治疗带来了相当大的经济负担。在上皮基底层中维持感染细胞的储库对于宿主感染的持续存在至关重要,我们使用小鼠乳头瘤病毒模型进行的研究表明,E6 基因表达导致在分层过程中上皮细胞在较低层中优先持续存在。E6 与 Notch 途径的组成部分 MAML1 的相互作用是这种表型所必需的,并且与 E6 对细胞密度和分化的影响有关。这些观察结果可能反映了乳头瘤病毒之间普遍存在的 E6 作用,并为我们提供了治疗顽固性病变的新的治疗靶点。

https://cdn.ncbi.nlm.nih.gov/pmc/blobs/d368/8906426/a261859f24bb/jvi.01181-21-f010.jpg
https://cdn.ncbi.nlm.nih.gov/pmc/blobs/d368/8906426/e8afb44ad612/jvi.01181-21-f001.jpg
https://cdn.ncbi.nlm.nih.gov/pmc/blobs/d368/8906426/08ca1b5fb391/jvi.01181-21-f002.jpg
https://cdn.ncbi.nlm.nih.gov/pmc/blobs/d368/8906426/5c0398ba95d5/jvi.01181-21-f003.jpg
https://cdn.ncbi.nlm.nih.gov/pmc/blobs/d368/8906426/be7093b14d0d/jvi.01181-21-f004.jpg
https://cdn.ncbi.nlm.nih.gov/pmc/blobs/d368/8906426/1cb0c801c843/jvi.01181-21-f005.jpg
https://cdn.ncbi.nlm.nih.gov/pmc/blobs/d368/8906426/01052cea014d/jvi.01181-21-f006.jpg
https://cdn.ncbi.nlm.nih.gov/pmc/blobs/d368/8906426/2f1af918cbc8/jvi.01181-21-f007.jpg
https://cdn.ncbi.nlm.nih.gov/pmc/blobs/d368/8906426/d14dec80fc78/jvi.01181-21-f008.jpg
https://cdn.ncbi.nlm.nih.gov/pmc/blobs/d368/8906426/d6de40fc1ab5/jvi.01181-21-f009.jpg
https://cdn.ncbi.nlm.nih.gov/pmc/blobs/d368/8906426/a261859f24bb/jvi.01181-21-f010.jpg
https://cdn.ncbi.nlm.nih.gov/pmc/blobs/d368/8906426/e8afb44ad612/jvi.01181-21-f001.jpg
https://cdn.ncbi.nlm.nih.gov/pmc/blobs/d368/8906426/08ca1b5fb391/jvi.01181-21-f002.jpg
https://cdn.ncbi.nlm.nih.gov/pmc/blobs/d368/8906426/5c0398ba95d5/jvi.01181-21-f003.jpg
https://cdn.ncbi.nlm.nih.gov/pmc/blobs/d368/8906426/be7093b14d0d/jvi.01181-21-f004.jpg
https://cdn.ncbi.nlm.nih.gov/pmc/blobs/d368/8906426/1cb0c801c843/jvi.01181-21-f005.jpg
https://cdn.ncbi.nlm.nih.gov/pmc/blobs/d368/8906426/01052cea014d/jvi.01181-21-f006.jpg
https://cdn.ncbi.nlm.nih.gov/pmc/blobs/d368/8906426/2f1af918cbc8/jvi.01181-21-f007.jpg
https://cdn.ncbi.nlm.nih.gov/pmc/blobs/d368/8906426/d14dec80fc78/jvi.01181-21-f008.jpg
https://cdn.ncbi.nlm.nih.gov/pmc/blobs/d368/8906426/d6de40fc1ab5/jvi.01181-21-f009.jpg
https://cdn.ncbi.nlm.nih.gov/pmc/blobs/d368/8906426/a261859f24bb/jvi.01181-21-f010.jpg

相似文献

1
Role of E6 in Maintaining the Basal Cell Reservoir during Productive Papillomavirus Infection.E6 在生产性 HPV 感染期间维持基底细胞储备的作用。
J Virol. 2022 Mar 9;96(5):e0118121. doi: 10.1128/JVI.01181-21. Epub 2022 Jan 12.
2
The Mus musculus Papillomavirus Type 1 E7 Protein Binds to the Retinoblastoma Tumor Suppressor: Implications for Viral Pathogenesis.小鼠多瘤病毒 1 型 E7 蛋白与视网膜母细胞瘤肿瘤抑制基因结合:对病毒发病机制的影响。
mBio. 2021 Aug 31;12(4):e0227721. doi: 10.1128/mBio.02277-21.
3
Cutaneous HPV8 and MmuPV1 E6 Proteins Target the NOTCH and TGF-β Tumor Suppressors to Inhibit Differentiation and Sustain Keratinocyte Proliferation.皮肤型人乳头瘤病毒8型(Cutaneous HPV8)和小家鼠乳头瘤病毒1型(MmuPV1)的E6蛋白靶向NOTCH和转化生长因子-β(TGF-β)肿瘤抑制因子,以抑制分化并维持角质形成细胞增殖。
PLoS Pathog. 2017 Jan 20;13(1):e1006171. doi: 10.1371/journal.ppat.1006171. eCollection 2017 Jan.
4
MmuPV1 E7's interaction with PTPN14 delays Epithelial differentiation and contributes to virus-induced skin disease.MmuPV1 E7 与 PTPN14 的相互作用会延迟上皮细胞分化,并导致病毒引起的皮肤疾病。
PLoS Pathog. 2023 Apr 10;19(4):e1011215. doi: 10.1371/journal.ppat.1011215. eCollection 2023 Apr.
5
Inhibition of Epstein-Barr Virus Replication in Human Papillomavirus-Immortalized Keratinocytes.抑制人乳头瘤病毒永生化角质细胞中的 Epstein-Barr 病毒复制。
J Virol. 2019 Jan 4;93(2). doi: 10.1128/JVI.01216-18. Print 2019 Jan 15.
6
HPV E6 inhibits E6AP to regulate epithelial homeostasis by modulating keratinocyte differentiation commitment and YAP1 activation.HPV E6 通过调节角质形成细胞分化承诺和 YAP1 激活来抑制 E6AP,从而调节上皮细胞稳态。
PLoS Pathog. 2023 Jun 28;19(6):e1011464. doi: 10.1371/journal.ppat.1011464. eCollection 2023 Jun.
7
MmuPV1 E6 induces cell proliferation and other hallmarks of cancer.MmuPV1 E6 诱导细胞增殖和癌症的其他特征。
mBio. 2023 Dec 19;14(6):e0245823. doi: 10.1128/mbio.02458-23. Epub 2023 Oct 31.
8
Modulation of basal cell fate during productive and transforming HPV-16 infection is mediated by progressive E6-driven depletion of Notch.在有生产性和转化性的人乳头瘤病毒16型(HPV-16)感染过程中,基底细胞命运的调控是由E6驱动的Notch蛋白的逐步耗竭介导的。
J Pathol. 2017 Aug;242(4):448-462. doi: 10.1002/path.4917.
9
Molecular Mechanisms of MmuPV1 E6 and E7 and Implications for Human Disease.MmuPV1 E6 和 E7 的分子机制及其对人类疾病的影响。
Viruses. 2022 Sep 28;14(10):2138. doi: 10.3390/v14102138.
10
Roles for E1-independent replication and E6-mediated p53 degradation during low-risk and high-risk human papillomavirus genome maintenance.E1 非依赖性复制和 E6 介导的 p53 降解在低危和高危型人乳头瘤病毒基因组维持中的作用。
PLoS Pathog. 2019 May 13;15(5):e1007755. doi: 10.1371/journal.ppat.1007755. eCollection 2019 May.

引用本文的文献

1
Regulation and Deregulation of Viral Gene Expression During High-Risk HPV Infection.高危型人乳头瘤病毒感染期间病毒基因表达的调控与去调控
Viruses. 2025 Jun 30;17(7):937. doi: 10.3390/v17070937.
2
Monitoring mouse papillomavirus-associated cancer development using longitudinal Pap smear screening.利用纵向巴氏涂片筛查监测小鼠乳头瘤病毒相关性癌症的发展。
mBio. 2024 Aug 14;15(8):e0142024. doi: 10.1128/mbio.01420-24. Epub 2024 Jul 16.
3
Molecular aspects of cervical cancer: a pathogenesis update.宫颈癌的分子学研究进展:发病机制的最新情况

本文引用的文献

1
Dynamics of papillomavirus in vivo disease formation & susceptibility to high-level disinfection-Implications for transmission in clinical settings.体内 HPV 疾病形成动力学和对高水平消毒的易感性——对临床环境中传播的影响。
EBioMedicine. 2021 Jan;63:103177. doi: 10.1016/j.ebiom.2020.103177. Epub 2021 Jan 6.
2
Beta Human Papillomavirus 8E6 Attenuates LATS Phosphorylation after Failed Cytokinesis.β 型人乳头瘤病毒 8E6 可减轻细胞分裂失败后的 LATS 磷酸化。
J Virol. 2020 Jun 1;94(12). doi: 10.1128/JVI.02184-19.
3
The Hippo Pathway and Viral Infections.
Front Oncol. 2024 Mar 19;14:1356581. doi: 10.3389/fonc.2024.1356581. eCollection 2024.
4
The Larynx is Protected from Secondary and Vertical Papillomavirus Infection in Immunocompetent Mice.喉在免疫功能正常的小鼠中免受继发性和垂直型人乳头瘤病毒感染的保护。
Laryngoscope. 2024 May;134(5):2322-2330. doi: 10.1002/lary.31228. Epub 2023 Dec 12.
5
Human papillomaviruses: Knowns, mysteries, and unchartered territories.人乳头瘤病毒:已知、神秘和未知领域。
J Med Virol. 2023 Oct;95(10):e29191. doi: 10.1002/jmv.29191.
6
Mus musculus papillomavirus 1 E8^E2 represses expression of late protein E4 in basal-like keratinocytes via NCoR/SMRT-HDAC3 co-repressor complexes to enable wart formation .小家鼠乳头瘤病毒1型E8^E2通过NCoR/SMRT-HDAC3共抑制复合物抑制基底样角质形成细胞中晚期蛋白E4的表达,从而促进疣的形成。
mBio. 2023 Aug 31;14(4):e0069623. doi: 10.1128/mbio.00696-23. Epub 2023 Jun 29.
7
HPV E6 inhibits E6AP to regulate epithelial homeostasis by modulating keratinocyte differentiation commitment and YAP1 activation.HPV E6 通过调节角质形成细胞分化承诺和 YAP1 激活来抑制 E6AP,从而调节上皮细胞稳态。
PLoS Pathog. 2023 Jun 28;19(6):e1011464. doi: 10.1371/journal.ppat.1011464. eCollection 2023 Jun.
8
The human Papillomavirus twilight zone - Latency, immune control and subclinical infection.人类乳头瘤病毒的“灰色地带”-潜伏期、免疫控制和亚临床感染。
Tumour Virus Res. 2023 Dec;16:200268. doi: 10.1016/j.tvr.2023.200268. Epub 2023 Jun 23.
9
MmuPV1 E7's interaction with PTPN14 delays Epithelial differentiation and contributes to virus-induced skin disease.MmuPV1 E7 与 PTPN14 的相互作用会延迟上皮细胞分化,并导致病毒引起的皮肤疾病。
PLoS Pathog. 2023 Apr 10;19(4):e1011215. doi: 10.1371/journal.ppat.1011215. eCollection 2023 Apr.
10
Molecular Mechanisms of MmuPV1 E6 and E7 and Implications for Human Disease.MmuPV1 E6 和 E7 的分子机制及其对人类疾病的影响。
Viruses. 2022 Sep 28;14(10):2138. doi: 10.3390/v14102138.
河马通路与病毒感染
Front Microbiol. 2020 Jan 23;10:3033. doi: 10.3389/fmicb.2019.03033. eCollection 2019.
4
Roles for E1-independent replication and E6-mediated p53 degradation during low-risk and high-risk human papillomavirus genome maintenance.E1 非依赖性复制和 E6 介导的 p53 降解在低危和高危型人乳头瘤病毒基因组维持中的作用。
PLoS Pathog. 2019 May 13;15(5):e1007755. doi: 10.1371/journal.ppat.1007755. eCollection 2019 May.
5
A Novel Infection Model To Study Papillomavirus-Mediated Disease of the Female Reproductive Tract.一种用于研究女性生殖道乳头瘤病毒介导疾病的新型感染模型。
mBio. 2019 Mar 5;10(2):e00180-19. doi: 10.1128/mBio.00180-19.
6
Beta Human Papillomavirus and Associated Diseases.β型人乳头瘤病毒及相关疾病
Acta Cytol. 2019;63(2):100-108. doi: 10.1159/000492659. Epub 2019 Jan 23.
7
Crosstalk between YAP/TAZ and Notch Signaling.YAP/TAZ 与 Notch 信号的串扰。
Trends Cell Biol. 2018 Jul;28(7):560-573. doi: 10.1016/j.tcb.2018.03.001. Epub 2018 Apr 14.
8
Dynamic Ligand Discrimination in the Notch Signaling Pathway. Notch 信号通路中的动态配体识别。
Cell. 2018 Feb 8;172(4):869-880.e19. doi: 10.1016/j.cell.2018.01.002. Epub 2018 Feb 1.
9
Human Papillomavirus E6 interaction with cellular PDZ domain proteins modulates YAP nuclear localization.人乳头瘤病毒 E6 与细胞 PDZ 结构域蛋白的相互作用调节 YAP 的核定位。
Virology. 2018 Mar;516:127-138. doi: 10.1016/j.virol.2018.01.003. Epub 2018 Jan 12.
10
Mouse papillomavirus infection persists in mucosal tissues of an immunocompetent mouse strain and progresses to cancer.小鼠乳头瘤病毒感染在免疫功能正常的小鼠品系的粘膜组织中持续存在,并进展为癌症。
Sci Rep. 2017 Dec 5;7(1):16932. doi: 10.1038/s41598-017-17089-4.