Suppr超能文献

通过靶向 GPC3 调控肿瘤微环境鉴定 miR-4510 为胃癌转移抑制因子。

Identification of miR-4510 as a metastasis suppressor of gastric cancer through regulation of tumor microenvironment via targeting GPC3.

机构信息

Department of Pathology, Beilun People's Hospital, 1288 Lushan East Road, Ningbo, 315800, Zhejiang Province, China.

Molecular Laboratory, Beilun People's Hospital, Ningbo, 315800, Zhejiang Province, China.

出版信息

Clin Exp Metastasis. 2022 Apr;39(2):363-374. doi: 10.1007/s10585-021-10143-6. Epub 2022 Jan 20.

Abstract

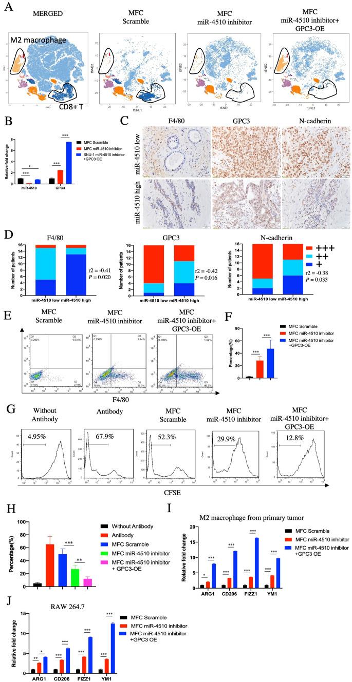
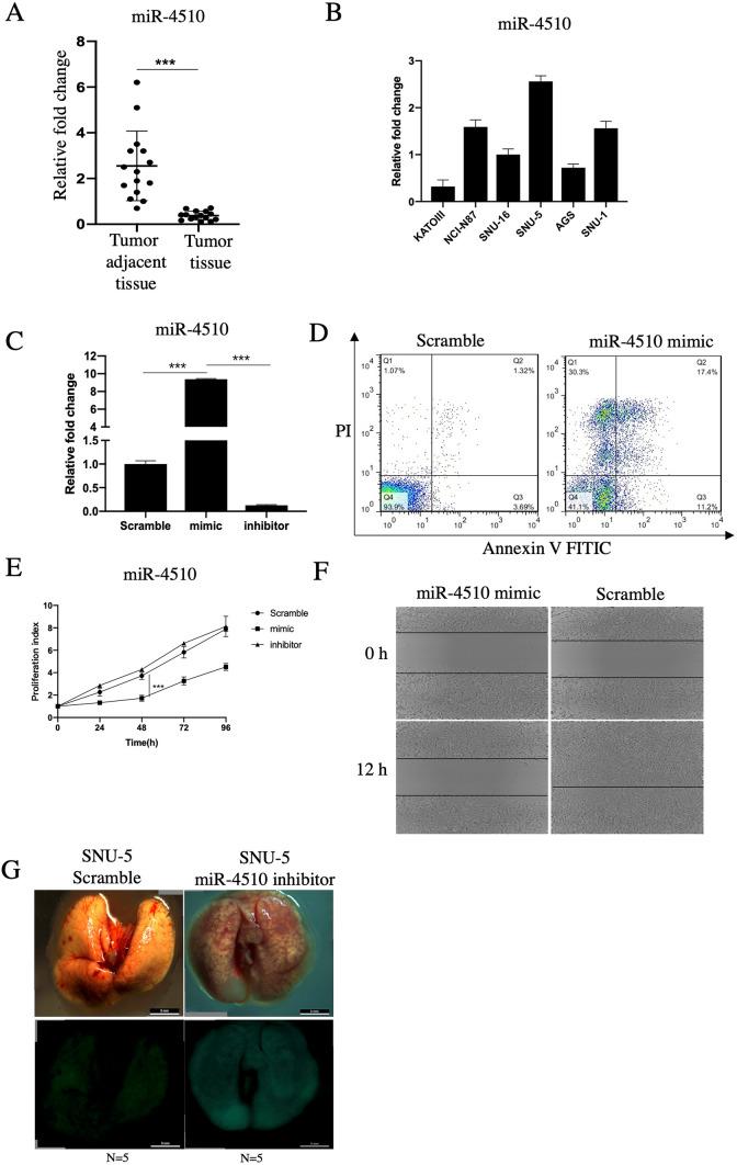
The genes miR-4510 and glypican-3 (GPC3) have reported to be closely associated with tumors, with miR-4510 inversely correlated with GPC3 mRNA and protein in hepatocellular carcinoma samples. Glypican-3-expressing gastric cancer (GPC3-GC), characterized as gastric cancer (GC) expressing GPC3, accounts for 11% of the GC cases. However, the expression and mechanism of action of miR-4510 in GPC3-GC have not been clearly defined. We found that miR-4510 expression in GC tissues was significantly lower than that in the adjacent tissues (p < 0.001). miRNA-4510 expression in GPC3-GC was significantly lower than that in GPC3-negative GC tissue (p < 0.001). Our study confirmed that miR-4510 is inversely correlated with GPC3 in gastric cancer samples and that GPC3 is a direct target gene of miR-4510. The proportion of M2 macrophages in GC with low expression of miR-4510 was significantly increased, while the proliferation of CD8+ T cells was limited. miR-4510 may change the immunosuppressive signals in the tumor microenvironment by downregulating GPC3 and inhibiting gastric cancer cell metastasis. Oxaliplatin treatment may become a specific therapeutic drug for patients with miR-4510 inhibition and GPC3-GC.

摘要

miR-4510 和磷脂酰聚糖 3(GPC3)基因已被报道与肿瘤密切相关,在肝癌样本中,miR-4510 与 GPC3 mRNA 和蛋白呈负相关。表达 GPC3 的胃癌(GPC3-GC),其特征为表达 GPC3 的胃癌,占胃癌病例的 11%。然而,miR-4510 在 GPC3-GC 中的表达和作用机制尚未明确。我们发现 GC 组织中 miR-4510 的表达明显低于相邻组织(p<0.001)。GPC3-GC 中 miR-4510 的表达明显低于 GPC3 阴性 GC 组织(p<0.001)。我们的研究证实 miR-4510 在胃癌样本中与 GPC3 呈负相关,并且 GPC3 是 miR-4510 的直接靶基因。miR-4510 低表达的 GC 中 M2 巨噬细胞的比例明显增加,而 CD8+T 细胞的增殖受到限制。miR-4510 可能通过下调 GPC3 来改变肿瘤微环境中的免疫抑制信号,从而抑制胃癌细胞的转移。奥沙利铂治疗可能成为 miR-4510 抑制和 GPC3-GC 患者的特异性治疗药物。

https://cdn.ncbi.nlm.nih.gov/pmc/blobs/a5a1/8971168/8e7e2ea09e74/10585_2021_10143_Fig1_HTML.jpg

文献AI研究员

20分钟写一篇综述,助力文献阅读效率提升50倍。

立即体验

用中文搜PubMed

大模型驱动的PubMed中文搜索引擎

马上搜索

文档翻译

学术文献翻译模型,支持多种主流文档格式。

立即体验