Department of Psychiatry and Psychotherapy, University Hospital, LMU Munich, 80336 Munich, Germany.
International Max Planck Research School for Translational Psychiatry (IMPRS-TP), 80804 Munich, Germany.
Cells. 2022 Jan 11;11(2):241. doi: 10.3390/cells11020241.
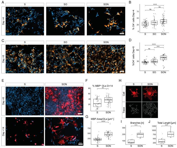
Oligodendrocytes (OLs) are critical for myelination and are implicated in several brain disorders. Directed differentiation of human-induced OLs (iOLs) from pluripotent stem cells can be achieved by forced expression of different combinations of the transcription factors SOX10 (S), OLIG2 (O), and NKX6.2 (N). Here, we applied quantitative image analysis and single-cell transcriptomics to compare different transcription factor (TF) combinations for their efficacy towards robust OL lineage conversion. Compared with S alone, the combination of SON increases the number of iOLs and generates iOLs with a more complex morphology and higher expression levels of myelin-marker genes. RNA velocity analysis of individual cells reveals that S generates a population of oligodendrocyte-precursor cells (OPCs) that appear to be more immature than those generated by SON and to display distinct molecular properties. Our work highlights that TFs for generating iOPCs or iOLs should be chosen depending on the intended application or research question, and that SON might be beneficial to study more mature iOLs while S might be better suited to investigate iOPC biology.
少突胶质细胞(OLs)对髓鞘形成至关重要,并与几种脑部疾病有关。通过强制表达不同组合的转录因子 SOX10(S)、OLIG2(O)和 NKX6.2(N),可以从多能干细胞中定向分化出人类诱导的 OLs(iOLs)。在这里,我们应用定量图像分析和单细胞转录组学来比较不同转录因子(TF)组合在促进 OL 谱系转化方面的功效。与单独的 S 相比,SON 组合增加了 iOLs 的数量,并产生了具有更复杂形态和更高髓鞘标志物基因表达水平的 iOLs。对单个细胞的 RNA 速度分析表明,S 产生的少突胶质细胞前体细胞(OPCs)似乎比 SON 产生的更不成熟,并表现出不同的分子特性。我们的工作强调,生成 iOPC 或 iOL 的 TF 应根据预期的应用或研究问题进行选择,而 SON 可能有利于研究更成熟的 iOLs,而 S 可能更适合研究 iOPC 生物学。