Suppr超能文献

利用慢病毒 hACE2 载体在小鼠中模拟 SARS-CoV-2 感染,推断出两种针对 SARS-CoV-2 感染的免疫反应模式。

Modeling SARS-CoV-2 Infection in Mice Using Lentiviral hACE2 Vectors Infers Two Modes of Immune Responses to SARS-CoV-2 Infection.

机构信息

Department of Biochemistry and Molecular Biology, Institute for Medical Research Israel-Canada, Faculty of Medicine, The Hebrew University of Jerusalem, Jerusalem 91120, Israel.

Department of Infectious Diseases, Israel Institute for Biological Research, P.O. Box 19, Ness Ziona 7410001, Israel.

出版信息

Viruses. 2021 Dec 21;14(1):11. doi: 10.3390/v14010011.

Abstract

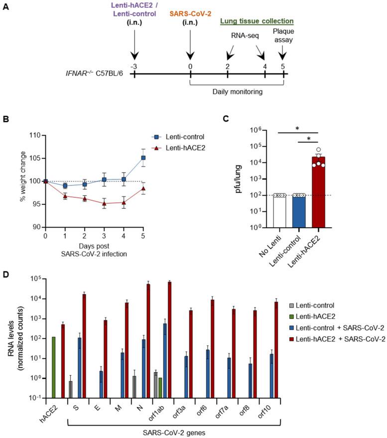
Severe acute respiratory syndrome coronavirus 2 (SARS-CoV-2) caused a severe global pandemic. Mice models are essential to investigate infection pathology, antiviral drugs, and vaccine development. However, wild-type mice lack the human angiotensin-converting enzyme 2 (hACE2) that mediates SARS-CoV-2 entry into human cells and consequently are not susceptible to SARS-CoV-2 infection. hACE2 transgenic mice could provide an efficient COVID-19 model, but are not always readily available, and practically restricted to specific strains. Therefore, there is a dearth of additional mouse models for SARS-CoV-2 infection. We applied lentiviral vectors to generate hACE2 expression in interferon receptor knock-out (IFNAR1) mice. Lenti-hACE2 transduction supported SARS-CoV-2 replication in vivo, simulating mild acute lung disease. Gene expression analysis revealed two modes of immune responses to SARS-CoV-2 infection: one in response to the exposure of mouse lungs to SARS-CoV-2 particles in the absence of productive viral replication, and the second in response to productive SARS-CoV-2 infection. Our results infer that immune response to immunogenic elements on incoming virus or in productively infected cells stimulate diverse immune effectors, even in absence of type I IFN signaling. Our findings should contribute to a better understanding of the immune response triggered by SARS-CoV-2 and to further elucidate COVID-19.

摘要

严重急性呼吸综合征冠状病毒 2(SARS-CoV-2)引起了严重的全球大流行。小鼠模型对于研究感染病理学、抗病毒药物和疫苗开发至关重要。然而,野生型小鼠缺乏介导 SARS-CoV-2 进入人细胞的人血管紧张素转换酶 2(hACE2),因此不易感染 SARS-CoV-2。hACE2 转基因小鼠可以提供有效的 COVID-19 模型,但并不总是容易获得,并且实际上仅限于特定品系。因此,缺乏用于 SARS-CoV-2 感染的其他小鼠模型。我们应用慢病毒载体在干扰素受体敲除(IFNAR1)小鼠中表达 hACE2。Lenti-hACE2 转导支持 SARS-CoV-2 在体内复制,模拟轻度急性肺疾病。基因表达分析揭示了 SARS-CoV-2 感染的两种免疫反应模式:一种是对小鼠肺部暴露于 SARS-CoV-2 颗粒而没有产生病毒复制的反应,另一种是对产生性 SARS-CoV-2 感染的反应。我们的结果推断,对进入病毒或在产生性感染细胞上的免疫原性元件的免疫反应刺激了不同的免疫效应物,即使在没有 I 型 IFN 信号的情况下也是如此。我们的发现应该有助于更好地理解 SARS-CoV-2 引发的免疫反应,并进一步阐明 COVID-19。

https://cdn.ncbi.nlm.nih.gov/pmc/blobs/babd/8778683/0801548dc80f/viruses-14-00011-g001.jpg

文献AI研究员

20分钟写一篇综述,助力文献阅读效率提升50倍。

立即体验

用中文搜PubMed

大模型驱动的PubMed中文搜索引擎

马上搜索

文档翻译

学术文献翻译模型,支持多种主流文档格式。

立即体验