Translational Research Institute of Brain and Brain-Like Intelligence, Shanghai Fourth People's Hospital, School of Medicine, Tongji University, Shanghai, China.
Front Immunol. 2022 Jan 10;12:804387. doi: 10.3389/fimmu.2021.804387. eCollection 2021.
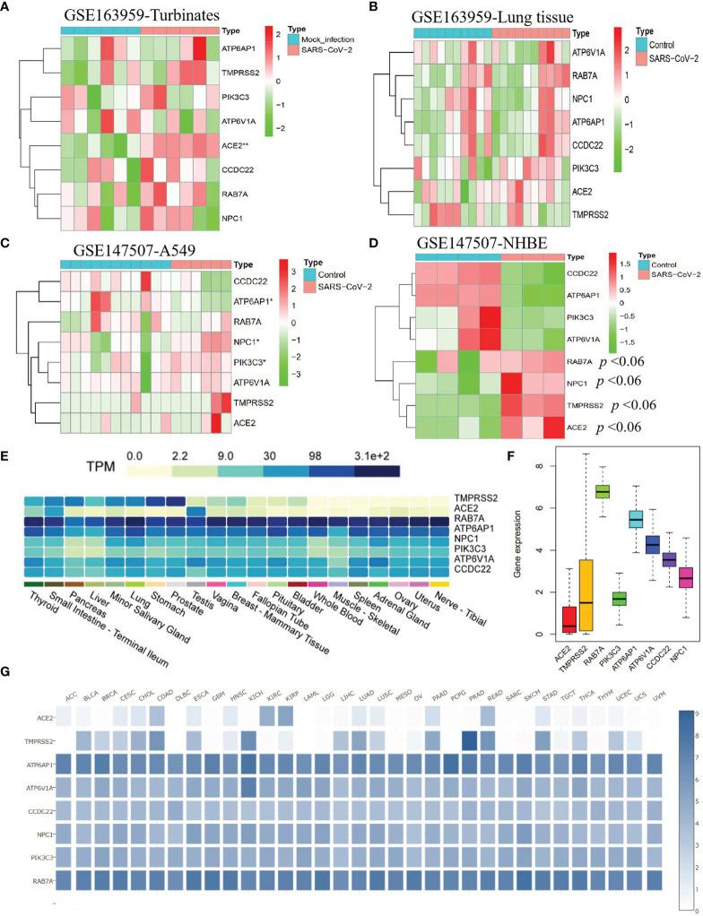
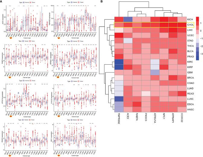
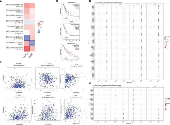
To explore the potential mechanism of cancer patients appearing more vulnerable to SARS-CoV-2 infection and poor COVID-19 outcomes, we conducted an integrative bioinformatics analysis for SARS-CoV-2-required genes and host genes and variants related to SARS-CoV-2 susceptibility and COVID-19 severity. BLCA, HNSC, KIRC, KIRP, LGG, PCPG, PRAD, TGCT, and THCA patients carrying rs10774671-A (OAS1) genotype may be more likely to have poor COVID-19 outcomes relative to those who carry rs10774671-G, because individuals carrying rs10774671-A will have lower expression of OAS1, which serves as a protective factor against SARS-CoV-2 processes and poor COVID-19 outcomes. SARS-CoV-2-required genes were correlated with TME, immune infiltration, overall survival, and anti-cancer drug sensitivity. CHOL patients may have a higher risk of SARS-CoV-2 infection than healthy subjects. SARS-CoV-2-induced ACE2 and NPC1 elevation may have a negative influence on the immune responses of LUSC and CD8+T infiltration of LUAD, and negatively affect the sensitivity of anti-lung cancer drugs. LUSC and LUAD patients may have a varying degree of adverse outcomes if they are infected with SARS-CoV-2. miR-760 may target and inhibit ACE2 expression. Cancer patients appearing vulnerable to SARS-CoV-2 infection and having poor COVID-19 outcomes may be partly due to host genetic factors and dysregulation of SARS-CoV-2-required genes. OAS1, ACE2, and miR-760 could serve as the treatment and intervention targets for SARS-CoV-2.
为了探究癌症患者更易感染 SARS-CoV-2 且 COVID-19 预后较差的潜在机制,我们对 SARS-CoV-2 必需基因以及与 SARS-CoV-2 易感性和 COVID-19 严重程度相关的宿主基因和变异进行了综合生物信息学分析。与携带 rs10774671-G 基因型的患者相比,携带 rs10774671-A(OAS1)基因型的 BLCA、HNSC、KIRC、KIRP、LGG、PCPG、PRAD、TGCT 和 THCA 患者可能更易发生 COVID-19 不良预后,因为携带 rs10774671-A 的个体 OAS1 表达水平较低,而 OAS1 是对抗 SARS-CoV-2 进程和 COVID-19 不良预后的保护因子。SARS-CoV-2 必需基因与 TME、免疫浸润、总生存期和抗癌药物敏感性相关。CHOL 患者感染 SARS-CoV-2 的风险可能高于健康受试者。SARS-CoV-2 诱导的 ACE2 和 NPC1 升高可能对 LUSC 的免疫反应和 LUAD 中 CD8+T 浸润产生负面影响,并对肺癌抗癌药物的敏感性产生负面影响。感染 SARS-CoV-2 可能会使 LUSC 和 LUAD 患者产生不同程度的不良后果。miR-760 可能靶向并抑制 ACE2 的表达。癌症患者易感染 SARS-CoV-2 且 COVID-19 预后较差可能部分归因于宿主遗传因素和 SARS-CoV-2 必需基因的失调。OAS1、ACE2 和 miR-760 可作为 SARS-CoV-2 的治疗和干预靶点。