New York Genome Center, New York, NY, USA; Department of Biology, New York University, New York, NY, USA.
Department of Microbiology, Icahn School of Medicine at Mount Sinai, New York, NY, USA.
Cell. 2021 Jan 7;184(1):92-105.e16. doi: 10.1016/j.cell.2020.10.030. Epub 2020 Oct 24.
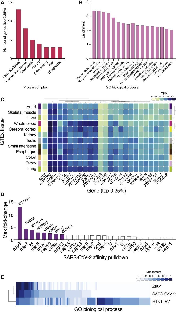
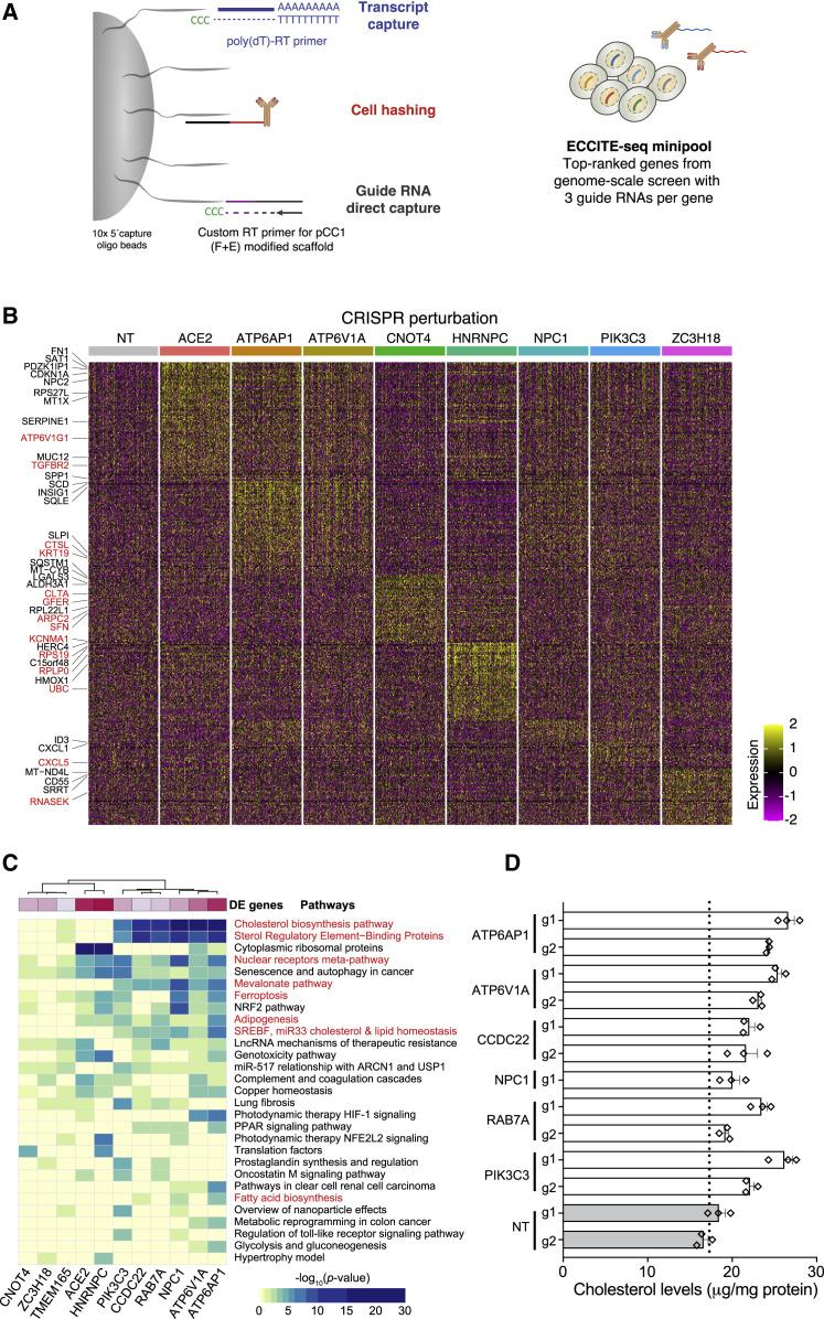
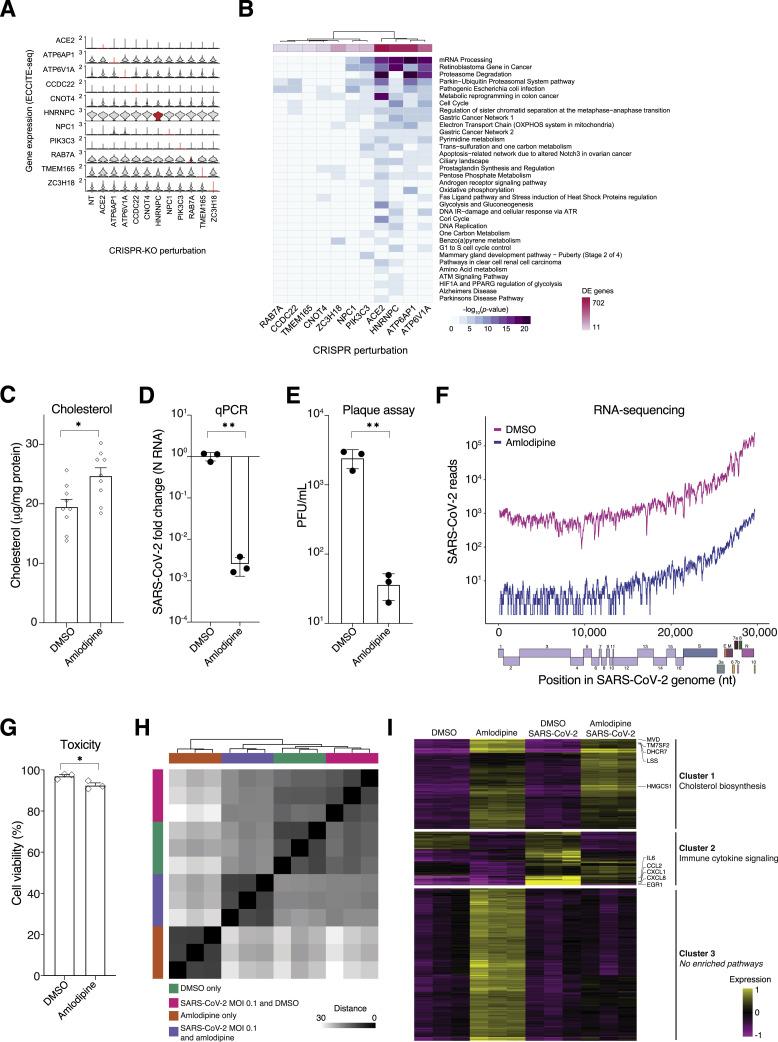
To better understand host-virus genetic dependencies and find potential therapeutic targets for COVID-19, we performed a genome-scale CRISPR loss-of-function screen to identify host factors required for SARS-CoV-2 viral infection of human alveolar epithelial cells. Top-ranked genes cluster into distinct pathways, including the vacuolar ATPase proton pump, Retromer, and Commander complexes. We validate these gene targets using several orthogonal methods such as CRISPR knockout, RNA interference knockdown, and small-molecule inhibitors. Using single-cell RNA-sequencing, we identify shared transcriptional changes in cholesterol biosynthesis upon loss of top-ranked genes. In addition, given the key role of the ACE2 receptor in the early stages of viral entry, we show that loss of RAB7A reduces viral entry by sequestering the ACE2 receptor inside cells. Overall, this work provides a genome-scale, quantitative resource of the impact of the loss of each host gene on fitness/response to viral infection.
为了更好地理解宿主-病毒遗传相关性,并找到 COVID-19 的潜在治疗靶点,我们进行了全基因组规模的 CRISPR 基因敲除筛选,以鉴定在 SARS-CoV-2 感染人类肺泡上皮细胞过程中必需的宿主因子。排名靠前的基因聚类成不同的途径,包括液泡型 ATP 酶质子泵、Retromer 和 Commander 复合物。我们使用几种正交方法,如 CRISPR 敲除、RNA 干扰敲低和小分子抑制剂,对这些基因靶标进行了验证。通过单细胞 RNA 测序,我们在失去排名靠前的基因后,发现胆固醇生物合成过程中的转录变化具有共享性。此外,鉴于 ACE2 受体在病毒进入的早期阶段的关键作用,我们表明 RAB7A 的缺失通过将 ACE2 受体隔离在细胞内来减少病毒进入。总的来说,这项工作提供了一个全基因组规模的、定量的资源,用于研究每个宿主基因的缺失对病毒感染适应性/反应的影响。