Center for Infection and Inflammation Imaging Research.
Center for Tuberculosis Research.
J Clin Invest. 2022 Mar 15;132(6). doi: 10.1172/JCI155851.
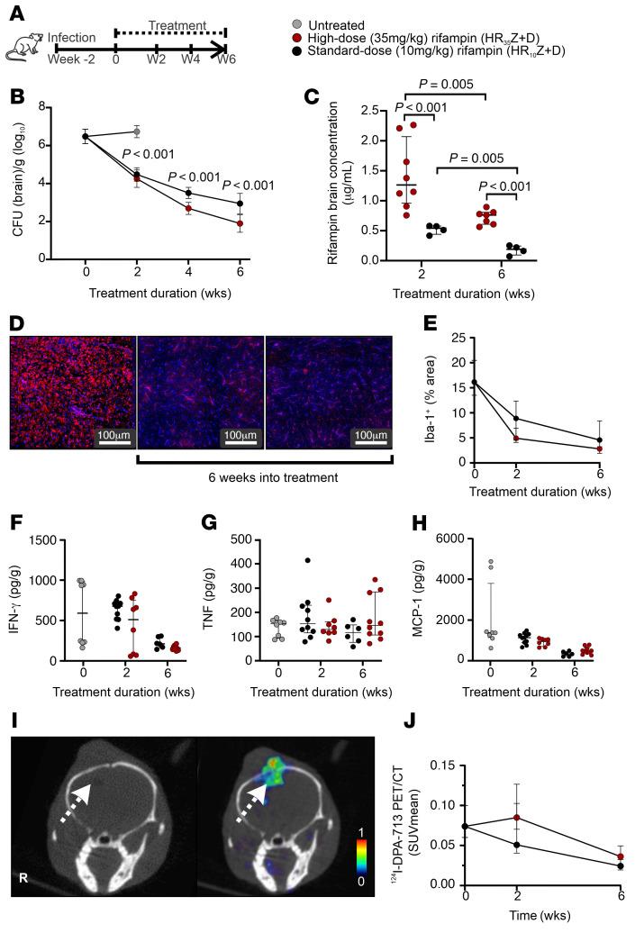
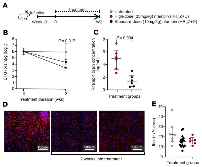
Tuberculous meningitis (TB meningitis) is the most severe form of tuberculosis (TB), requiring 12 months of multidrug treatment for cure, and is associated with high morbidity and mortality. High-dose rifampin (35 mg/kg/d) is safe and improves the bactericidal activity of the standard-dose (10 mg/kg/d) rifampin-containing TB regimen in pulmonary TB. However, there are conflicting clinical data regarding its benefit for TB meningitis, where outcomes may also be associated with intracerebral inflammation. We conducted cross-species studies in mice and rabbits, demonstrating that an intensified high-dose rifampin-containing regimen has significantly improved bactericidal activity for TB meningitis over the first-line, standard-dose rifampin regimen, without an increase in intracerebral inflammation. Positron emission tomography in live animals demonstrated spatially compartmentalized, lesion-specific pathology, with postmortem analyses showing discordant brain tissue and cerebrospinal fluid rifampin levels and inflammatory markers. Longitudinal multimodal imaging in the same cohort of animals during TB treatment as well as imaging studies in two cohorts of TB patients demonstrated that spatiotemporal changes in localized blood-brain barrier disruption in TB meningitis are an important driver of rifampin brain exposure. These data provide unique insights into the mechanisms underlying high-dose rifampin in TB meningitis with important implications for developing new antibiotic treatments for infections.
结核性脑膜炎(TB 脑膜炎)是最严重的结核病(TB)形式,需要 12 个月的多药治疗才能治愈,并且发病率和死亡率都很高。高剂量利福平(35 毫克/千克/天)在安全性方面有保障,并且可以提高标准剂量(10 毫克/千克/天)利福平治疗肺结核方案的杀菌活性。然而,对于结核性脑膜炎,其疗效存在相互矛盾的临床数据,其结果可能也与颅内炎症有关。我们在小鼠和兔中进行了跨物种研究,证明强化高剂量利福平方案在治疗结核性脑膜炎方面具有明显优于一线标准剂量利福平方案的杀菌活性,而不会增加颅内炎症。活体动物的正电子发射断层扫描显示了空间分隔、病变特异性的病理学,尸检分析显示大脑组织和脑脊液利福平水平以及炎症标志物不一致。在同一批动物的 TB 治疗期间进行的纵向多模态成像以及两组 TB 患者的成像研究表明,TB 脑膜炎中局部血脑屏障破坏的时空变化是利福平大脑暴露的重要驱动因素。这些数据为结核性脑膜炎中高剂量利福平的作用机制提供了独特的见解,对于开发治疗感染的新抗生素治疗方法具有重要意义。