Suppr超能文献

CLN7型神经元蜡样脂褐质沉积症中糖酵解酶PFKFB3的异常上调。

Aberrant upregulation of the glycolytic enzyme PFKFB3 in CLN7 neuronal ceroid lipofuscinosis.

作者信息

Lopez-Fabuel Irene, Garcia-Macia Marina, Buondelmonte Costantina, Burmistrova Olga, Bonora Nicolo, Alonso-Batan Paula, Morant-Ferrando Brenda, Vicente-Gutierrez Carlos, Jimenez-Blasco Daniel, Quintana-Cabrera Ruben, Fernandez Emilio, Llop Jordi, Ramos-Cabrer Pedro, Sharaireh Aseel, Guevara-Ferrer Marta, Fitzpatrick Lorna, Thompton Christopher D, McKay Tristan R, Storch Stephan, Medina Diego L, Mole Sara E, Fedichev Peter O, Almeida Angeles, Bolaños Juan P

机构信息

Institute of Functional Biology and Genomics (IBFG), Universidad de Salamanca, CSIC, Salamanca, Spain.

Institute of Biomedical Research of Salamanca (IBSAL), Hospital Universitario de Salamanca, Salamanca, Spain.

出版信息

Nat Commun. 2022 Jan 27;13(1):536. doi: 10.1038/s41467-022-28191-1.

Abstract

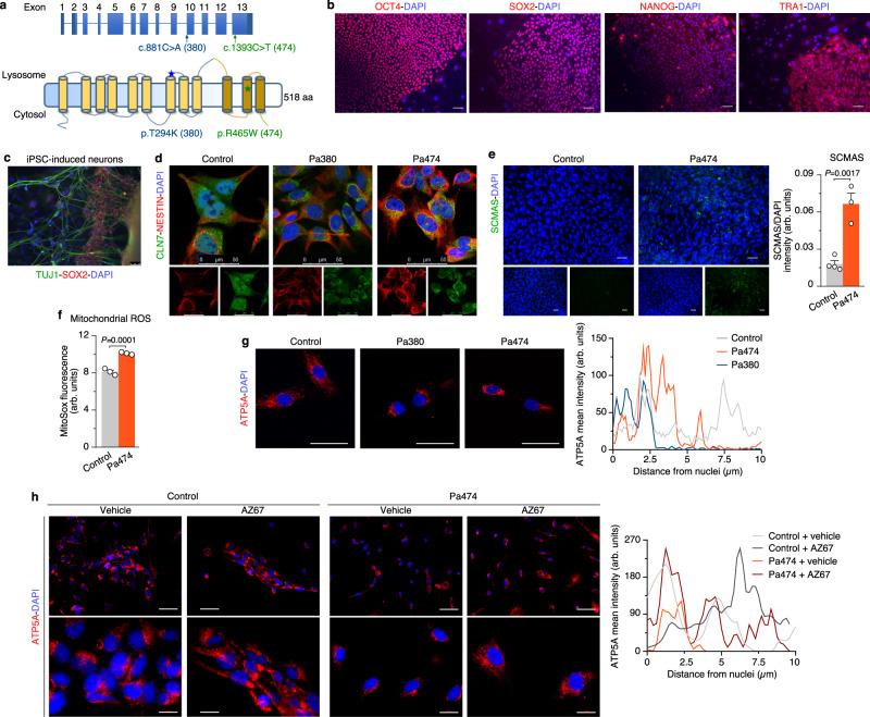
CLN7 neuronal ceroid lipofuscinosis is an inherited lysosomal storage neurodegenerative disease highly prevalent in children. CLN7/MFSD8 gene encodes a lysosomal membrane glycoprotein, but the biochemical processes affected by CLN7-loss of function are unexplored thus preventing development of potential treatments. Here, we found, in the Cln7 mouse model of CLN7 disease, that failure in autophagy causes accumulation of structurally and bioenergetically impaired neuronal mitochondria. In vivo genetic approach reveals elevated mitochondrial reactive oxygen species (mROS) in Cln7 neurons that mediates glycolytic enzyme PFKFB3 activation and contributes to CLN7 pathogenesis. Mechanistically, mROS sustains a signaling cascade leading to protein stabilization of PFKFB3, normally unstable in healthy neurons. Administration of the highly selective PFKFB3 inhibitor AZ67 in Cln7 mouse brain in vivo and in CLN7 patients-derived cells rectifies key disease hallmarks. Thus, aberrant upregulation of the glycolytic enzyme PFKFB3 in neurons may contribute to CLN7 pathogenesis and targeting PFKFB3 could alleviate this and other lysosomal storage diseases.

摘要

CLN7神经元蜡样脂褐质沉积症是一种遗传性溶酶体贮积性神经退行性疾病,在儿童中高度流行。CLN7/MFSD8基因编码一种溶酶体膜糖蛋白,但CLN7功能丧失所影响的生化过程尚未得到探索,因此阻碍了潜在治疗方法的开发。在此,我们在CLN7疾病的Cln7小鼠模型中发现,自噬功能障碍会导致结构和生物能量受损的神经元线粒体积累。体内遗传学方法揭示,Cln7神经元中线粒体活性氧(mROS)升高,介导糖酵解酶PFKFB3的激活,并参与CLN7发病机制。从机制上讲,mROS维持一个信号级联反应,导致PFKFB3蛋白稳定,而PFKFB3在健康神经元中通常不稳定。在Cln7小鼠脑内和CLN7患者来源的细胞中体内施用高度选择性的PFKFB3抑制剂AZ67可纠正关键的疾病特征。因此,神经元中糖酵解酶PFKFB3的异常上调可能导致CLN7发病机制,靶向PFKFB3可能缓解这种疾病和其他溶酶体贮积性疾病。

https://cdn.ncbi.nlm.nih.gov/pmc/blobs/b714/8795187/1c872aa210c7/41467_2022_28191_Fig1_HTML.jpg

文献AI研究员

20分钟写一篇综述,助力文献阅读效率提升50倍。

立即体验

用中文搜PubMed

大模型驱动的PubMed中文搜索引擎

马上搜索

文档翻译

学术文献翻译模型,支持多种主流文档格式。

立即体验