Jiang Lin, Zhang Yingjing, Su Pengfei, Ma Zhiqiang, Ye Xin, Kang Weiming, Liu Yuqin, Yu Jianchun
Department of General Surgery, Peking Union Medical College Hospital, Chinese Academy of Medical Sciences and Peking Union Medical College, No. 1 Shuaifuyuan, Wangfujin, Dongcheng District, Beijing 100730, China; Graduate School, Chinese Academy of Medical Sciences and Peking Union Medical College, Beijing 100005, China.
Department of General Surgery, Peking Union Medical College Hospital, Chinese Academy of Medical Sciences and Peking Union Medical College, No. 1 Shuaifuyuan, Wangfujin, Dongcheng District, Beijing 100730, China.
Transl Oncol. 2022 Apr;18:101351. doi: 10.1016/j.tranon.2022.101351. Epub 2022 Jan 26.
Gastric cancer (GC) is one of the leading causes of cancer-related deaths worldwide and chemoresistance is a major cause for its poor prognosis. Long non-coding RNAs (lncRNAs) are associated with cancer chemoresistance. The current study sought to explore the mechanism of lncRNA HNF1A antisense RNA 1 (HNF1A-AS1) in mediating 5-fluorouracil (5-FU) resistance of GC.
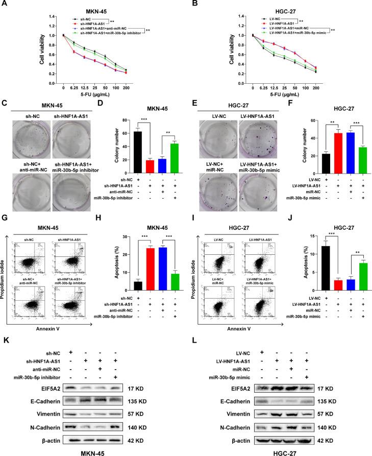
qRT-PCR was performed to detect the expression level of HNF1A-AS1 in GC tissues and cells. Abnormal expression of HNF1A-AS1 in GC cells was induced by lentivirus infection. Protein levels of EIF5A2, E-Cadherin, Vimentin and N-Cadherin were detected using western blot. Competitive endogenous RNA (ceRNA) mechanisms were explored through luciferase assays and RNA immunoprecipitation (RIP) assays. Functional experiments of chemoresistance were performed by CCK-8 assays, colony formation assays and flow cytometry with the treatment of 5-FU. Mouse tumor xenograft assays were performed to verify the findings in vivo.
The findings showed HNF1A-AS1 was significantly upregulated in GC tissues especially in chemoresistance group. Findings from in vitro and in vivo experiments showed HNF1A-AS1 increased cell viability and proliferation, repressed apoptosis and promoted xenograft tumors growth in the presence of 5-FU. Mechanistic studies revealed HNF1A-AS1 promoted chemoresistance by facilitating epithelial mesenchymal transition (EMT) process through upregulating EIF5A2 expression and HNF1A-AS1 acted as a sponge of miR-30b-5p.
The findings from the current study showed HNF1A-AS1 promoted 5-FU resistance by acting as a ceRNA of miR-30b-5p and promoting EIF5A2-induced EMT process in GC. This indicates that HNF1A-AS1 is a potential therapeutic target for alleviating GC chemoresistance.
胃癌(GC)是全球癌症相关死亡的主要原因之一,化疗耐药是其预后不良的主要原因。长链非编码RNA(lncRNAs)与癌症化疗耐药有关。本研究旨在探讨lncRNA HNF1A反义RNA 1(HNF1A-AS1)介导胃癌5-氟尿嘧啶(5-FU)耐药的机制。
采用qRT-PCR检测GC组织和细胞中HNF1A-AS1的表达水平。通过慢病毒感染诱导GC细胞中HNF1A-AS1的异常表达。采用蛋白质免疫印迹法检测EIF5A2、E-钙黏蛋白、波形蛋白和N-钙黏蛋白的蛋白水平。通过荧光素酶报告基因实验和RNA免疫沉淀(RIP)实验探索竞争性内源RNA(ceRNA)机制。采用CCK-8实验、集落形成实验和流式细胞术进行5-FU处理的化疗耐药功能实验。进行小鼠肿瘤异种移植实验以在体内验证研究结果。
研究结果显示HNF1A-AS1在GC组织中显著上调,尤其是在化疗耐药组。体外和体内实验结果显示,在5-FU存在的情况下,HNF1A-AS1增加细胞活力和增殖,抑制细胞凋亡并促进异种移植肿瘤生长。机制研究表明,HNF1A-AS1通过上调EIF5A2表达促进上皮-间质转化(EMT)过程,从而促进化疗耐药,并且HNF1A-AS1作为miR-30b-5p的海绵发挥作用。
本研究结果表明,HNF1A-AS1通过作为miR-30b-5p的ceRNA并促进EIF5A2诱导的GC中的EMT过程来促进5-FU耐药。这表明HNF1A-AS1是缓解GC化疗耐药的潜在治疗靶点。