Suppr超能文献

慢性髓性白血病中枢纽基因的生物信息学分析与鉴定及免疫相关分子机制

Bioinformatics analysis and identification of hub genes and immune-related molecular mechanisms in chronic myeloid leukemia.

作者信息

Yao Fangyi, Zhao Cui, Zhong Fangmin, Qin Tingyu, Li Shuqi, Liu Jing, Huang Bo, Wang Xiaozhong

机构信息

Jiangxi Province Key Laboratory of Laboratory Medicine, Department of Clinical Laboratory, the Second Affiliated Hospital of Nanchang University, Nanchang, Jiangxi, China.

出版信息

PeerJ. 2022 Jan 18;10:e12616. doi: 10.7717/peerj.12616. eCollection 2022.

Abstract

BACKGROUND

Chronic myeloid leukemia (CML) is a malignant hyperplastic tumor of the bone marrow originating from pluripotent hematopoietic stem cells. The advent of tyrosine kinase inhibitors (TKIs) has greatly improved the survival rate of patients with CML. However, TKI-resistance leads to the disease recurrence and progression. This study aimed to identify immune-related genes (IRGs) associated with CML progression.

METHODS

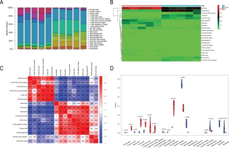
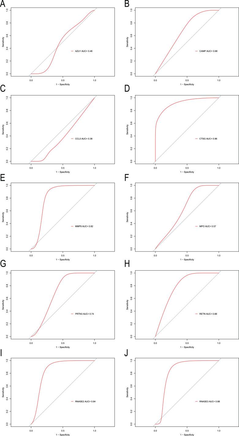
We extracted the gene's expression profiles from the Gene Expression Omnibus (GEO). Bioinformatics analysis was used to determine the differentially expressed IRGs of CML and normal peripheral blood mononuclear cells (PBMCs). Functional enrichment and gene set enrichment analysis (GSEA) were used to explore its potential mechanism. Hub genes were identified using Molecular Complex Detection (MCODE) and the CytoHubba plugin. The hub genes' diagnostic value was evaluated using the receiver operating characteristic (ROC). The relative proportions of infiltrating immune cells in each CML sample were evaluated using CIBERSORT. Quantitative real-time PCR (RT-qPCR) was used to validate the hub gene expression in clinical samples.

RESULTS

A total of 31 differentially expressed IRGs were identified. GO analyses revealed that the modules were typically enriched in the receptor ligand activity, cytokine activity, and endopeptidase activity. KEGG enrichment analysis of IRGs revealed that CML involved Th17 cell differentiation, the NF-kappa B signaling pathway, and cytokine-cytokine receptor interaction. A total of 10 hub genes were selected using the PPI network. GSEA showed that these hub genes were related to the gamma-interferon immune response, inflammatory response, and allograft rejection. ROC curve analysis suggested that six hub genes may be potential biomarkers for CML diagnosis. Further analysis indicated that immune cells were associated with the pathogenesis of CML. The RT-qPCR results showed that proteinase 3 (PRTN3), cathepsin G (CTSG), matrix metalloproteinase 9 (MMP9), resistin (RETN), eosinophil derived neurotoxin (RNase2), eosinophil cationic protein (ECP, RNase3) were significantly elevated in CML patients' PBMCs compared with healthy controls.

CONCLUSION

These results improved our understanding of the functional characteristics and immune-related molecular mechanisms involved in CML progression and provided potential diagnostic biomarkers and therapeutic targets.

摘要

背景

慢性髓性白血病(CML)是一种起源于多能造血干细胞的骨髓恶性增生性肿瘤。酪氨酸激酶抑制剂(TKIs)的出现极大地提高了CML患者的生存率。然而,TKI耐药导致疾病复发和进展。本研究旨在鉴定与CML进展相关的免疫相关基因(IRGs)。

方法

我们从基因表达综合数据库(GEO)中提取基因表达谱。采用生物信息学分析确定CML与正常外周血单个核细胞(PBMCs)中差异表达的IRGs。使用功能富集和基因集富集分析(GSEA)来探索其潜在机制。使用分子复合物检测(MCODE)和CytoHubba插件鉴定枢纽基因。使用受试者工作特征(ROC)评估枢纽基因的诊断价值。使用CIBERSORT评估每个CML样本中浸润免疫细胞的相对比例。采用定量实时PCR(RT-qPCR)验证临床样本中枢纽基因的表达。

结果

共鉴定出31个差异表达的IRGs。基因本体(GO)分析显示,这些模块通常富集于受体配体活性、细胞因子活性和内肽酶活性。IRGs的京都基因与基因组百科全书(KEGG)富集分析显示,CML涉及Th17细胞分化、核因子κB信号通路和细胞因子-细胞因子受体相互作用。使用蛋白质-蛋白质相互作用(PPI)网络共筛选出10个枢纽基因。GSEA显示这些枢纽基因与γ-干扰素免疫反应、炎症反应和同种异体移植排斥反应有关。ROC曲线分析表明,6个枢纽基因可能是CML诊断的潜在生物标志物。进一步分析表明,免疫细胞与CML的发病机制有关。RT-qPCR结果显示,与健康对照相比,CML患者PBMCs中的蛋白酶3(PRTN3)、组织蛋白酶G(CTSG)、基质金属蛋白酶9(MMP9)、抵抗素(RETN)、嗜酸性粒细胞衍生神经毒素(RNase2)、嗜酸性粒细胞阳离子蛋白(ECP,RNase3)显著升高。

结论

这些结果增进了我们对CML进展中功能特征和免疫相关分子机制的理解,并提供了潜在的诊断生物标志物和治疗靶点。

https://cdn.ncbi.nlm.nih.gov/pmc/blobs/e9c4/8781323/748c5a639ac8/peerj-10-12616-g001.jpg

文献AI研究员

20分钟写一篇综述,助力文献阅读效率提升50倍。

立即体验

用中文搜PubMed

大模型驱动的PubMed中文搜索引擎

马上搜索

文档翻译

学术文献翻译模型,支持多种主流文档格式。

立即体验