Suppr超能文献

间充质干细胞的成骨分化促进 c-Jun 依赖性白细胞介素 8 的分泌,并介导 CD4 T 细胞的迁移和分化。

Osteogenic differentiation of mesenchymal stem cells promotes c-Jun-dependent secretion of interleukin 8 and mediates the migration and differentiation of CD4 T cells.

机构信息

Department of Orthopedics, Sun Yat-sen Memorial Hospital, Sun Yat-sen University, 107# Yan Jiang Road West, Guangzhou, 510120, Guangdong, China.

Department of Orthopedics, The Eighth Affiliated Hospital, Sun Yat-sen University, 3025# Shen Nan Middle Road, Futian District, Shenzhen, 518033, Guangdong, China.

出版信息

Stem Cell Res Ther. 2022 Feb 5;13(1):58. doi: 10.1186/s13287-022-02735-0.

Abstract

BACKGROUND

The immune system and the skeletal system have complex interactions in the bone marrow and even in the joints, which has promoted the development of the concept of osteoimmunology. Some evidence has indicated that T cells and B cells contribute to the balance between the resorption and formation of bone. However, there has been little discussion on the regulation of CD4 T lymphocytes by cells involved in bone metabolism. Mesenchymal stem cells (MSCs), which exert core functions related to immunoregulation and osteogenic differentiation, are crucial cells linked to both bone metabolism and the immune system. Previous studies have shown that the immunoregulatory capacity of MSCs changes following differentiation. However, it is still unclear whether the osteogenic differentiation of MSCs affects the migration and differentiation of CD4 T cells.

METHODS

MSCs were cultured in growth medium or osteogenic medium for 10 days and then cocultured with CD4+ T cells. CD4+ T cell migration and differentiation were detected by flow cytometry. Further, gene expression levels of specific cytokines were analyzed by quantitative real-time PCR and enzyme-linked immunosorbent assays. A Proteome Profiler Human XL Cytokine Array Kit was used to analyze supernatants collected from MSCs. Alizarin red S staining and Alkaline phosphatase assay were used to detect the osteogenic differentiation of MSCs.

RESULTS

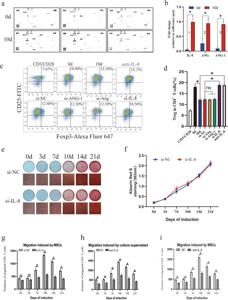
Here, we found that the migration of CD4 T cells was elevated, and the capacity to induce the differentiation of regulatory T (Treg) cells was weakened during MSC osteogenic differentiation, while the differentiation of T helper 1 (Th1), T helper 2 (Th2) and T helper 17 (Th17) cells was not affected. Further studies revealed that interleukin (IL)-8 was significantly upregulated during MSC osteogenic differentiation. Both a neutralizing antibody and IL-8-specific siRNA significantly inhibited the migration of CD4 T cells and promoted the differentiation of Treg cells. Finally, we found that the transcription factor c-Jun was involved in regulating the expression of IL-8 and affected the osteogenic differentiation of MSCs, thereby mediating the migration and differentiation of CD4 T cells.

CONCLUSION

This study demonstrated that MSC osteogenic differentiation promoted c-Jun-dependent secretion of IL-8 and mediated the migration and differentiation of CD4 T cells. These results provide a further understanding of the crosstalk between bone and the immune system and reveal information about the relationship between osteogenesis and inflammation in the field of osteoimmunology.

摘要

背景

免疫系统和骨骼系统在骨髓甚至关节中有复杂的相互作用,这促进了骨免疫学概念的发展。有证据表明 T 细胞和 B 细胞有助于骨吸收和形成之间的平衡。然而,关于细胞代谢过程中 CD4 T 淋巴细胞的调节,人们讨论得很少。间充质干细胞(MSCs)在免疫调节和成骨分化方面发挥着核心功能,是连接骨代谢和免疫系统的关键细胞。先前的研究表明,MSCs 的免疫调节能力在分化后会发生变化。但是,目前尚不清楚 MSCs 的成骨分化是否会影响 CD4 T 细胞的迁移和分化。

方法

将 MSCs 在生长培养基或成骨培养基中培养 10 天,然后与 CD4+T 细胞共培养。通过流式细胞术检测 CD4+T 细胞的迁移和分化。进一步通过定量实时 PCR 和酶联免疫吸附试验分析特定细胞因子的基因表达水平。使用人 XL 细胞因子抗体芯片试剂盒分析从 MSCs 收集的上清液。茜素红 S 染色和碱性磷酸酶测定用于检测 MSCs 的成骨分化。

结果

在这里,我们发现 MSC 成骨分化会导致 CD4 T 细胞迁移增加,诱导调节性 T(Treg)细胞分化的能力减弱,而 Th1、Th2 和 Th17 细胞的分化不受影响。进一步的研究表明,白细胞介素(IL)-8 在 MSC 成骨分化过程中显著上调。中和抗体和 IL-8 特异性 siRNA 均显著抑制 CD4 T 细胞的迁移并促进 Treg 细胞的分化。最后,我们发现转录因子 c-Jun 参与调节 IL-8 的表达,并影响 MSCs 的成骨分化,从而介导 CD4 T 细胞的迁移和分化。

结论

本研究表明 MSC 成骨分化促进了 c-Jun 依赖性的 IL-8 分泌,并介导了 CD4 T 细胞的迁移和分化。这些结果进一步了解了骨骼与免疫系统之间的相互作用,并揭示了骨免疫学领域成骨与炎症之间的关系。

https://cdn.ncbi.nlm.nih.gov/pmc/blobs/d33d/8818240/477fe75dccc8/13287_2022_2735_Fig1_HTML.jpg

文献检索

告别复杂PubMed语法,用中文像聊天一样搜索,搜遍4000万医学文献。AI智能推荐,让科研检索更轻松。

立即免费搜索

文件翻译

保留排版,准确专业,支持PDF/Word/PPT等文件格式,支持 12+语言互译。

免费翻译文档

深度研究

AI帮你快速写综述,25分钟生成高质量综述,智能提取关键信息,辅助科研写作。

立即免费体验