Suppr超能文献

促炎基质金属蛋白酶-1与经皮二尖瓣球囊成形术后二尖瓣叶破裂相关。

Proinflammatory Matrix Metalloproteinase-1 Associates With Mitral Valve Leaflet Disruption Following Percutaneous Mitral Valvuloplasty.

作者信息

Passos Livia S A, Becker-Greene Dakota, Braulio Renato, Le Thanh-Dat, Gelape Cláudio L, de Almeida Luís Felipe R, Rocha Divino Pedro A, Gomes Carlos Augusto P, Esteves William A M, Passaglia Luiz G, Dal-Bianco Jacob P, Levine Robert A, Aikawa Masanori, Hung Judy, Dutra Walderez O, Nunes Maria Carmo P, Aikawa Elena

机构信息

Center for Excellence in Vascular Biology, Division of Cardiovascular Medicine, Department of Medicine, Brigham and Women's Hospital, Harvard Medical School, Boston, MA, United States.

School of Medicine, Hospital das Clínicas, Federal University of Minas Gerais, Belo Horizonte, Brazil.

出版信息

Front Cardiovasc Med. 2022 Jan 20;8:804111. doi: 10.3389/fcvm.2021.804111. eCollection 2021.

Abstract

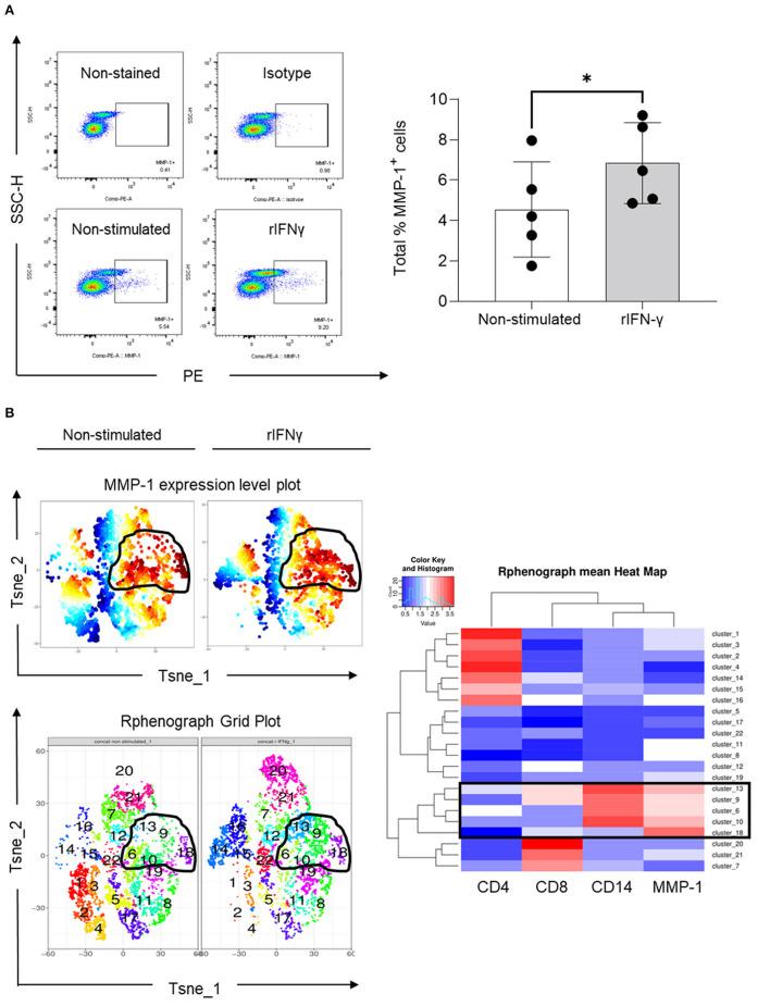
Mitral regurgitation (MR) is a major complication of the percutaneous mitral valvuloplasty (PMV). Despite high technical expertise and cumulative experience with the procedure, the incidence rate of severe MR has not decreased. Although some of MR can be anticipated by echocardiographic analysis; leaflet tearing, which leads to the most dreaded type of MR, remains unpredictable. Irregular valvular collagen remodeling is likely to compromise tissue architecture and increase the tearing risk during PMV balloon inflation. In this study, we evaluated histological and molecular characteristics of excised mitral valves from patients with rheumatic mitral stenosis (MS) who underwent emergency surgery after PMV due to severe MR caused by leaflet tear. Those findings were compared with patients who underwent elective mitral valve replacement surgery owing to severe MS, in whom PMV was not indicated. assay using peripheral blood mononuclear cells was performed to better understand the impact of the cellular and molecular alterations identified in leaflet tear mitral valve specimens. Our analysis showed that focal infiltration of inflammatory cells contributes to accumulation of MMP-1 and IFN-γ in valve leaflets. Moreover, we showed that IFN-γ increase the expression of MMP-1 in CD14 cells (monocytes) . Thus, inflammatory cells contribute to unevenly remodel collagen resulting in variable thickening causing abnormalities in leaflet architecture making them more susceptible to laceration.

摘要

二尖瓣反流(MR)是经皮二尖瓣球囊成形术(PMV)的主要并发症。尽管该手术技术精湛且积累了丰富经验,但严重MR的发生率并未降低。虽然部分MR可通过超声心动图分析预测,但导致最可怕类型MR的瓣叶撕裂仍无法预测。不规则的瓣膜胶原重塑可能会破坏组织结构,并增加PMV球囊扩张时的撕裂风险。在本研究中,我们评估了因瓣叶撕裂导致严重MR而在PMV后接受急诊手术的风湿性二尖瓣狭窄(MS)患者切除的二尖瓣的组织学和分子特征。将这些结果与因严重MS而接受择期二尖瓣置换手术(未行PMV)的患者进行比较。使用外周血单个核细胞进行检测,以更好地了解瓣叶撕裂二尖瓣标本中确定的细胞和分子改变的影响。我们的分析表明,炎症细胞的局灶性浸润导致瓣膜小叶中MMP-1和IFN-γ的积累。此外,我们发现IFN-γ可增加CD14细胞(单核细胞)中MMP-1的表达。因此,炎症细胞导致胶原重塑不均匀,导致可变增厚,引起瓣叶结构异常,使其更容易撕裂。

https://cdn.ncbi.nlm.nih.gov/pmc/blobs/d593/8811173/5434711d4d80/fcvm-08-804111-g0001.jpg

文献AI研究员

20分钟写一篇综述,助力文献阅读效率提升50倍。

立即体验

用中文搜PubMed

大模型驱动的PubMed中文搜索引擎

马上搜索

文档翻译

学术文献翻译模型,支持多种主流文档格式。

立即体验