• 文献检索
  • 文档翻译
  • 深度研究
  • 学术资讯
  • Suppr Zotero 插件Zotero 插件
  • 邀请有礼
  • 套餐&价格
  • 历史记录
应用&插件
Suppr Zotero 插件Zotero 插件浏览器插件Mac 客户端Windows 客户端微信小程序
定价
高级版会员购买积分包购买API积分包
服务
文献检索文档翻译深度研究API 文档MCP 服务
关于我们
关于 Suppr公司介绍联系我们用户协议隐私条款
关注我们

Suppr 超能文献

核心技术专利:CN118964589B侵权必究
粤ICP备2023148730 号-1Suppr @ 2026

文献检索

告别复杂PubMed语法,用中文像聊天一样搜索,搜遍4000万医学文献。AI智能推荐,让科研检索更轻松。

立即免费搜索

文件翻译

保留排版,准确专业,支持PDF/Word/PPT等文件格式,支持 12+语言互译。

免费翻译文档

深度研究

AI帮你快速写综述,25分钟生成高质量综述,智能提取关键信息,辅助科研写作。

立即免费体验

单细胞RNA测序鉴定出Il1rn/Trem1巨噬细胞亚群是减轻胸主动脉瘤和夹层进展的细胞靶点。

Single-cell RNA sequencing identifies an Il1rn/Trem1 macrophage subpopulation as a cellular target for mitigating the progression of thoracic aortic aneurysm and dissection.

作者信息

Liu Xuanyu, Chen Wen, Zhu Guoyan, Yang Hang, Li Wenke, Luo Mingyao, Shu Chang, Zhou Zhou

机构信息

State Key Laboratory of Cardiovascular Disease, Fuwai Hospital, National Center for Cardiovascular Diseases, Chinese Academy of Medical Sciences and Peking Union Medical College, Beijing, China.

Beijing Key Laboratory for Molecular Diagnostics of Cardiovascular Diseases, Center of Laboratory Medicine, Fuwai Hospital, Beijing, China.

出版信息

Cell Discov. 2022 Feb 8;8(1):11. doi: 10.1038/s41421-021-00362-2.

DOI:10.1038/s41421-021-00362-2
PMID:35132073
原文链接:https://pmc.ncbi.nlm.nih.gov/articles/PMC8821555/
Abstract

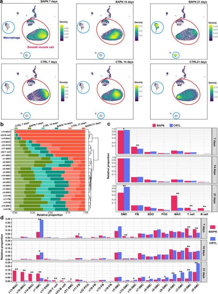
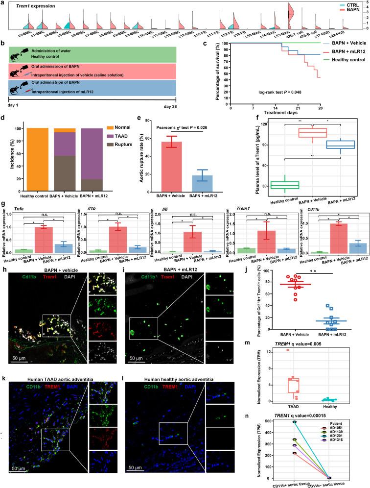
Thoracic aortic aneurysm and dissection (TAAD) is a life-threatening condition characterized by medial layer degeneration of the thoracic aorta. A thorough understanding of the regulator changes during pathogenesis is essential for medical therapy development. To delineate the cellular and molecular changes during the development of TAAD, we performed single-cell RNA sequencing of thoracic aortic cells from β-aminopropionitrile-induced TAAD mouse models at three time points that spanned from the early to the advanced stages of the disease. Comparative analyses were performed to delineate the temporal dynamics of changes in cellular composition, lineage-specific regulation, and cell-cell communications. Excessive activation of stress-responsive and Toll-like receptor signaling pathways contributed to the smooth muscle cell senescence at the early stage. Three subpopulations of aortic macrophages were identified, i.e., Lyve1 resident-like, Cd74 antigen-presenting, and Il1rn/Trem1 pro-inflammatory macrophages. In both mice and humans, the pro-inflammatory macrophage subpopulation was found to represent the predominant source of most detrimental molecules. Suppression of macrophage accumulation in the aorta with Ki20227 could significantly decrease the incidence of TAAD and aortic rupture in mice. Targeting the Il1rn/Trem1 macrophage subpopulation via blockade of Trem1 using mLR12 could significantly decrease the aortic rupture rate in mice. We present the first comprehensive analysis of the cellular and molecular changes during the development of TAAD at single-cell resolution. Our results highlight the importance of anti-inflammation therapy in TAAD, and pinpoint the macrophage subpopulation as the predominant source of detrimental molecules for TAAD. Targeting the IL1RN/TREM1 macrophage subpopulation via blockade of TREM1 may represent a promising medical treatment.

摘要

胸主动脉瘤和夹层(TAAD)是一种危及生命的疾病,其特征是胸主动脉中层退变。深入了解发病机制过程中的调节因子变化对于开发医学治疗方法至关重要。为了描绘TAAD发展过程中的细胞和分子变化,我们对β-氨基丙腈诱导的TAAD小鼠模型在疾病早期到晚期的三个时间点的胸主动脉细胞进行了单细胞RNA测序。进行了比较分析,以描绘细胞组成、谱系特异性调节和细胞间通讯变化的时间动态。应激反应和Toll样受体信号通路的过度激活在疾病早期导致平滑肌细胞衰老。鉴定出了主动脉巨噬细胞的三个亚群,即Lyve1驻留样巨噬细胞、Cd74抗原呈递巨噬细胞和Il1rn/Trem1促炎巨噬细胞。在小鼠和人类中,均发现促炎巨噬细胞亚群是大多数有害分子的主要来源。用Ki20227抑制主动脉中巨噬细胞的积聚可显著降低小鼠TAAD和主动脉破裂的发生率。使用mLR12通过阻断Trem1靶向Il1rn/Trem1巨噬细胞亚群可显著降低小鼠的主动脉破裂率。我们首次在单细胞分辨率下对TAAD发展过程中的细胞和分子变化进行了全面分析。我们的结果强调了抗炎治疗在TAAD中的重要性,并指出巨噬细胞亚群是TAAD有害分子的主要来源。通过阻断TREM1靶向IL1RN/TREM1巨噬细胞亚群可能是一种有前景的医学治疗方法。

https://cdn.ncbi.nlm.nih.gov/pmc/blobs/41dd/8821555/7bf7812e9b5d/41421_2021_362_Fig7_HTML.jpg
https://cdn.ncbi.nlm.nih.gov/pmc/blobs/41dd/8821555/554eac2c8bc6/41421_2021_362_Fig1_HTML.jpg
https://cdn.ncbi.nlm.nih.gov/pmc/blobs/41dd/8821555/aa69dcf4e184/41421_2021_362_Fig2_HTML.jpg
https://cdn.ncbi.nlm.nih.gov/pmc/blobs/41dd/8821555/7580098683f3/41421_2021_362_Fig3_HTML.jpg
https://cdn.ncbi.nlm.nih.gov/pmc/blobs/41dd/8821555/2dbe736020b5/41421_2021_362_Fig4_HTML.jpg
https://cdn.ncbi.nlm.nih.gov/pmc/blobs/41dd/8821555/fe90613e16ca/41421_2021_362_Fig5_HTML.jpg
https://cdn.ncbi.nlm.nih.gov/pmc/blobs/41dd/8821555/ef223da1204d/41421_2021_362_Fig6_HTML.jpg
https://cdn.ncbi.nlm.nih.gov/pmc/blobs/41dd/8821555/7bf7812e9b5d/41421_2021_362_Fig7_HTML.jpg
https://cdn.ncbi.nlm.nih.gov/pmc/blobs/41dd/8821555/554eac2c8bc6/41421_2021_362_Fig1_HTML.jpg
https://cdn.ncbi.nlm.nih.gov/pmc/blobs/41dd/8821555/aa69dcf4e184/41421_2021_362_Fig2_HTML.jpg
https://cdn.ncbi.nlm.nih.gov/pmc/blobs/41dd/8821555/7580098683f3/41421_2021_362_Fig3_HTML.jpg
https://cdn.ncbi.nlm.nih.gov/pmc/blobs/41dd/8821555/2dbe736020b5/41421_2021_362_Fig4_HTML.jpg
https://cdn.ncbi.nlm.nih.gov/pmc/blobs/41dd/8821555/fe90613e16ca/41421_2021_362_Fig5_HTML.jpg
https://cdn.ncbi.nlm.nih.gov/pmc/blobs/41dd/8821555/ef223da1204d/41421_2021_362_Fig6_HTML.jpg
https://cdn.ncbi.nlm.nih.gov/pmc/blobs/41dd/8821555/7bf7812e9b5d/41421_2021_362_Fig7_HTML.jpg

相似文献

1
Single-cell RNA sequencing identifies an Il1rn/Trem1 macrophage subpopulation as a cellular target for mitigating the progression of thoracic aortic aneurysm and dissection.单细胞RNA测序鉴定出Il1rn/Trem1巨噬细胞亚群是减轻胸主动脉瘤和夹层进展的细胞靶点。
Cell Discov. 2022 Feb 8;8(1):11. doi: 10.1038/s41421-021-00362-2.
2
Postnatal deficiency of ADAMTS1 ameliorates thoracic aortic aneurysm and dissection in mice.出生后ADAMTS1缺乏可改善小鼠胸主动脉瘤和主动脉夹层。
Exp Physiol. 2018 Dec;103(12):1717-1731. doi: 10.1113/EP087018. Epub 2018 Oct 17.
3
Angiopoietin-like protein 8 deficiency attenuates thoracic aortic aneurysm/dissection development in β-aminopropionitrile monofumarate-induced model mice.血管生成素样蛋白 8 缺乏可减轻β-氨基丙腈单富马酸盐诱导模型小鼠的胸主动脉瘤/夹层形成。
Biochim Biophys Acta Mol Basis Dis. 2023 Feb;1869(2):166619. doi: 10.1016/j.bbadis.2022.166619. Epub 2022 Dec 7.
4
Urate-Lowering Therapy Inhibits Thoracic Aortic Aneurysm and Dissection Formation in Mice.降尿酸治疗可抑制小鼠胸主动脉瘤和夹层的形成。
Arterioscler Thromb Vasc Biol. 2023 Jun;43(6):e172-e189. doi: 10.1161/ATVBAHA.122.318788. Epub 2023 Apr 27.
5
Methamphetamine induces thoracic aortic aneurysm/dissection through C/EBPβ.甲基苯丙胺通过 C/EBPβ 诱导胸主动脉瘤/夹层。
Biochim Biophys Acta Mol Basis Dis. 2022 Sep 1;1868(9):166447. doi: 10.1016/j.bbadis.2022.166447. Epub 2022 May 25.
6
Macrophage in Sporadic Thoracic Aortic Aneurysm and Dissection: Potential Therapeutic and Preventing Target.散发性胸主动脉瘤和夹层中的巨噬细胞:潜在的治疗和预防靶点。
Rev Cardiovasc Med. 2023 Nov 30;24(12):340. doi: 10.31083/j.rcm2412340. eCollection 2023 Dec.
7
ADAMTS-7 deficiency attenuates thoracic aortic aneurysm and dissection in mice.ADAMTS - 7缺乏可减轻小鼠胸主动脉瘤和主动脉夹层的发生。
J Mol Med (Berl). 2023 Mar;101(3):237-248. doi: 10.1007/s00109-023-02284-w. Epub 2023 Jan 20.
8
Mechanical stretch-induced endoplasmic reticulum stress, apoptosis and inflammation contribute to thoracic aortic aneurysm and dissection.机械牵张诱导的内质网应激、细胞凋亡和炎症促成胸主动脉瘤和主动脉夹层形成。
J Pathol. 2015 Jul;236(3):373-83. doi: 10.1002/path.4534. Epub 2015 Apr 27.
9
Targeting endothelial tight junctions to predict and protect thoracic aortic aneurysm and dissection.靶向内皮紧密连接以预测和保护胸主动脉瘤及夹层。
Eur Heart J. 2023 Apr 7;44(14):1248-1261. doi: 10.1093/eurheartj/ehac823.
10
Dexamethasone reduces the formation of thoracic aortic aneurysm and dissection in a murine model.地塞米松可减少小鼠胸主动脉瘤和夹层的形成。
Exp Cell Res. 2021 Aug 15;405(2):112703. doi: 10.1016/j.yexcr.2021.112703. Epub 2021 Jun 10.

引用本文的文献

1
Exogenous prostaglandin D as a modulator in bovine endometritis: implications for reducing antibiotic use in dairy cattle.外源性前列腺素D作为牛子宫内膜炎的调节剂:对减少奶牛抗生素使用的意义
Front Vet Sci. 2025 Aug 12;12:1618203. doi: 10.3389/fvets.2025.1618203. eCollection 2025.
2
ROS-activated CD147-type I interferon signaling axis drives vascular smooth muscle cell fate transition and abdominal aortic aneurysm progression.ROS激活的CD147-I型干扰素信号轴驱动血管平滑肌细胞命运转变和腹主动脉瘤进展。
Redox Biol. 2025 Jul 22;86:103780. doi: 10.1016/j.redox.2025.103780.
3
Lactylation of Mitochondrial Adenosine Triphosphate Synthase Subunit Alpha Regulates Vascular Remodeling and Progression of Aortic Dissection.

本文引用的文献

1
Potentiation of NETs release is novel characteristic of TREM-1 activation and the pharmacological inhibition of TREM-1 could prevent from the deleterious consequences of NETs release in sepsis.TREM-1 活化的一个新特征是增强 NETs 的释放,而 TREM-1 的药理学抑制作用可能防止脓毒症中 NETs 释放的有害后果。
Cell Mol Immunol. 2021 Feb;18(2):452-460. doi: 10.1038/s41423-020-00591-7. Epub 2021 Jan 8.
2
Single-Cell Transcriptome Analysis Reveals Dynamic Cell Populations and Differential Gene Expression Patterns in Control and Aneurysmal Human Aortic Tissue.单细胞转录组分析揭示了正常和动脉瘤人类主动脉组织中动态的细胞群体和差异基因表达模式。
Circulation. 2020 Oct 6;142(14):1374-1388. doi: 10.1161/CIRCULATIONAHA.120.046528. Epub 2020 Oct 5.
3
线粒体三磷酸腺苷合酶α亚基的乳酰化修饰调控血管重塑及主动脉夹层进展。
Research (Wash D C). 2025 Aug 12;8:0799. doi: 10.34133/research.0799. eCollection 2025.
4
Integrative Single-Cell and Spatial Transcriptomics Reveal Functional and Spatial Heterogeneity of Atrial and Ventricular Cardiomyocytes in the Heart.整合单细胞和空间转录组学揭示心脏中心房和心室心肌细胞的功能及空间异质性
Mol Biotechnol. 2025 Jun 9. doi: 10.1007/s12033-025-01443-3.
5
CD46 TREM1 regulates the autophagy marker LC3B ATG5 in oral squamous cell carcinoma.CD46 TREM1在口腔鳞状细胞癌中调节自噬标志物LC3B和自噬相关基因5(ATG5)
Front Oncol. 2025 May 22;15:1579282. doi: 10.3389/fonc.2025.1579282. eCollection 2025.
6
Single-cell RNA sequencing identifies two fibroblast subtypes and a Trem2 macrophage subtype as the possible specific cellular targets in abdominal aortic aneurysms.单细胞RNA测序确定了两种成纤维细胞亚型和一种Trem2巨噬细胞亚型,它们可能是腹主动脉瘤中特定的细胞靶点。
Front Immunol. 2025 May 20;16:1551308. doi: 10.3389/fimmu.2025.1551308. eCollection 2025.
7
A correlational study of plasma galectin-3 as a potential predictive marker of postoperative delirium in patients with acute aortic dissection.一项关于血浆半乳糖凝集素-3作为急性主动脉夹层患者术后谵妄潜在预测标志物的相关性研究。
Sci Rep. 2025 May 8;15(1):16022. doi: 10.1038/s41598-025-98858-4.
8
Calpain-2-Mediated Endothelial Focal Adhesion Disruption in Thoracic Aortic Dissection.钙蛋白酶-2介导的胸主动脉夹层中内皮细胞黏着斑破坏
Adv Sci (Weinh). 2025 Jul;12(25):e2501112. doi: 10.1002/advs.202501112. Epub 2025 Apr 2.
9
Role of triggering receptor expressed on myeloid cells 1/2 in secondary injury after cerebral hemorrhage.髓系细胞表达的触发受体1/2在脑出血后继发性损伤中的作用
World J Clin Cases. 2025 Mar 26;13(9):100312. doi: 10.12998/wjcc.v13.i9.100312.
10
Chemokine (C-C Motif) Ligand 2 Expressing Adventitial Fibroblast Expansion During Loeys-Dietz Syndrome Aortic Aneurysm Formation.趋化因子(C-C基序)配体2在洛伊迪茨综合征主动脉瘤形成过程中表达,促进外膜成纤维细胞增殖。
Arterioscler Thromb Vasc Biol. 2025 May;45(5):722-742. doi: 10.1161/ATVBAHA.124.322069. Epub 2025 Mar 20.
Single-Cell Genomics Reveals a Novel Cell State During Smooth Muscle Cell Phenotypic Switching and Potential Therapeutic Targets for Atherosclerosis in Mouse and Human.单细胞基因组学揭示了平滑肌细胞表型转换过程中的一种新型细胞状态,以及在小鼠和人类动脉粥样硬化中的潜在治疗靶点。
Circulation. 2020 Nov 24;142(21):2060-2075. doi: 10.1161/CIRCULATIONAHA.120.048378. Epub 2020 Sep 23.
4
Ontogeny of arterial macrophages defines their functions in homeostasis and inflammation.动脉巨噬细胞的个体发生决定了它们在稳态和炎症中的功能。
Nat Commun. 2020 Sep 11;11(1):4549. doi: 10.1038/s41467-020-18287-x.
5
Single-Cell Transcriptomic Profiling of Vascular Smooth Muscle Cell Phenotype Modulation in Marfan Syndrome Aortic Aneurysm.马凡综合征主动脉瘤中血管平滑肌细胞表型调控的单细胞转录组分析。
Arterioscler Thromb Vasc Biol. 2020 Sep;40(9):2195-2211. doi: 10.1161/ATVBAHA.120.314670. Epub 2020 Jul 23.
6
Role of PAR1-Egr1 in the Initiation of Thoracic Aortic Aneurysm in Fbln4-Deficient Mice.PAR1-Egr1 在 Fbln4 缺陷型小鼠胸主动脉瘤形成中的作用。
Arterioscler Thromb Vasc Biol. 2020 Aug;40(8):1905-1917. doi: 10.1161/ATVBAHA.120.314560. Epub 2020 Jun 25.
7
Transcriptome analysis and functional identification of adipose-derived mesenchymal stem cells in secondary lymphedema.继发性淋巴水肿中脂肪来源间充质干细胞的转录组分析及功能鉴定
Gland Surg. 2020 Apr;9(2):558-574. doi: 10.21037/gs.2020.02.09.
8
Genetic Deletion of Socs3 in Smooth Muscle Cells Ameliorates Aortic Dissection in Mice.平滑肌细胞中 Socs3 的基因缺失改善了小鼠的主动脉夹层。
JACC Basic Transl Sci. 2020 Jan 8;5(2):126-144. doi: 10.1016/j.jacbts.2019.10.010. eCollection 2020 Feb.
9
CellPhoneDB: inferring cell-cell communication from combined expression of multi-subunit ligand-receptor complexes.CellPhoneDB:从多亚基配体-受体复合物的综合表达推断细胞间通讯。
Nat Protoc. 2020 Apr;15(4):1484-1506. doi: 10.1038/s41596-020-0292-x. Epub 2020 Feb 26.
10
Single-Cell Sequencing of Mouse Heart Immune Infiltrate in Pressure Overload-Driven Heart Failure Reveals Extent of Immune Activation.单细胞测序分析压力超负荷诱导的心力衰竭小鼠心脏免疫浸润:揭示免疫激活程度
Circulation. 2019 Dec 17;140(25):2089-2107. doi: 10.1161/CIRCULATIONAHA.119.041694. Epub 2019 Oct 30.