Suppr超能文献

脑和肾内皮细胞在稳态中的转录组比较。

Transcriptome Comparison of Brain and Kidney Endothelial Cells in Homeostasis.

机构信息

Jinan University, Guangzhou, Guangdong Province, China.

Department of Neurology, The Affiliated Hospital of Youjiang Medical University for Nationalities, Baise, Guangxi Province, China.

出版信息

Biomed Res Int. 2022 Jan 28;2022:5239255. doi: 10.1155/2022/5239255. eCollection 2022.

Abstract

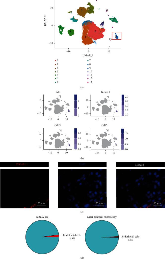
Endothelial cells are heterogeneous, stemming from multiple organs, but there is still little known about the connection between the brain and kidney endothelial cells, especially in homeostasis. In this study, scRNA-seq results were obtained to compare genetic profiles and biological features of tissue-specific endothelial cells. On this basis, seven endothelial cell subpopulations were identified, two of which were upregulated genes in pathways related to stroke and/or depression, as characterized by neuroinflammation. This study revealed the similarities and distinctions between brain and kidney endothelial cells, providing baseline information needed to fully understand the relationship between renal diseases and neuroinflammation, such as stroke and depression.

摘要

内皮细胞具有异质性,起源于多个器官,但人们对大脑和肾脏内皮细胞之间的联系,特别是在稳态下的联系仍然知之甚少。在这项研究中,通过 scRNA-seq 结果比较了组织特异性内皮细胞的遗传谱和生物学特征。在此基础上,鉴定出了 7 种内皮细胞亚群,其中 2 种与中风和/或抑郁相关的通路中上调基因有关,其特征为神经炎症。本研究揭示了大脑和肾脏内皮细胞之间的相似性和区别,为全面了解肾脏疾病与神经炎症(如中风和抑郁)之间的关系提供了必要的基线信息。

https://cdn.ncbi.nlm.nih.gov/pmc/blobs/2edd/8817106/52cf5ac8104a/BMRI2022-5239255.001.jpg

文献AI研究员

20分钟写一篇综述,助力文献阅读效率提升50倍。

立即体验

用中文搜PubMed

大模型驱动的PubMed中文搜索引擎

马上搜索

文档翻译

学术文献翻译模型,支持多种主流文档格式。

立即体验