Suppr超能文献

新型胱氨酸病大鼠模型中的多系统受累、溶酶体缺陷和自噬受损。

Multisystem involvement, defective lysosomes and impaired autophagy in a novel rat model of nephropathic cystinosis.

机构信息

Institute of Physiology, University of Zurich, Zurich 8057, Switzerland.

Renal Diseases Research Unit, Genetics and Rare Diseases Research Area, Bambino Gesù Children's Hospital, IRCCS, Rome 00165, Italy.

出版信息

Hum Mol Genet. 2022 Jul 7;31(13):2262-2278. doi: 10.1093/hmg/ddac033.

Abstract

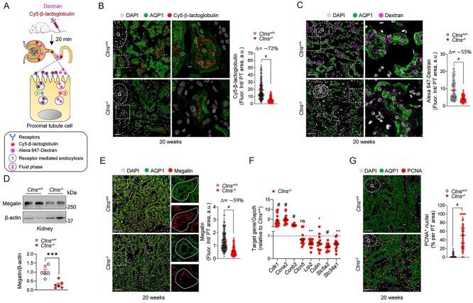
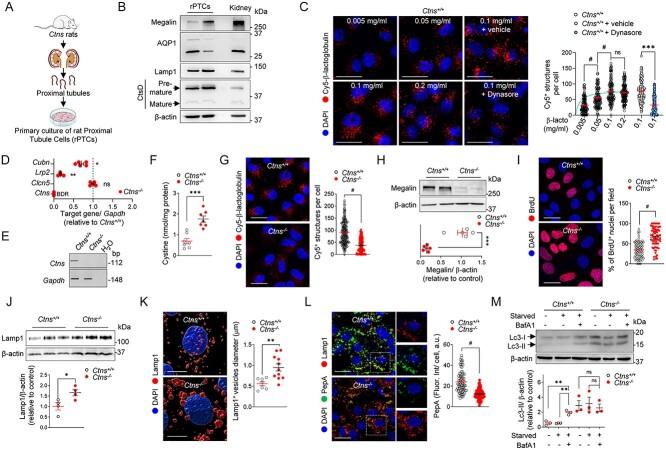
Recessive mutations in the CTNS gene encoding the lysosomal transporter cystinosin cause cystinosis, a lysosomal storage disease leading to kidney failure and multisystem manifestations. A Ctns knockout mouse model recapitulates features of cystinosis, but the delayed onset of kidney manifestations, phenotype variability and strain effects limit its use for mechanistic and drug development studies. To provide a better model for cystinosis, we generated a Ctns knockout rat model using CRISPR/Cas9 technology. The Ctns-/- rats display progressive cystine accumulation and crystal formation in multiple tissues including kidney, liver and thyroid. They show an early onset and progressive loss of urinary solutes, indicating generalized proximal tubule dysfunction, with development of typical swan-neck lesions, tubulointerstitial fibrosis and kidney failure, and decreased survival. The Ctns-/- rats also present crystals in the cornea, and bone and liver defects, as observed in patients. Mechanistically, the loss of cystinosin induces a phenotype switch associating abnormal proliferation and dedifferentiation, loss of apical receptors and transporters, and defective lysosomal activity and autophagy in the cells. Primary cultures of proximal tubule cells derived from the Ctns-/- rat kidneys confirmed the key changes caused by cystine overload, including reduced endocytic uptake, increased proliferation and defective lysosomal dynamics and autophagy. The novel Ctns-/- rat model and derived proximal tubule cell system provide invaluable tools to investigate the pathogenesis of cystinosis and to accelerate drug discovery.

摘要

CTNS 基因编码溶酶体转运蛋白胱氨酸,该基因的隐性突变会导致胱氨酸病,这是一种溶酶体贮积病,可导致肾衰竭和多系统表现。Ctns 基因敲除小鼠模型再现了胱氨酸病的特征,但肾脏表现的发病时间延迟、表型变异性和品系效应限制了其在发病机制和药物开发研究中的应用。为了提供更好的胱氨酸病模型,我们使用 CRISPR/Cas9 技术生成了 Ctns 基因敲除大鼠模型。Ctns-/-大鼠在包括肾脏、肝脏和甲状腺在内的多种组织中显示出胱氨酸的进行性积累和晶体形成。它们表现出早期和进行性的尿溶质丢失,表明普遍的近端肾小管功能障碍,发展为典型的天鹅颈病变、肾小管间质纤维化和肾衰竭,并降低了存活率。Ctns-/-大鼠的角膜、骨骼和肝脏也有晶体,这与患者的表现一致。从机制上讲,胱氨酸酶的缺失会诱导一种表型转换,与异常增殖和去分化、顶端受体和转运体丧失以及溶酶体活性和自噬缺陷有关。源自 Ctns-/-大鼠肾脏的近端肾小管细胞原代培养证实了胱氨酸过载引起的关键变化,包括内吞摄取减少、增殖增加以及溶酶体动力学和自噬缺陷。新型 Ctns-/-大鼠模型和衍生的近端肾小管细胞系统为研究胱氨酸病的发病机制和加速药物发现提供了宝贵的工具。

https://cdn.ncbi.nlm.nih.gov/pmc/blobs/ab47/9262394/929c265112b3/ddac033f1.jpg

文献AI研究员

20分钟写一篇综述,助力文献阅读效率提升50倍。

立即体验

用中文搜PubMed

大模型驱动的PubMed中文搜索引擎

马上搜索

文档翻译

学术文献翻译模型,支持多种主流文档格式。

立即体验