Suppr超能文献

DExD/H 盒解旋酶 9 通过非典型机制内在控制 CD8+T 细胞介导的抗病毒反应。

DExD/H-box helicase 9 intrinsically controls CD8 T cell-mediated antiviral response through noncanonical mechanisms.

机构信息

Department of Pathogenic Microbiology and Immunology, School of Basic Medical Sciences, Xi'an Jiaotong University, Xi'an, Shaanxi, China.

Institute of Infection and Immunity, Translational Medicine Institute, Xi'an Jiaotong University Health Science Center, Xi'an, Shaanxi, China.

出版信息

Sci Adv. 2022 Feb 11;8(6):eabk2691. doi: 10.1126/sciadv.abk2691. Epub 2022 Feb 9.

Abstract

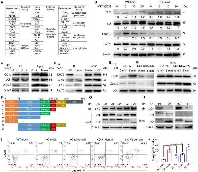
Upon virus infection, CD8 T cell accumulation is tightly controlled by simultaneous proliferation and apoptosis. However, it remains unclear how TCR signal coordinates these events to achieve expansion and effector cell differentiation. We found that T cell-specific deletion of nuclear helicase Dhx9 led to impaired CD8 T cell survival, effector differentiation, and viral clearance. Mechanistically, Dhx9 acts as the key regulator to ensure LCK- and CD3ε-mediated ZAP70 phosphorylation and ERK activation to protect CD8 T cells from apoptosis before proliferative burst. Dhx9 directly regulates transcription to control effector CD8 T cell differentiation. The DSRM and OB_Fold domains are required for LCK binding and transcription, respectively. Dhx9 expression is predominantly increased in effector CD8 T cells of COVID-19 patients. Therefore, we revealed a previously unknown regulatory mechanism that Dhx9 protects activated CD8 T cells from apoptosis and ensures effector differentiation to promote antiviral immunity independent of nuclear sensor function.

摘要

病毒感染后,CD8 T 细胞的积累受到同时增殖和凋亡的严格控制。然而,目前尚不清楚 TCR 信号如何协调这些事件以实现扩增和效应细胞分化。我们发现,Dhx9 在 T 细胞中的特异性缺失导致 CD8 T 细胞存活、效应分化和病毒清除受损。在机制上,Dhx9 作为关键调节剂,确保 LCK 和 CD3ε 介导的 ZAP70 磷酸化和 ERK 激活,以在增殖爆发前保护 CD8 T 细胞免于凋亡。Dhx9 直接调节 转录以控制效应 CD8 T 细胞分化。DSRM 和 OB_Fold 结构域分别负责 LCK 结合和 转录。Dhx9 的表达在 COVID-19 患者的效应 CD8 T 细胞中显著增加。因此,我们揭示了一个以前未知的调节机制,即 Dhx9 保护激活的 CD8 T 细胞免于凋亡,并确保效应分化,以促进抗病毒免疫,而不依赖于核传感器功能。

https://cdn.ncbi.nlm.nih.gov/pmc/blobs/247b/8827654/31752e7be2d1/sciadv.abk2691-f1.jpg

文献检索

告别复杂PubMed语法,用中文像聊天一样搜索,搜遍4000万医学文献。AI智能推荐,让科研检索更轻松。

立即免费搜索

文件翻译

保留排版,准确专业,支持PDF/Word/PPT等文件格式,支持 12+语言互译。

免费翻译文档

深度研究

AI帮你快速写综述,25分钟生成高质量综述,智能提取关键信息,辅助科研写作。

立即免费体验