Suppr超能文献

阿尔茨海默病3xTg-AD小鼠模型的系统表型分析与特征描述

Systematic Phenotyping and Characterization of the 3xTg-AD Mouse Model of Alzheimer's Disease.

作者信息

Javonillo Dominic I, Tran Kristine M, Phan Jimmy, Hingco Edna, Kramár Enikö A, da Cunha Celia, Forner Stefania, Kawauchi Shimako, Milinkeviciute Giedre, Gomez-Arboledas Angela, Neumann Jonathan, Banh Crystal E, Huynh Michelle, Matheos Dina P, Rezaie Narges, Alcantara Joshua A, Mortazavi Ali, Wood Marcelo A, Tenner Andrea J, MacGregor Grant R, Green Kim N, LaFerla Frank M

机构信息

Institute for Memory Impairments and Neurological Disorders, University of California, Irvine, Irvine, CA, United States.

Department of Neurobiology and Behavior, University of California, Irvine, Irvine, CA, United States.

出版信息

Front Neurosci. 2022 Jan 24;15:785276. doi: 10.3389/fnins.2021.785276. eCollection 2021.

Abstract

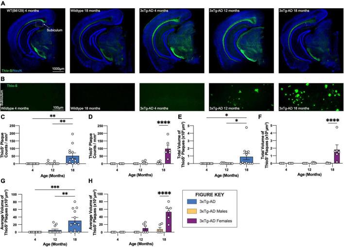
Animal models of disease are valuable resources for investigating pathogenic mechanisms and potential therapeutic interventions. However, for complex disorders such as Alzheimer's disease (AD), the generation and availability of innumerous distinct animal models present unique challenges to AD researchers and hinder the success of useful therapies. Here, we conducted an in-depth analysis of the 3xTg-AD mouse model of AD across its lifespan to better inform the field of the various pathologies that appear at specific ages, and comment on drift that has occurred in the development of pathology in this line since its development 20 years ago. This modern characterization of the 3xTg-AD model includes an assessment of impairments in long-term potentiation followed by quantification of amyloid beta (Aβ) plaque burden and neurofibrillary tau tangles, biochemical levels of Aβ and tau protein, and neuropathological markers such as gliosis and accumulation of dystrophic neurites. We also present a novel comparison of the 3xTg-AD model with the 5xFAD model using the same deep-phenotyping characterization pipeline and show plasma NfL is strongly driven by plaque burden. The results from these analyses are freely available via the AD Knowledge Portal (https://modeladexplorer.org/). Our work demonstrates the utility of a characterization pipeline that generates robust and standardized information relevant to investigating and comparing disease etiologies of current and future models of AD.

摘要

疾病动物模型是研究致病机制和潜在治疗干预措施的宝贵资源。然而,对于像阿尔茨海默病(AD)这样的复杂疾病,大量不同动物模型的产生和可得性给AD研究人员带来了独特的挑战,并阻碍了有效疗法的成功研发。在此,我们对AD的3xTg-AD小鼠模型在其整个生命周期进行了深入分析,以便更好地让该领域了解在特定年龄出现的各种病理情况,并对自20年前该品系开发以来其病理发展过程中发生的变化进行评论。对3xTg-AD模型的这种现代特征描述包括评估长时程增强的损伤,随后对淀粉样β(Aβ)斑块负荷和神经原纤维缠结进行量化,检测Aβ和tau蛋白的生化水平,以及检测诸如胶质细胞增生和营养不良性神经突起积累等神经病理标记物。我们还使用相同的深度表型特征描述流程,将3xTg-AD模型与5xFAD模型进行了新颖的比较,并表明血浆神经丝轻链(NfL)受斑块负荷的强烈驱动。这些分析结果可通过AD知识门户(https://modeladexplorer.org/)免费获取。我们的工作证明了一种特征描述流程的实用性,该流程能生成与研究和比较当前及未来AD模型的疾病病因相关的可靠且标准化的信息。

https://cdn.ncbi.nlm.nih.gov/pmc/blobs/fb0b/8818877/48056c69e13b/fnins-15-785276-g001.jpg

文献AI研究员

20分钟写一篇综述,助力文献阅读效率提升50倍。

立即体验

用中文搜PubMed

大模型驱动的PubMed中文搜索引擎

马上搜索

文档翻译

学术文献翻译模型,支持多种主流文档格式。

立即体验