Suppr超能文献

平滑肌致死性巨幼虫1缺失促进小鼠内膜增生。

Deletion of Smooth Muscle Lethal Giant Larvae 1 Promotes Neointimal Hyperplasia in Mice.

作者信息

Zhang Ya, Yuan Peidong, Ma Xiaoping, Deng Qiming, Gao Jiangang, Yang Jianmin, Zhang Tianran, Zhang Cheng, Zhang Wencheng

机构信息

The Key Laboratory of Cardiovascular Remodeling and Function Research, The State and Shandong Province Joint Key Laboratory of Translational Cardiovascular Medicine, Department of Cardiology, Chinese Ministry of Education, Chinese National Health Commission and Chinese Academy of Medical Sciences, Qilu Hospital, Cheeloo College of Medicine, Shandong University, Jinan, China.

Cardiovascular Disease Research Center of Shandong First Medical University, Central Hospital Affiliated to Shandong First Medical University, Jinan, China.

出版信息

Front Pharmacol. 2022 Jan 24;13:834296. doi: 10.3389/fphar.2022.834296. eCollection 2022.

Abstract

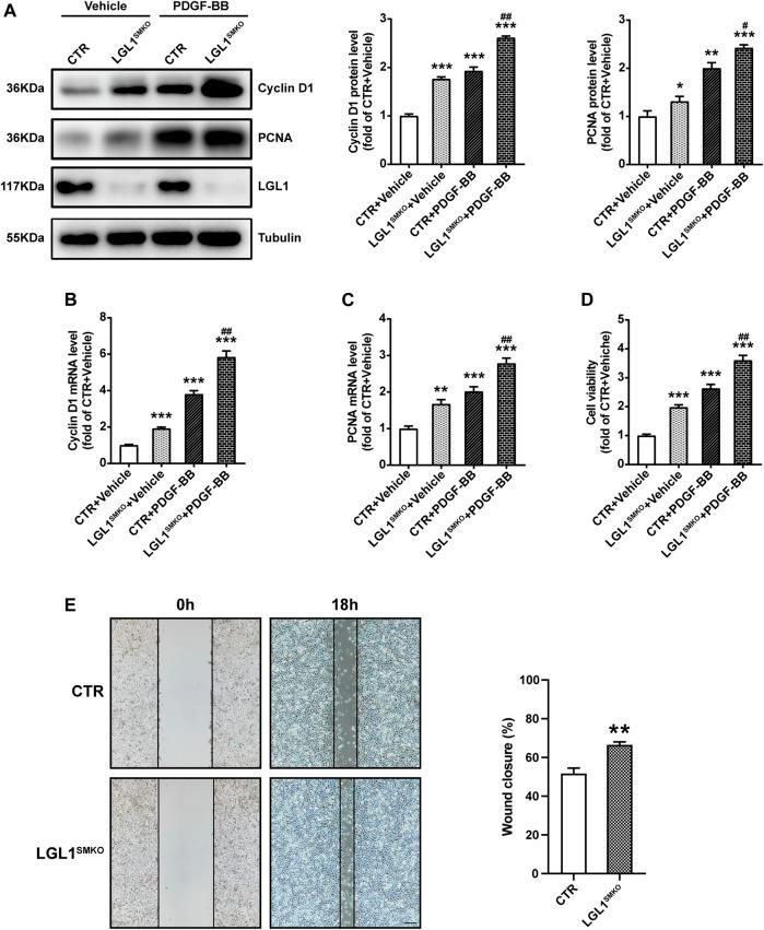
Vascular smooth muscle cell (VSMC) proliferation and migration contribute to neointimal hyperplasia after injury, which causes vascular remodeling related to arteriosclerosis, hypertension, and restenosis. Lethal giant larvae 1 (LGL1) is a highly conserved protein and plays an important role in cell polarity and tumor suppression. However, whether LGL1 affects neointimal hyperplasia is still unknown. In this study, we used smooth muscle-specific LGL1 knockout (LGL1) mice generated by cross-breeding LGL1 mice with α-SMA-Cre mice. LGL1 expression was significantly decreased during both carotid artery ligation and PDGF-BB stimulation . LGL1 overexpression inhibited the proliferation and migration of VSMCs. Mechanistically, LGL1 could bind with signal transducer and activator of transcription 3 (STAT3) and promote its degradation the proteasomal pathway. In the carotid artery ligation animal model, smooth muscle-specific deletion of LGL1 accelerated neointimal hyperplasia, which was attenuated by the STAT3 inhibitor SH-4-54. In conclusion, LGL1 may inhibit neointimal hyperplasia by repressing VSMC proliferation and migration promoting STAT3 proteasomal degradation.

摘要

血管平滑肌细胞(VSMC)的增殖和迁移会导致损伤后内膜增生,进而引发与动脉硬化、高血压和再狭窄相关的血管重塑。致死性巨幼虫1(LGL1)是一种高度保守的蛋白质,在细胞极性和肿瘤抑制中发挥重要作用。然而,LGL1是否影响内膜增生仍不清楚。在本研究中,我们使用通过将LGL1小鼠与α-SMA-Cre小鼠杂交产生的平滑肌特异性LGL1基因敲除(LGL1)小鼠。在颈动脉结扎和血小板衍生生长因子-BB(PDGF-BB)刺激过程中,LGL1表达均显著降低。LGL1过表达抑制了VSMC的增殖和迁移。机制上,LGL1可与信号转导和转录激活因子3(STAT3)结合,并通过蛋白酶体途径促进其降解。在颈动脉结扎动物模型中,平滑肌特异性缺失LGL1加速了内膜增生,而STAT3抑制剂SH-4-54可减轻这种增生。总之,LGL1可能通过抑制VSMC增殖和迁移以及促进STAT3蛋白酶体降解来抑制内膜增生。

https://cdn.ncbi.nlm.nih.gov/pmc/blobs/1a51/8819082/ec9b320299a1/fphar-13-834296-g001.jpg

文献AI研究员

20分钟写一篇综述,助力文献阅读效率提升50倍。

立即体验

用中文搜PubMed

大模型驱动的PubMed中文搜索引擎

马上搜索

文档翻译

学术文献翻译模型,支持多种主流文档格式。

立即体验