Synthetic Biology and Biotechnology Unit, Department of Biology, University of Padua, 35131 Padua, Italy.
Garuda Therapeutics, Cambridge, MA 02142, USA.
Int J Mol Sci. 2022 Feb 3;23(3):1736. doi: 10.3390/ijms23031736.
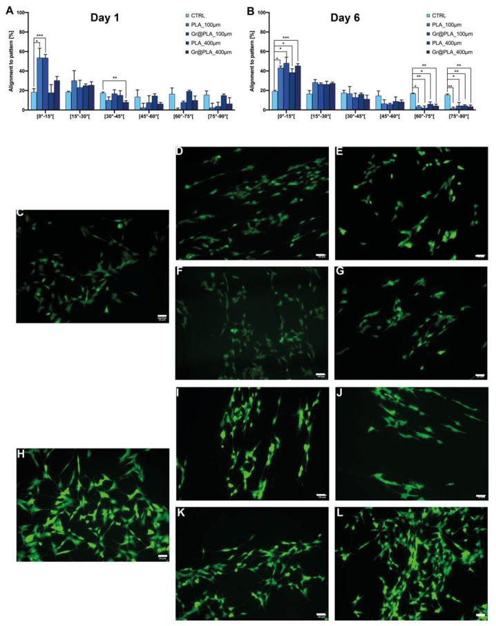
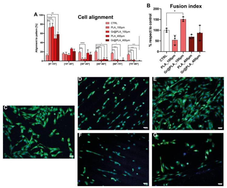
Traumas and chronic damages can hamper the regenerative power of nervous, muscle, and connective tissues. Tissue engineering approaches are promising therapeutic tools, aiming to develop reliable, reproducible, and economically affordable synthetic scaffolds which could provide sufficient biomimetic cues to promote the desired cell behaviour without triggering graft rejection and transplant failure. Here, we used 3D-printing to develop 3D-printed scaffolds based on either PLA or graphene@PLA with a defined pattern. Multiple regeneration strategies require a specific orientation of implanted and recruited cells to perform their function correctly. We tested our scaffolds with induced pluripotent stem cells (iPSC), neuronal-like cells, immortalised fibroblasts and myoblasts. Our results demonstrated that the specific "lines and ridges" 100 µm-scaffold topography is sufficient to promote myoblast and fibroblast cell alignment and orient neurites along with the scaffolds line pattern. Conversely, graphene is critical to promote cells differentiation, as seen by the iPSC commitment to neuroectoderm, and myoblast fusions into multinuclear myotubes achieved by the 100 µm scaffolds containing graphene. This work shows the development of a reliable and economical 3D-printed scaffold with the potential of being used in multiple tissue engineering applications and elucidates how scaffold micro-topography and graphene properties synergistically control cell differentiation.
创伤和慢性损伤会阻碍神经、肌肉和结缔组织的再生能力。组织工程方法是很有前途的治疗工具,旨在开发可靠、可重复和经济实惠的合成支架,这些支架可以提供足够的仿生线索,以促进所需的细胞行为,而不会引发移植物排斥和移植失败。在这里,我们使用 3D 打印技术开发了基于 PLA 或石墨烯@PLA 的具有特定图案的 3D 打印支架。多种再生策略需要将植入和募集的细胞以特定的方向排列,以正确发挥其功能。我们使用诱导多能干细胞(iPSC)、类神经元细胞、永生化成纤维细胞和肌母细胞对我们的支架进行了测试。结果表明,特定的“线和脊”100 µm 支架形貌足以促进成肌细胞和成纤维细胞的排列,并使神经突沿着支架的线图案排列。相反,石墨烯对于促进细胞分化至关重要,如 iPSC 向神经外胚层的分化以及含有石墨烯的 100 µm 支架诱导肌母细胞融合成多核肌管所证实的那样。这项工作展示了一种可靠且经济的 3D 打印支架的开发,该支架具有在多种组织工程应用中的应用潜力,并阐明了支架微观形貌和石墨烯特性如何协同控制细胞分化。