Suppr超能文献

曲那罗肽治疗可降低子宫内膜间质基质细胞的侵袭和血管生成特性。

Quinagolide Treatment Reduces Invasive and Angiogenic Properties of Endometrial Mesenchymal Stromal Cells.

机构信息

Department of Molecular Biotechnology and Health Sciences, Università degli Studi di Torino, 10126 Torino, Italy.

Obstetrics and Gynecology 1U, Physiopathology of Reproduction and IVF Unit, S. Anna Hospital, Department of Surgical Sciences, Università degli Studi di Torino, 10126 Torino, Italy.

出版信息

Int J Mol Sci. 2022 Feb 4;23(3):1775. doi: 10.3390/ijms23031775.

Abstract

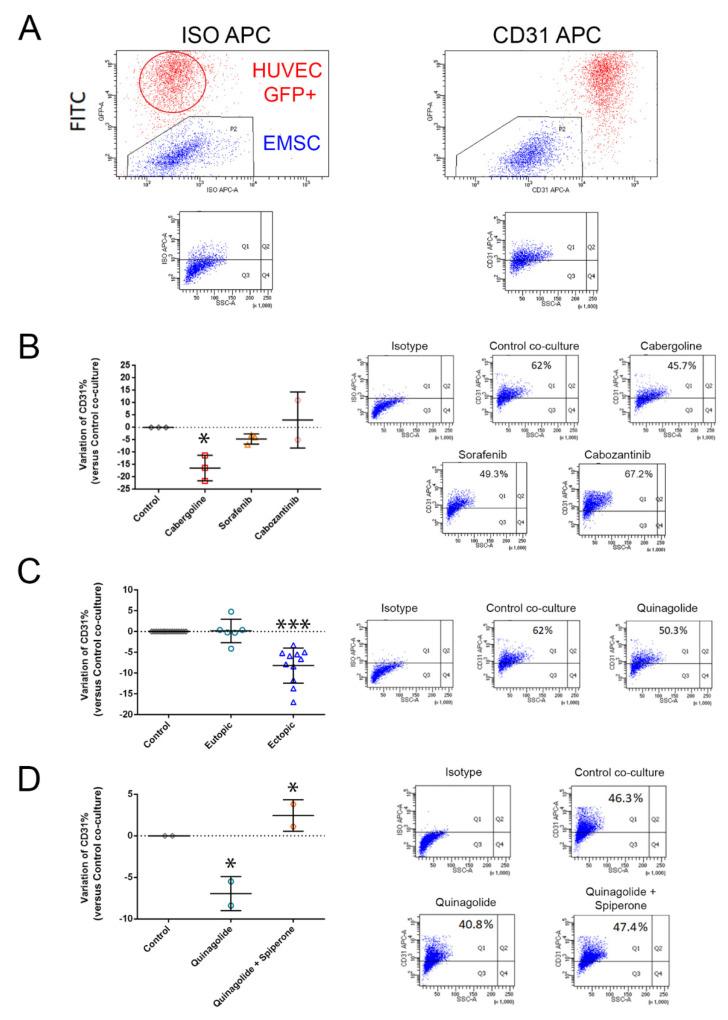
Endometrial mesenchymal stromal cells (E-MSCs) extensively contribute to the establishment and progression of endometrial ectopic lesions through formation of the stromal vascular tissue, and support to its growth and vascularization. As E-MSCs lack oestrogen receptors, endometriosis eradication cannot be achieved by hormone-based pharmacological approaches. Quinagolide is a non-ergot-derived dopamine receptor 2 agonist reported to display therapeutic effects in in vivo models of endometriosis. In the present study, we isolated E-MSCs from eutopic endometrial tissue and from ovarian and peritoneal endometriotic lesions, and we tested the effect of quinagolide on their proliferation and matrix invasion ability. Moreover, the effect of quinagolide on E-MSC endothelial differentiation was assessed in an endothelial co-culture model of angiogenesis. E-MSC lines expressed dopamine receptor 2, with higher expression in ectopic than eutopic ones. Quinagolide inhibited the invasive properties of E-MSCs, but not their proliferation, and limited their endothelial differentiation. The abrogation of the observed effects by spiperone, a dopamine receptor antagonist, confirmed specific dopamine receptor activation. At variance, no involvement of VEGFR2 inhibition was observed. Moreover, dopamine receptor 2 activation led to downregulation of AKT and its phosphorylation. Of interest, several effects were more prominent on ectopic E-MSCs with respect to eutopic lines. Together with the reported effects on endometrial and endothelial cells, the observed inhibition of E-MSCs may increase the rationale for quinagolide in endometriosis treatment.

摘要

子宫内膜间质干细胞 (E-MSCs) 通过形成基质血管组织广泛参与子宫内膜异位病变的建立和进展,并支持其生长和血管生成。由于 E-MSCs 缺乏雌激素受体,因此基于激素的药物治疗方法无法根除子宫内膜异位症。喹那高利是一种非麦角衍生的多巴胺受体 2 激动剂,据报道在子宫内膜异位症的体内模型中具有治疗作用。在本研究中,我们从正常子宫内膜组织以及卵巢和腹膜子宫内膜异位病灶中分离出 E-MSCs,并测试了喹那高利对其增殖和基质侵袭能力的影响。此外,我们还在血管生成的内皮细胞共培养模型中评估了喹那高利对 E-MSC 内皮分化的影响。E-MSC 系表达多巴胺受体 2,在异位组织中的表达高于正常组织。喹那高利抑制 E-MSCs 的侵袭特性,但不抑制其增殖,并限制其内皮分化。多巴胺受体拮抗剂 spiperone 阻断了观察到的作用,证实了多巴胺受体的特异性激活。与之相反,未观察到 VEGFR2 抑制的参与。此外,多巴胺受体 2 的激活导致 AKT 及其磷酸化的下调。有趣的是,与正常组织相比,在异位 E-MSCs 中观察到的几种作用更为明显。结合对子宫内膜和内皮细胞的报道作用,观察到的对 E-MSCs 的抑制可能增加了喹那高利在子宫内膜异位症治疗中的合理性。

https://cdn.ncbi.nlm.nih.gov/pmc/blobs/ee8c/8836593/6b6f4c7ade71/ijms-23-01775-g001.jpg

文献检索

告别复杂PubMed语法,用中文像聊天一样搜索,搜遍4000万医学文献。AI智能推荐,让科研检索更轻松。

立即免费搜索

文件翻译

保留排版,准确专业,支持PDF/Word/PPT等文件格式,支持 12+语言互译。

免费翻译文档

深度研究

AI帮你快速写综述,25分钟生成高质量综述,智能提取关键信息,辅助科研写作。

立即免费体验