Liu Yanli, Liang Shengying, Yang Fen, Sun Yuliang, Niu Lidan, Ren Yakun, Wang Hongmei, He Yanan, Du Jiang, Yang Jun, Lin Juntang
Stem Cell and Biotherapy Technology Research Center, College of Life Science and Technology, Xinxiang Medical University, Xinxiang, 453003, China.
Henan Key Laboratory of Medical Tissue Regeneration, NO 601, East of JinSui Road, Xinxiang City, 453003, Henan Province, China.
Stem Cell Res Ther. 2020 Aug 8;11(1):346. doi: 10.1186/s13287-020-01856-8.
Research into the pathogenesis of endometriosis (EMs) would substantially promote its effective treatment and early diagnosis. However, the aetiology of EMs is poorly understood and controversial despite the progress in EMs research in the last several decades. Currently, accumulating evidence has shed light on the importance of endometrial stem cells (EnSCs) residing in the basal layer of endometrium in the establishment and progression of endometriotic lesions. Therefore, we aimed to identify the differences between EnSCs isolated from the ectopic lesions of EMs patients (EnSC-EM-EC) and EnSCs isolated from eutopic endometrium of control group (EnSC-Control). We further performed preliminary exploration of the potential signalling pathways involved in the above abnormalities.
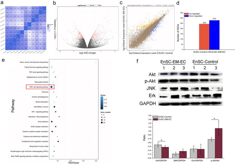
EnSC-EM-EC (n = 12) and EnSC-Control (n = 13) were successfully isolated. Then, the proliferative capacity, migratory capacity and angiogenic potential of EnSCs were evaluated by conventional MTT assay, flow cytometry, wound healing assay, transwell assay, tube formation assay and chick embryo chorioallantoic membrane assay respectively. The expression of 11 angiogenesis-associated biological factors and 11 cytokines secreted by EnSCs and 17 adhesion molecules expressed on EnSCs were determined by protein array assays respectively. Differentially expressed genes (DEGs) between EnSC-EM-EC and EnSC-Control were analysed by RNA-sequence.
EnSC-EM-EC exhibited unique biological characteristics, including prolonged mitosis, enhanced migratory capacity and enhanced angiogenic potential. Greater amounts of angiogenic factors (especially VEGF and PDGF) were secreted by EnSC-EM-EC than by EnSC-Control; however, the distinct profiles of cytokines secreted by EnSC-EM-EC and adhesion molecules expressed by EnSC-EM-EC require further investigation. A total of 523 DEGs between EnSC-EM-EC and EnSC-Control were identified and analysed using the KEGG and Gene Ontology databases.
Our results not only improve the understanding of EMs but also contribute to the development of EnSC-EM-EC as a tool for EMs drug discovery. These cells could be of great help in exploiting promising therapeutic targets and new biomarkers for EMs treatment and prognosis.
子宫内膜异位症(EMs)发病机制的研究将极大地促进其有效治疗和早期诊断。然而,尽管在过去几十年里EMs研究取得了进展,但其病因仍知之甚少且存在争议。目前,越来越多的证据揭示了位于子宫内膜基底层的子宫内膜干细胞(EnSCs)在子宫内膜异位症病变的发生和发展中的重要性。因此,我们旨在确定从EMs患者异位病变中分离的EnSCs(EnSC-EM-EC)与从对照组在位子宫内膜中分离的EnSCs(EnSC-Control)之间的差异。我们进一步对上述异常所涉及的潜在信号通路进行了初步探索。
成功分离出EnSC-EM-EC(n = 12)和EnSC-Control(n = 13)。然后,分别通过传统的MTT法、流式细胞术、伤口愈合试验、Transwell试验、管腔形成试验和鸡胚绒毛尿囊膜试验评估EnSCs的增殖能力、迁移能力和血管生成潜力。分别通过蛋白质阵列分析确定EnSCs分泌的11种血管生成相关生物因子、11种细胞因子的表达以及EnSCs上表达的17种黏附分子。通过RNA测序分析EnSC-EM-EC和EnSC-Control之间的差异表达基因(DEGs)。
EnSC-EM-EC表现出独特的生物学特性,包括有丝分裂延长、迁移能力增强和血管生成潜力增强。EnSC-EM-EC分泌的血管生成因子(尤其是VEGF和PDGF)比EnSC-Control多;然而,EnSC-EM-EC分泌的细胞因子和EnSC-EM-EC表达的黏附分子的独特谱型需要进一步研究。使用KEGG和基因本体数据库鉴定并分析了EnSC-EM-EC和EnSC-Control之间总共523个DEGs。
我们的结果不仅增进了对EMs的理解,也有助于将EnSC-EM-EC开发为EMs药物发现的工具。这些细胞对于开发有前景的治疗靶点以及用于EMs治疗和预后的新生物标志物可能有很大帮助。