Suppr超能文献

长期储存不影响玻璃化冷冻-复温后的人类胚胎中mRNA和长链非编码RNA的表达谱。

Long-Term Storage Does Not Affect the Expression Profiles of mRNA and Long Non-Coding RNA in Vitrified-Warmed Human Embryos.

作者信息

Li Jingyu, Zhu Ling, Huang Jin, Liu Weiwei, Han Wei, Huang Guoning

机构信息

Chongqing Key Laboratory of Human Embryo Engineering, Chongqing Reproductive and Genetics Institute, Chongqing Health Center for Women and Children, Chongqing, China.

Information Department, Chongqing Health Center for Women and Children, Chongqing, China.

出版信息

Front Genet. 2022 Feb 1;12:751467. doi: 10.3389/fgene.2021.751467. eCollection 2021.

Abstract

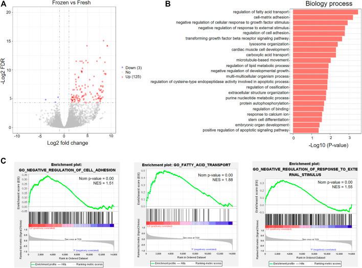
Although vitrification has been widely applied in assisted reproductive technology, it is unknown whether storage time has any impact on the mRNA and lncRNA expression profiles in human embryos. Eleven women (aged 23-35 years) who had undergone fertilization treatment were recruited for this study. The transcriptomes of 3 fresh eight-cell embryos and 8 surviving vitrified-warmed eight-cell embryos (4 embryos were cryostored for 3 years, and the others were cryostored for 8 years) were analyzed through single-cell RNA-Seq. No differentially expressed mRNAs or lncRNAs were identified between the 3-years group and 8-years group. A total of 128 mRNAs and 365 lncRNAs were differentially expressed in the 8 vitrified-warmed embryos compared with the fresh embryos. The vitrification-warming impact was moderate, and it was mainly related to the pathways of metabolism, stress response, apoptosis, cell cycle, cell adhesion, and signaling for TFG-β and Hippo. The analysis of target mRNAs suggested that lncRNAs might contribute to the regulation of mRNAs after vitrification-warming. Our findings indicated that long-term storage after vitrification does not affect the mRNA and lncRNA expression profiles in human embryos, however, the procedure of vitrification-warming would lead to minor alteration of transcriptome.

摘要

尽管玻璃化冷冻已在辅助生殖技术中广泛应用,但尚不清楚储存时间是否会对人类胚胎中的mRNA和lncRNA表达谱产生影响。本研究招募了11名接受过受精治疗的女性(年龄23 - 35岁)。通过单细胞RNA测序分析了3个新鲜八细胞胚胎和8个存活的玻璃化冷冻复苏八细胞胚胎(4个胚胎冷冻保存3年,其余冷冻保存8年)的转录组。在3年组和8年组之间未发现差异表达的mRNA或lncRNA。与新鲜胚胎相比,在8个玻璃化冷冻复苏胚胎中共有128个mRNA和365个lncRNA差异表达。玻璃化冷冻复苏的影响较为温和,主要与代谢、应激反应、细胞凋亡、细胞周期、细胞黏附以及转化生长因子-β(TGF-β)和Hippo信号通路有关。对靶mRNA的分析表明,lncRNA可能在玻璃化冷冻复苏后参与mRNA的调控。我们的研究结果表明,玻璃化冷冻后的长期储存不会影响人类胚胎中的mRNA和lncRNA表达谱,然而,玻璃化冷冻复苏过程会导致转录组发生轻微改变。

https://cdn.ncbi.nlm.nih.gov/pmc/blobs/bf86/8844023/a6eecec7e4e8/fgene-12-751467-g001.jpg

文献AI研究员

20分钟写一篇综述,助力文献阅读效率提升50倍。

立即体验

用中文搜PubMed

大模型驱动的PubMed中文搜索引擎

马上搜索

文档翻译

学术文献翻译模型,支持多种主流文档格式。

立即体验