Suppr超能文献

ADAMDEC1 的上调与非小细胞肺癌(NSCLC)的肿瘤进展相关,并通过 PI3K/AKT 通路预测不良预后。

Upregulation of ADAMDEC1 correlates with tumor progression and predicts poor prognosis in non-small cell lung cancer (NSCLC) via the PI3K/AKT pathway.

机构信息

Department of Cancer Center, Zhujiang Hospital of Southern Medical University, Guangzhou, Guangdong, China.

Department of Traditional Chinese Medicine, Zhujiang Hospital of Southern Medical University, Guangzhou, Guangdong, China.

出版信息

Thorac Cancer. 2022 Apr;13(7):1027-1039. doi: 10.1111/1759-7714.14354. Epub 2022 Feb 17.

Abstract

BACKGROUND

ADAM-like decysin-1 (ADAMDEC1) has been reported to play an important role in the pathogenesis of multiple diseases, including cancers. However, its biological role in non-small cell lung cancer (NSCLC) remains largely unknown. Here, we aimed to investigate the biological functions and potential mechanism of ADAMDEC1 in NSCLC.

METHODS

We verified ADAMDEC1 as a DEG by a comprehensive strategy of TCGA and GEO datasets miming and computational biology. Relative levels of ADAMDEC1 in NSCLC tissues and the adjacent peritumoral tissues were identified by qRT-PCR, WB and IHC staining. The biological function of ADAMDEC1 was determined by CCK8, EdU, colony formation assay, apoptosis, wound healing migration and transwell invasion assays. Then, an in vivo tumor formation assay was conducted to explore the effects of ADAMDEC1 on tumor growth.

RESULTS

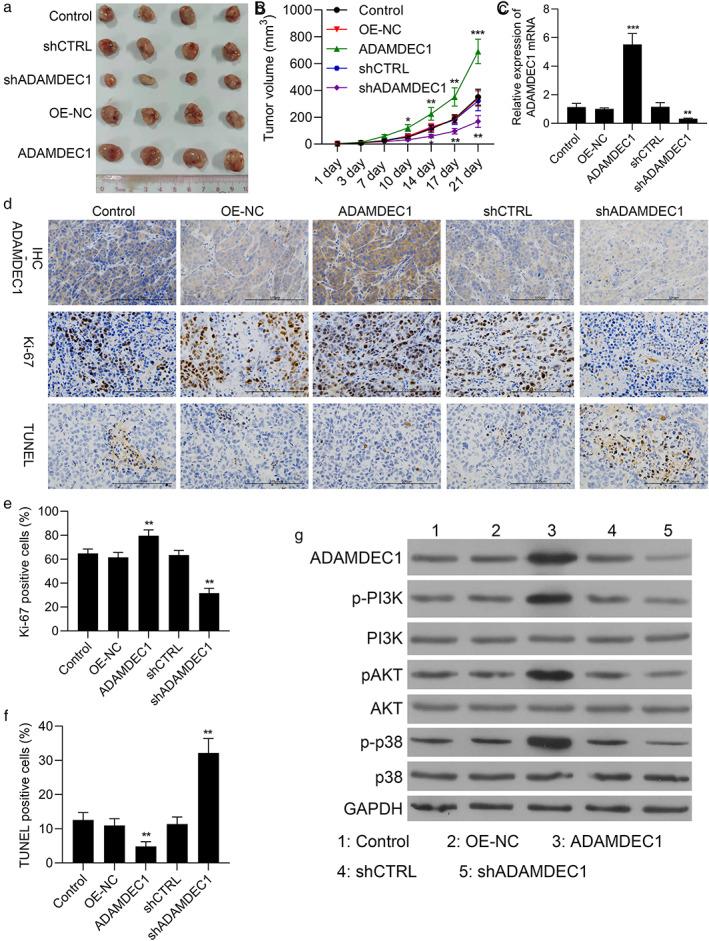
The mRNA and protein expression levels of ADAMDEC1 were upregulated in NSCLC tissues and cell lines. ADAMDEC1 expression was associated with clinicopathological characteristics and overall survival of patients with NSCLC. Knockdown of ADAMDEC1 could decrease proliferation and colony forming ability of NSCLC cells, and promoted cell apoptosis, whereas ADAMDEC11 overexpression has opposite effects in NSCLC cells both in vivo and in vitro. Furthermore, we identified ADAMDEC1 accelerates NSCLC progression via activation of the PI3K/ AKT pathway.

CONCLUSION

We verified that ADAMDEC1 promotes the progression of NSCLC via the PI3K/AKT pathway. These findings showed the potential of ADAMDEC1 to be used for therapeutic approaches in NSCLC.

摘要

背景

ADAM 样解整合素-1(ADAMDEC1)已被报道在多种疾病(包括癌症)的发病机制中发挥重要作用。然而,其在非小细胞肺癌(NSCLC)中的生物学作用在很大程度上尚不清楚。在这里,我们旨在研究 ADAMDEC1 在 NSCLC 中的生物学功能和潜在机制。

方法

我们通过 TCGA 和 GEO 数据集模拟和计算生物学的综合策略验证了 ADAMDEC1 是一个 DEG。通过 qRT-PCR、WB 和 IHC 染色鉴定 NSCLC 组织和相邻肿瘤旁组织中 ADAMDEC1 的相对水平。通过 CCK8、EdU、集落形成试验、细胞凋亡、划痕愈合迁移和 Transwell 侵袭试验来确定 ADAMDEC1 的生物学功能。然后,进行体内肿瘤形成实验来探索 ADAMDEC1 对肿瘤生长的影响。

结果

ADAMDEC1 的 mRNA 和蛋白表达水平在 NSCLC 组织和细胞系中上调。ADAMDEC1 表达与 NSCLC 患者的临床病理特征和总生存期相关。敲低 ADAMDEC1 可降低 NSCLC 细胞的增殖和集落形成能力,并促进细胞凋亡,而 ADAMDEC1 过表达在体内和体外对 NSCLC 细胞均具有相反的作用。此外,我们发现 ADAMDEC1 通过激活 PI3K/AKT 通路加速 NSCLC 的进展。

结论

我们验证了 ADAMDEC1 通过 PI3K/AKT 通路促进 NSCLC 的进展。这些发现表明 ADAMDEC1 有潜力用于 NSCLC 的治疗方法。

https://cdn.ncbi.nlm.nih.gov/pmc/blobs/32ab/8977174/b2080c064f87/TCA-13-1027-g004.jpg

文献AI研究员

20分钟写一篇综述,助力文献阅读效率提升50倍。

立即体验

用中文搜PubMed

大模型驱动的PubMed中文搜索引擎

马上搜索

文档翻译

学术文献翻译模型,支持多种主流文档格式。

立即体验