Department of Molecular and Cell Biology, University of California Berkeley, Berkeley, California, United States of America.
Department of Microbiology, New York University School of Medicine, New York, New York, United States of America.
PLoS Pathog. 2022 Feb 24;18(2):e1010099. doi: 10.1371/journal.ppat.1010099. eCollection 2022 Feb.
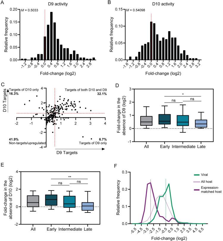
The mRNA 5' cap structure serves both to protect transcripts from degradation and promote their translation. Cap removal is thus an integral component of mRNA turnover that is carried out by cellular decapping enzymes, whose activity is tightly regulated and coupled to other stages of the mRNA decay pathway. The poxvirus vaccinia virus (VACV) encodes its own decapping enzymes, D9 and D10, that act on cellular and viral mRNA, but may be regulated differently than their cellular counterparts. Here, we evaluated the targeting potential of these viral enzymes using RNA sequencing from cells infected with wild-type and decapping mutant versions of VACV as well as in uninfected cells expressing D10. We found that D9 and D10 target an overlapping subset of viral transcripts but that D10 plays a dominant role in depleting the vast majority of human transcripts, although not in an indiscriminate manner. Unexpectedly, the splicing architecture of a gene influences how robustly its corresponding transcript is targeted by D10, as transcripts derived from intronless genes are less susceptible to enzymatic decapping by D10. As all VACV genes are intronless, preferential decapping of transcripts from intron-containing genes provides an unanticipated mechanism for the virus to disproportionately deplete host transcripts and remodel the infected cell transcriptome.
mRNA 5' 帽结构既能保护转录本免受降解,又能促进其翻译。因此,帽去除是 mRNA 周转的一个组成部分,由细胞脱帽酶完成,其活性受到严格调控,并与 mRNA 降解途径的其他阶段偶联。痘病毒牛痘病毒 (VACV) 编码自己的脱帽酶 D9 和 D10,它们作用于细胞和病毒 mRNA,但可能与细胞脱帽酶的调控方式不同。在这里,我们使用 RNA 测序评估了这些病毒酶的靶向潜力,这些 RNA 测序来自感染野生型和脱帽突变型 VACV 的细胞以及表达 D10 的未感染细胞。我们发现 D9 和 D10 靶向重叠的病毒转录本亚组,但 D10 在耗尽绝大多数人类转录本方面发挥主导作用,尽管不是以不分青红皂白的方式。出乎意料的是,基因的剪接结构影响其对应转录本被 D10 靶向的稳健性,因为无内含子基因的转录本不太容易被 D10 的酶促脱帽。由于所有 VACV 基因都没有内含子,因此优先脱帽包含内含子的基因的转录本为病毒提供了一种意想不到的机制,以不成比例地耗尽宿主转录本并重塑感染细胞转录组。