Kim Seon Sook, Kim Nam Kyoung, Seo Su Ryeon
Department of Molecular Bioscience, College of Biomedical Science, Kangwon National University, Chuncheon 24341, Korea.
Institute of Bioscience & Biotechnology, Kangwon National University, Chuncheon 24341, Korea.
Antioxidants (Basel). 2022 Jan 21;11(2):205. doi: 10.3390/antiox11020205.
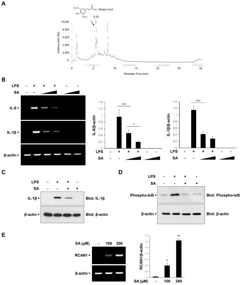
Atopic dermatitis (AD) is a common inflammatory skin disorder, and numerous pharmacological approaches are employed to reduce symptoms. Natural products of plant-derived materials have been accepted as complementary therapy for the treatment of a wide range of inflammatory diseases. (CA) is an oriental medicinal herb used in the treatment of acute urinary infection, febrile diseases, and laryngopharyngitis. However, the role of CA root extract in skin inflammation such as AD has not been explored yet. In this study, we examined the possible effect of CA root extract on skin inflammation and evaluated the underlying signaling mechanism using in vitro and in vivo modeling systems. Raw264.7 macrophages were used for in vitro experiments, and an oxazolone-induced AD mouse model was used to evaluate in vivo effects. CA extract significantly inhibited the expression levels of lipopolysaccharide (LPS)-induced pro-inflammatory cytokines such as interleukin-6 (IL-6) and interleukin-1β (IL-1β) in RAW264.7 macrophages. The CA root extract mediated suppression of pro-inflammatory cytokine expression and was associated with the decreased nuclear factor kappa B (NF-κB) gene transcriptional activation. Moreover, CA root extract attenuated the in vivo expression of IL-6 and tumor necrosis factor-α (TNF-α) and ear swelling in the AD mouse models. We also observed that the inhibitory effect of CA root extract on skin inflammation was accompanied by the upregulation of calcineurin 1 (RCAN1) expression, which functions in the inflammatory pathways by suppressing NF-κB signaling. We consistently observed that the immunosuppressive effect of CA root extract in AD was significantly perturbed in the RCAN1 knockout mice. In addition, we isolated a phenolic acid compound, sinapic acid (SA), from the CA root extract and found that SA consistently exerted an immunosuppressive effect in RAW264.7 macrophages by inducing RCAN1 expression. Our results provide the first evidence that CA root extract and its phenolic acid constituent, SA, modulate NF-κB signaling pathways by inducing RCAN1 expression in the skin inflammation process. Thus, we suggest that CA root extract has a therapeutic value for the treatment of AD by targeting endogenous immune regulators.
特应性皮炎(AD)是一种常见的炎症性皮肤病,人们采用了多种药理学方法来减轻症状。植物源材料的天然产物已被公认为是治疗多种炎症性疾病的辅助疗法。(CA)是一种用于治疗急性尿路感染、发热性疾病和喉咽炎的东方草药。然而,CA根提取物在诸如AD等皮肤炎症中的作用尚未得到探索。在本研究中,我们使用体外和体内建模系统研究了CA根提取物对皮肤炎症的可能影响,并评估了其潜在的信号传导机制。体外实验使用Raw264.7巨噬细胞,体内效应评估则使用恶唑酮诱导的AD小鼠模型。CA提取物显著抑制了RAW264.7巨噬细胞中脂多糖(LPS)诱导的促炎细胞因子如白细胞介素-6(IL-6)和白细胞介素-1β(IL-1β)的表达水平。CA根提取物介导了促炎细胞因子表达的抑制,并与核因子κB(NF-κB)基因转录激活的降低有关。此外,CA根提取物减轻了AD小鼠模型中IL-6和肿瘤坏死因子-α(TNF-α)的体内表达以及耳部肿胀。我们还观察到,CA根提取物对皮肤炎症的抑制作用伴随着钙调神经磷酸酶1(RCAN1)表达的上调,RCAN1通过抑制NF-κB信号在炎症途径中发挥作用。我们持续观察到,在RCAN1基因敲除小鼠中,CA根提取物在AD中的免疫抑制作用受到显著干扰。此外,我们从CA根提取物中分离出一种酚酸化合物,芥子酸(SA),并发现SA通过诱导RCAN1表达在RAW264.7巨噬细胞中持续发挥免疫抑制作用。我们的结果首次证明,CA根提取物及其酚酸成分SA在皮肤炎症过程中通过诱导RCAN1表达来调节NF-κB信号通路。因此,我们认为CA根提取物通过靶向内源性免疫调节因子对AD的治疗具有治疗价值。