Alhakamy Nabil A, Badr-Eldin Shaimaa M, Ahmed Osama A A, Aldawsari Hibah M, Okbazghi Solomon Z, Alfaleh Mohamed A, Abdulaal Wesam H, Neamatallah Thikryat, Al-Hejaili Omar D, Fahmy Usama A
Department of Pharmaceutics, Faculty of Pharmacy, King Abdulaziz University, Jeddah 21589, Saudi Arabia.
Center of Excellence for Drug Research and Pharmaceutical Industries, King Abdulaziz University, Jeddah 21589, Saudi Arabia.
Pharmaceutics. 2022 Jan 19;14(2):227. doi: 10.3390/pharmaceutics14020227.
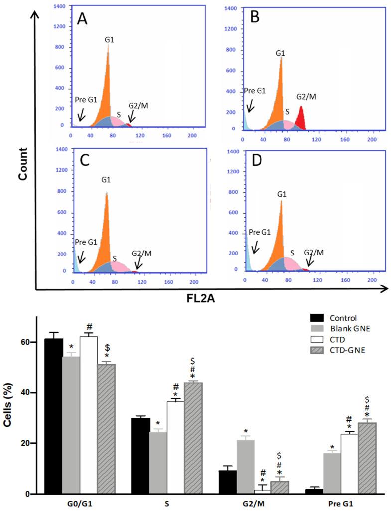
Lung cancer is the second-most deadly malignancy worldwide, of which smoking is considered a major risk factor and causes 75-80% of lung cancer-related deaths. Costunolide (CTD) extracted from plant species exhibits potent anticancer properties, specifically in lung cancer and leukemia. Several nanoemulsions were prepared and optimized using a three-factor Box-Behnken experimental design. The optimized green nanoemulsion (GNE) showed a vesicle size of 199.56 nm. The IC values revealed that A549 cells were significantly more sensitive to the optimized CTD formula than the plain formula and raw CTD. A cell cycle analysis revealed that the optimized CTD formula treatment resulted in significant cell cycle arrest at the S phase. The results also indicated that treatment with the CTD formula significantly increased caspase-3, Bax, Bcl-2, and p53 mRNA expression compared to the plain formula and CTD raw. In terms of the inflammatory markers, the optimized formula significantly reduced the activity of TNF-α and NF-κB in comparison with the plain formula and raw drug only. Overall, the findings from the study proved that a CTD GNE formulation could be a promising therapeutic approach for the treatment of lung cancer.
肺癌是全球第二大致命恶性肿瘤,其中吸烟被认为是主要风险因素,导致75%-80%的肺癌相关死亡。从植物物种中提取的木香烯内酯(CTD)具有强大的抗癌特性,尤其是对肺癌和白血病。使用三因素Box-Behnken实验设计制备并优化了几种纳米乳剂。优化后的绿色纳米乳剂(GNE)的囊泡大小为199.56纳米。IC值显示,A549细胞对优化后的CTD配方比普通配方和原料药CTD更敏感。细胞周期分析表明,优化后的CTD配方处理导致细胞在S期显著停滞。结果还表明,与普通配方和原料药CTD相比,CTD配方处理显著增加了caspase-3、Bax、Bcl-2和p53 mRNA的表达。在炎症标志物方面,与普通配方和原料药相比,优化后的配方显著降低了TNF-α和NF-κB的活性。总体而言,该研究结果证明,CTD GNE制剂可能是一种有前景的肺癌治疗方法。