• 文献检索
  • 文档翻译
  • 深度研究
  • 学术资讯
  • Suppr Zotero 插件Zotero 插件
  • 邀请有礼
  • 套餐&价格
  • 历史记录
应用&插件
Suppr Zotero 插件Zotero 插件浏览器插件Mac 客户端Windows 客户端微信小程序
定价
高级版会员购买积分包购买API积分包
服务
文献检索文档翻译深度研究API 文档MCP 服务
关于我们
关于 Suppr公司介绍联系我们用户协议隐私条款
关注我们

Suppr 超能文献

核心技术专利:CN118964589B侵权必究
粤ICP备2023148730 号-1Suppr @ 2026

文献检索

告别复杂PubMed语法,用中文像聊天一样搜索,搜遍4000万医学文献。AI智能推荐,让科研检索更轻松。

立即免费搜索

文件翻译

保留排版,准确专业,支持PDF/Word/PPT等文件格式,支持 12+语言互译。

免费翻译文档

深度研究

AI帮你快速写综述,25分钟生成高质量综述,智能提取关键信息,辅助科研写作。

立即免费体验

槐定碱通过稳定环氧二十碳三烯酸在动物模型中缓解帕金森病。

Kurarinone alleviated Parkinson's disease via stabilization of epoxyeicosatrienoic acids in animal model.

机构信息

College of Pharmacy, The Second Affiliated Hospital, Institute of Integrative Medicine, Dalian Medical University, Dalian 116044, People's Republic of China.

Department of Entomology and Nematology, UC Davis Comprehensive Cancer Center, University of California, Davis, CA 95616.

出版信息

Proc Natl Acad Sci U S A. 2022 Mar 1;119(9). doi: 10.1073/pnas.2118818119.

DOI:10.1073/pnas.2118818119
PMID:35217618
原文链接:https://pmc.ncbi.nlm.nih.gov/articles/PMC8892522/
Abstract

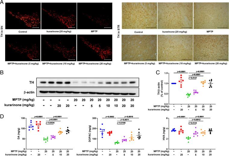
Parkinson's disease (PD) is one of the most common neurodegenerative disorders and is characterized by loss of dopaminergic neurons in the substantia nigra (SN), causing bradykinesia and rest tremors. Although the molecular mechanism of PD is still not fully understood, neuroinflammation has a key role in the damage of dopaminergic neurons. Herein, we found that kurarinone, a unique natural product from , alleviated the 1-methyl-4-phenyl-1,2,3,6-tetrahydropyridine (MPTP)-induced behavioral deficits and dopaminergic neurotoxicity, including the losses of neurotransmitters and tyrosine hydroxylase (TH)-positive cells (SN and striatum [STR]). Furthermore, kurarinone attenuated the MPTP-mediated neuroinflammation via suppressing the activation of microglia involved in the nuclear factor kappa B signaling pathway. The proteomics result of the solvent-induced protein precipitation and thermal proteome profiling suggest that the soluble epoxide hydrolase (sEH) enzyme, which is associated with the neuroinflammation of PD, is a promising target of kurarinone. This is supported by the increase of plasma epoxyeicosatrienoic acids (sEH substrates) and the decrease of dihydroxyeicosatrienoic acids (sEH products), and the results of in vitro inhibition kinetics, surface plasmon resonance, and cocrystallization of kurarinone with sEH revealed that this natural compound is an uncompetitive inhibitor. In addition, sEH knockout (KO) attenuated the progression of PD, and sEH KO plus kurarinone did not further reduce the protection of PD in MPTP-induced PD mice. These findings suggest that kurarinone could be a potential natural candidate for the treatment of PD, possibly through sEH inhibition.

摘要

帕金森病(PD)是最常见的神经退行性疾病之一,其特征是黑质(SN)中的多巴胺能神经元丧失,导致运动迟缓症和静止性震颤。尽管 PD 的分子机制尚不完全清楚,但神经炎症在多巴胺能神经元的损伤中起着关键作用。在此,我们发现槐定碱,一种来自 的独特天然产物,可减轻 1-甲基-4-苯基-1,2,3,6-四氢吡啶(MPTP)诱导的行为缺陷和多巴胺能神经毒性,包括神经递质和酪氨酸羟化酶(TH)阳性细胞(SN 和纹状体[STR])的损失。此外,槐定碱通过抑制涉及核因子 kappa B 信号通路的小胶质细胞的激活来减轻 MPTP 介导的神经炎症。溶剂诱导的蛋白质沉淀和热蛋白质组学分析的蛋白质组学结果表明,与 PD 神经炎症相关的可溶性环氧化物水解酶(sEH)酶是槐定碱的一个有前途的靶点。这得到了血浆环氧二十碳三烯酸(sEH 底物)增加和二羟二十碳三烯酸(sEH 产物)减少的支持,以及体外抑制动力学、表面等离子体共振和槐定碱与 sEH 的共结晶的结果表明,这种天然化合物是一种非竞争性抑制剂。此外,sEH 敲除(KO)可减轻 PD 的进展,而 sEH KO 加槐定碱并不能进一步降低 MPTP 诱导的 PD 小鼠中 PD 的保护作用。这些发现表明槐定碱可能是治疗 PD 的一种有潜力的天然候选药物,可能通过抑制 sEH。

https://cdn.ncbi.nlm.nih.gov/pmc/blobs/5bd4/8892522/584c6e17c29f/pnas.2118818119fig07.jpg
https://cdn.ncbi.nlm.nih.gov/pmc/blobs/5bd4/8892522/bf7cabaac008/pnas.2118818119fig01.jpg
https://cdn.ncbi.nlm.nih.gov/pmc/blobs/5bd4/8892522/7b81ea5d5037/pnas.2118818119fig02.jpg
https://cdn.ncbi.nlm.nih.gov/pmc/blobs/5bd4/8892522/61e9ef3105d2/pnas.2118818119fig03.jpg
https://cdn.ncbi.nlm.nih.gov/pmc/blobs/5bd4/8892522/ba9caffaf9e1/pnas.2118818119fig04.jpg
https://cdn.ncbi.nlm.nih.gov/pmc/blobs/5bd4/8892522/6fb813884599/pnas.2118818119fig05.jpg
https://cdn.ncbi.nlm.nih.gov/pmc/blobs/5bd4/8892522/cbb862101eda/pnas.2118818119fig06.jpg
https://cdn.ncbi.nlm.nih.gov/pmc/blobs/5bd4/8892522/584c6e17c29f/pnas.2118818119fig07.jpg
https://cdn.ncbi.nlm.nih.gov/pmc/blobs/5bd4/8892522/bf7cabaac008/pnas.2118818119fig01.jpg
https://cdn.ncbi.nlm.nih.gov/pmc/blobs/5bd4/8892522/7b81ea5d5037/pnas.2118818119fig02.jpg
https://cdn.ncbi.nlm.nih.gov/pmc/blobs/5bd4/8892522/61e9ef3105d2/pnas.2118818119fig03.jpg
https://cdn.ncbi.nlm.nih.gov/pmc/blobs/5bd4/8892522/ba9caffaf9e1/pnas.2118818119fig04.jpg
https://cdn.ncbi.nlm.nih.gov/pmc/blobs/5bd4/8892522/6fb813884599/pnas.2118818119fig05.jpg
https://cdn.ncbi.nlm.nih.gov/pmc/blobs/5bd4/8892522/cbb862101eda/pnas.2118818119fig06.jpg
https://cdn.ncbi.nlm.nih.gov/pmc/blobs/5bd4/8892522/584c6e17c29f/pnas.2118818119fig07.jpg

相似文献

1
Kurarinone alleviated Parkinson's disease via stabilization of epoxyeicosatrienoic acids in animal model.槐定碱通过稳定环氧二十碳三烯酸在动物模型中缓解帕金森病。
Proc Natl Acad Sci U S A. 2022 Mar 1;119(9). doi: 10.1073/pnas.2118818119.
2
Soluble epoxide hydrolase plays a key role in the pathogenesis of Parkinson's disease.可溶性环氧化物水解酶在帕金森病的发病机制中起关键作用。
Proc Natl Acad Sci U S A. 2018 Jun 19;115(25):E5815-E5823. doi: 10.1073/pnas.1802179115. Epub 2018 May 7.
3
Soluble Epoxide Hydrolase Deficiency or Inhibition Attenuates MPTP-Induced Parkinsonism.可溶性环氧化物水解酶缺乏或抑制可减轻MPTP诱导的帕金森症。
Mol Neurobiol. 2015 Aug;52(1):187-95. doi: 10.1007/s12035-014-8833-3. Epub 2014 Aug 17.
4
Soluble Epoxide Hydrolase Inhibition Attenuates MPTP-Induced Neurotoxicity in the Nigrostriatal Dopaminergic System: Involvement of α-Synuclein Aggregation and ER Stress.可溶性环氧化物水解酶抑制减轻 MPTP 诱导的黑质纹状体多巴胺能系统神经毒性:涉及α-突触核蛋白聚集和内质网应激。
Mol Neurobiol. 2018 Jan;55(1):138-144. doi: 10.1007/s12035-017-0726-9.
5
Soluble Epoxide Hydrolase Inhibition to Face Neuroinflammation in Parkinson's Disease: A New Therapeutic Strategy.可溶性环氧化物水解酶抑制作用治疗帕金森病中的神经炎症:一种新的治疗策略。
Biomolecules. 2020 May 1;10(5):703. doi: 10.3390/biom10050703.
6
Genetic deletion or pharmacological inhibition of soluble epoxide hydrolase reduces brain damage and attenuates neuroinflammation after intracerebral hemorrhage.基因敲除或药理学抑制可溶性环氧化物水解酶可减少脑出血后的脑损伤并减轻神经炎症。
J Neuroinflammation. 2017 Nov 25;14(1):230. doi: 10.1186/s12974-017-1005-4.
7
Microsomal epoxide hydrolase deletion enhances tyrosine hydroxylase phosphorylation in mice after MPTP treatment.微粒体环氧化物水解酶缺失增强了MPTP处理后小鼠体内酪氨酸羟化酶的磷酸化。
J Neurosci Res. 2008 Sep;86(12):2792-801. doi: 10.1002/jnr.21725.
8
Aflatoxin B Increases Soluble Epoxide Hydrolase in the Brain and Induces Neuroinflammation and Dopaminergic Neurotoxicity.黄曲霉毒素 B 增加大脑中的可溶性环氧化物水解酶,诱导神经炎症和多巴胺能神经毒性。
Int J Mol Sci. 2023 Jun 9;24(12):9938. doi: 10.3390/ijms24129938.
9
A role for glia maturation factor dependent activation of mast cells and microglia in MPTP induced dopamine loss and behavioural deficits in mice.胶质细胞成熟因子依赖性激活肥大细胞和小胶质细胞在 MPTP 诱导的小鼠多巴胺缺失和行为缺陷中的作用。
Brain Behav Immun. 2020 Jul;87:429-443. doi: 10.1016/j.bbi.2020.01.013. Epub 2020 Jan 23.
10
Inhibition of p38 pathway-dependent MPTP-induced dopaminergic neurodegeneration in estrogen receptor alpha knockout mice.雌激素受体α基因敲除小鼠中p38通路依赖性线粒体通透性转换孔(MPTP)诱导的多巴胺能神经变性的抑制作用
Horm Behav. 2016 Apr;80:19-29. doi: 10.1016/j.yhbeh.2016.01.011. Epub 2016 Feb 4.

引用本文的文献

1
Target discovery-directed pharmacological mechanism elucidation of bioactive natural products.以靶点发现为导向的生物活性天然产物药理机制阐释
Med Rev (2021). 2025 Mar 6;5(4):277-296. doi: 10.1515/mr-2024-0076. eCollection 2025 Aug.
2
Kurarinone activates the Nrf-2/HO-1 signaling pathway and alleviates high glucose-induced ferroptosis in HK2 cells.苦参碱激活Nrf-2/HO-1信号通路并减轻高糖诱导的HK2细胞铁死亡。
J Clin Biochem Nutr. 2025 Jul;77(1):30-36. doi: 10.3164/jcbn.24-210. Epub 2025 Apr 16.
3
Targeting PBK with small-molecule 1--acetyl-4,6-britannilactone for the treatment of neuroinflammation.

本文引用的文献

1
The Functions of Cytochrome P450 ω-hydroxylases and the Associated Eicosanoids in Inflammation-Related Diseases.细胞色素P450 ω-羟化酶及相关类花生酸在炎症相关疾病中的作用
Front Pharmacol. 2021 Sep 14;12:716801. doi: 10.3389/fphar.2021.716801. eCollection 2021.
2
A systematic review of molecular approaches that link mitochondrial dysfunction and neuroinflammation in Parkinson's disease.一项关于将帕金森病中线粒体功能障碍与神经炎症联系起来的分子方法的系统综述。
Neurol Sci. 2021 Nov;42(11):4459-4469. doi: 10.1007/s10072-021-05551-1. Epub 2021 Sep 3.
3
Epigenetic Regulation of Neuroinflammation in Parkinson's Disease.
用小分子1-乙酰基-4,6-溴乙腈内酯靶向PBK治疗神经炎症。
Proc Natl Acad Sci U S A. 2025 Jul 22;122(29):e2502593122. doi: 10.1073/pnas.2502593122. Epub 2025 Jul 14.
4
Target identification of natural products in cancer with chemical proteomics and artificial intelligence approaches.利用化学蛋白质组学和人工智能方法鉴定癌症中天然产物的靶点
Cancer Biol Med. 2025 Jul 9;22(6):549-97. doi: 10.20892/j.issn.2095-3941.2025.0145.
5
Electroacupuncture alleviates Parkinson's disease by inhibiting the NLRP3 inflammasome pathway.电针通过抑制NLRP3炎性小体途径减轻帕金森病。
Am J Transl Res. 2025 May 15;17(5):3619-3629. doi: 10.62347/PGKC2376. eCollection 2025.
6
Parkinson's Disease: The Neurodegenerative Enigma Under the "Undercurrent" of Endoplasmic Reticulum Stress.帕金森病:内质网应激“暗流”下的神经退行性谜团
Int J Mol Sci. 2025 Apr 3;26(7):3367. doi: 10.3390/ijms26073367.
7
Adolescent mice exposed to TBI developed PD-like pathology in middle age.暴露于创伤性脑损伤的青春期小鼠在中年时出现了帕金森病样病理变化。
Transl Psychiatry. 2025 Jan 25;15(1):27. doi: 10.1038/s41398-025-03232-7.
8
Meta-analysis of the effect of sophora flavescens on tumor metastasis-induced bone neuropathic pain.苦参对肿瘤转移所致骨神经性疼痛影响的荟萃分析。
Front Pharmacol. 2024 Nov 19;15:1474982. doi: 10.3389/fphar.2024.1474982. eCollection 2024.
9
Comparative genomics and transcriptomics analysis of the bHLH gene family indicate their roles in regulating flavonoid biosynthesis in .bHLH基因家族的比较基因组学和转录组学分析表明它们在调控……中黄酮类生物合成的作用。 (原文中“in”后面缺少具体内容)
Front Plant Sci. 2024 Sep 24;15:1445488. doi: 10.3389/fpls.2024.1445488. eCollection 2024.
10
Natural Compounds That Activate the KEAP1/Nrf2 Signaling Pathway as Potential New Drugs in the Treatment of Idiopathic Parkinson's Disease.激活KEAP1/Nrf2信号通路的天然化合物作为治疗特发性帕金森病的潜在新药
Antioxidants (Basel). 2024 Sep 18;13(9):1125. doi: 10.3390/antiox13091125.
帕金森病神经炎症的表观遗传调控。
Int J Mol Sci. 2021 May 7;22(9):4956. doi: 10.3390/ijms22094956.
4
Discovery of Soluble Epoxide Hydrolase Inhibitors from Chemical Synthesis and Natural Products.从化学合成和天然产物中发现可溶性环氧化物水解酶抑制剂
J Med Chem. 2021 Jan 14;64(1):184-215. doi: 10.1021/acs.jmedchem.0c01507. Epub 2020 Dec 28.
5
Neuroinflammation in neurodegenerative disorders: the roles of microglia and astrocytes.神经退行性疾病中的神经炎症:小胶质细胞和星形胶质细胞的作用。
Transl Neurodegener. 2020 Nov 26;9(1):42. doi: 10.1186/s40035-020-00221-2.
6
Anti-Inflammatory Activity of Kurarinone Involves Induction of HO-1 via the KEAP1/Nrf2 Pathway.苦参醌的抗炎活性通过KEAP1/Nrf2途径诱导血红素加氧酶-1实现。
Antioxidants (Basel). 2020 Sep 9;9(9):842. doi: 10.3390/antiox9090842.
7
Recent developments in the treatment of Parkinson's Disease.帕金森病治疗的最新进展。
F1000Res. 2020 Jul 31;9. doi: 10.12688/f1000research.25634.1. eCollection 2020.
8
Inula japonica ameliorated bleomycin-induced pulmonary fibrosis via inhibiting soluble epoxide hydrolase.旋覆花通过抑制可溶性环氧化物水解酶改善博来霉素诱导的肺纤维化。
Bioorg Chem. 2020 Sep;102:104065. doi: 10.1016/j.bioorg.2020.104065. Epub 2020 Jun 30.
9
Nur77 attenuates inflammatory responses and oxidative stress by inhibiting phosphorylated IκB-α in Parkinson's disease cell model.Nur77 通过抑制帕金森病细胞模型中磷酸化的 IκB-α 来减轻炎症反应和氧化应激。
Aging (Albany NY). 2020 May 13;12(9):8107-8119. doi: 10.18632/aging.103128.
10
Ten Unsolved Questions About Neuroinflammation in Parkinson's Disease.帕金森病神经炎症的十大未解之谜
Mov Disord. 2021 Jan;36(1):16-24. doi: 10.1002/mds.28075. Epub 2020 May 1.