Suppr超能文献

EMP2缺失通过调控TRP-2抑制MNT1黑色素瘤细胞的黑色素生成。

Loss of EMP2 Inhibits Melanogenesis of MNT1 Melanoma Cells via Regulation of TRP-2.

作者信息

Enkhtaivan Enkhmend, Kim Hyun Ji, Kim Boram, Byun Hyung Jung, Yu Lu, Nguyen Tuan Minh, Nguyen Thi Ha, Do Phuong Anh, Kim Eun Ji, Kim Kyung Sung, Huy Hiệu Phùng, Rahman Mostafizur, Jang Ji Yun, Rho Seung Bae, Lee Ho, Kang Gyeoung Jin, Park Mi Kyung, Kim Nan-Hyung, Choi Chang Ick, Lee Kyeong, Han Hyo Kyung, Cho Jungsook, Lee Ai Young, Lee Chang Hoon

机构信息

BK21 FOUR Team and Integrated Research Institute for Drug Development, College of Pharmacy, Dongguk University, Seoul 04620, Republic of Korea.

Lillehei Heart Institute, University of Minnesota, Minneapolis, MN 55455, USA.

出版信息

Biomol Ther (Seoul). 2022 Mar 1;30(2):203-211. doi: 10.4062/biomolther.2022.001.

Abstract

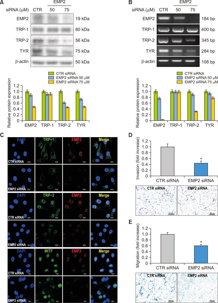
Melanogenesis is the production of melanin from tyrosine by a series of enzyme-catalyzed reactions, in which tyrosinase and DOPA oxidase play key roles. The melanin content in the skin determines skin pigmentation. Abnormalities in skin pigmentation lead to various skin pigmentation disorders. Recent research has shown that the expression of EMP2 is much lower in melanoma than in normal melanocytes, but its role in melanogenesis has not yet been elucidated. Therefore, we investigated the role of EMP2 in the melanogenesis of MNT1 human melanoma cells. We examined TRP-1, TRP-2, and TYR expression levels during melanogenesis in MNT1 melanoma cells by gene silencing of EMP2. Western blot and RT-PCR results confirmed that the expression levels of TYR and TRP-2 were decreased when EMP2 expression was knocked down by EMP2 siRNA in MNT1 cells, and these changes were reversed when EMP2 was overexpressed. We verified the EMP2 gene was knocked out of the cell line (EMP2 CRISPR/Cas9) by using a CRISPR/Cas9 system and found that the expression levels of TRP-2 and TYR were significantly lower in the EMP2 CRISPR/Cas9 cell lines. Loss of EMP2 also reduced migration and invasion of MNT1 melanoma cells. In addition, the melanosome transfer from the melanocytes to keratinocytes in the EMP2 KO cells cocultured with keratinocytes was reduced compared to the cells in the control coculture group. In conclusion, these results suggest that EMP2 is involved in melanogenesis via the regulation of TRP-2 expression.

摘要

黑色素生成是酪氨酸通过一系列酶催化反应生成黑色素的过程,其中酪氨酸酶和多巴氧化酶起关键作用。皮肤中的黑色素含量决定皮肤色素沉着。皮肤色素沉着异常会导致各种皮肤色素沉着紊乱。最近的研究表明,EMP2在黑色素瘤中的表达远低于正常黑素细胞,但其在黑色素生成中的作用尚未阐明。因此,我们研究了EMP2在MNT1人黑色素瘤细胞黑色素生成中的作用。我们通过EMP2基因沉默检测了MNT1黑色素瘤细胞在黑色素生成过程中TRP-1、TRP-2和TYR的表达水平。蛋白质免疫印迹和逆转录聚合酶链反应结果证实,当用EMP2小干扰RNA敲低MNT1细胞中EMP2的表达时,TYR和TRP-2的表达水平降低,而当EMP2过表达时,这些变化被逆转。我们使用CRISPR/Cas9系统验证了EMP2基因被敲除的细胞系(EMP2 CRISPR/Cas9),发现EMP2 CRISPR/Cas9细胞系中TRP-2和TYR的表达水平显著降低。EMP2的缺失也降低了MNT1黑色素瘤细胞的迁移和侵袭能力。此外,与对照共培养组的细胞相比,与角质形成细胞共培养的EMP2基因敲除细胞中黑素小体从黑素细胞向角质形成细胞的转移减少。总之,这些结果表明EMP2通过调节TRP-2的表达参与黑色素生成。

https://cdn.ncbi.nlm.nih.gov/pmc/blobs/ded4/8902453/66ef74c3933c/bt-30-2-203-f1.jpg

文献AI研究员

20分钟写一篇综述,助力文献阅读效率提升50倍。

立即体验

用中文搜PubMed

大模型驱动的PubMed中文搜索引擎

马上搜索

文档翻译

学术文献翻译模型,支持多种主流文档格式。

立即体验