Suppr超能文献

定义用于鉴定硬骨鱼类细胞重编程过程中多能性的多能性标记基因。

Defining the Pluripotent Marker Genes for Identification of Teleost Fish Cell Pluripotency During Reprogramming.

作者信息

Li Huajin, Xu Wenting, Xiang Sijia, Tao Leiting, Fu Wen, Liu Jinhui, Liu Wenbin, Xiao Yamei, Peng Liangyue

机构信息

State Key Laboratory of Developmental Biology of Freshwater Fish, Hunan Normal University, Changsha, China.

School of Life Sciences, Hunan Normal University, Changsha, China.

出版信息

Front Genet. 2022 Feb 11;13:819682. doi: 10.3389/fgene.2022.819682. eCollection 2022.

Abstract

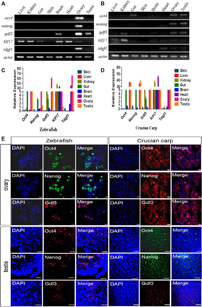
Pluripotency is a transient state in early embryos, which is regulated by an interconnected network of pluripotency-related genes. The pluripotent state itself seems to be highly dynamic, which leads to significant differences in the description of induced pluripotent stem cells from different species at the molecular level. With the application of cell reprogramming technology in fish, the establishment of a set of molecular standards for defining pluripotency will be important for the research and potential application of induced pluripotent stem cells in fish. In this study, by BLAST search and expression pattern analysis, we screen out four pluripotent genes (, and ) in zebrafish () and crucian carp (). These genes were highly expressed in the short period of early embryonic development, but significantly down-regulated after differentiation. Moreover, three genes (, and ) have been verified that are suitable for identifying the pluripotency of induced pluripotent stem cells in zebrafish and crucian carp. Our study expands the understanding of the pluripotent markers of induced pluripotent stem cells in fish.

摘要

多能性是早期胚胎中的一种短暂状态,由多能性相关基因的相互连接网络调控。多能状态本身似乎高度动态,这导致在分子水平上对不同物种诱导多能干细胞的描述存在显著差异。随着细胞重编程技术在鱼类中的应用,建立一套定义多能性的分子标准对于鱼类诱导多能干细胞的研究和潜在应用将具有重要意义。在本研究中,通过BLAST搜索和表达模式分析,我们在斑马鱼(Danio rerio)和鲫鱼(Carassius auratus)中筛选出四个多能基因( 、 和 )。这些基因在早期胚胎发育的短时间内高度表达,但在分化后显著下调。此外,三个基因( 、 和 )已被证实适用于鉴定斑马鱼和鲫鱼诱导多能干细胞的多能性。我们的研究扩展了对鱼类诱导多能干细胞多能性标记的理解。

https://cdn.ncbi.nlm.nih.gov/pmc/blobs/aacb/8874021/977e109e80c9/fgene-13-819682-g001.jpg

文献AI研究员

20分钟写一篇综述,助力文献阅读效率提升50倍。

立即体验

用中文搜PubMed

大模型驱动的PubMed中文搜索引擎

马上搜索

文档翻译

学术文献翻译模型,支持多种主流文档格式。

立即体验